80S-20电路图.pdf - 第664页
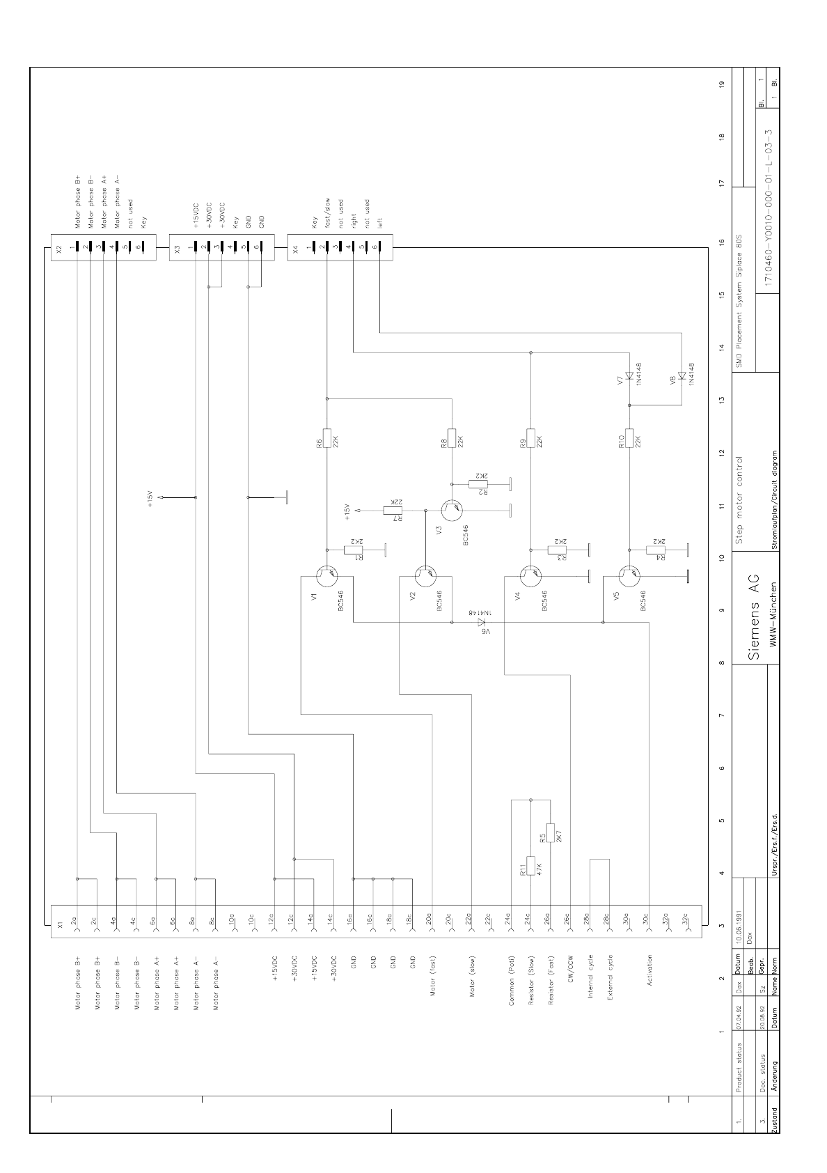
9.14 - 44 Step motor contro l OPTIONS Step motor cont rol Y0010L0 3.dwg 171046 0-Y0 010-000- 01-L- 03-3 Step mo tor con trol

OPTIONS Half bridge board 9.14 - 43
Half bridge board
Y0001N01.dwg
1710460-Y0001-000-01-N-02-4 Half bridge board

9.14 - 44 Step motor control OPTIONS
Step motor control
Y0010L03.dwg
1710460-Y0010-000-01-L-03-3 Step motor control

OPTIONS Step motor control 9.14 - 45
Step motor control
Y0010N02.dwg
1710460-Y0010-000-01-N-02-4 Step motor control