80S-20电路图.pdf - 第457页
3.19 - 6 Terminal strip (lefth and side ) prewirin g (Sh. 2 of 2 ) SIPLACE 80S-20 Termin al strip ( lefthand side) p rewiring (Sh. 2 o f 2) C0904A32.dwg 003214 78-03 0101AD 3 Terminal strip (lefthan d sid e) prew iring (…

SIPLACE 80S-20 Terminal strip (lefthand side) prewiring (Sh. 1 of 2) 3.19 - 5
Terminal strip (lefthand side) prewiring (Sh. 1 of 2)
C0904A31.dwg
00321478-030101AD3 Terminal strip (lefthand side) prewiring (Sh. 1 of 2)

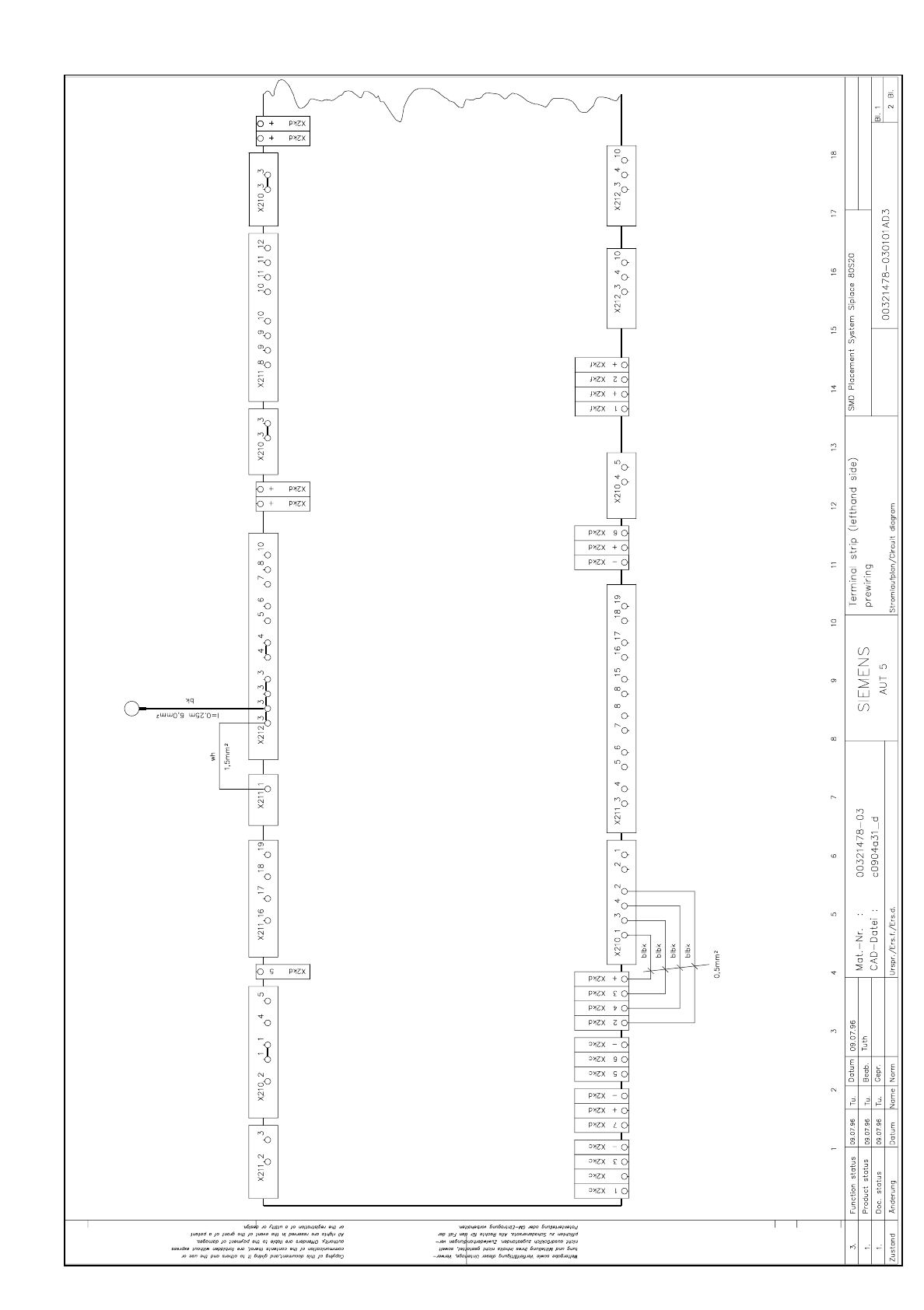
3.19 - 6 Terminal strip (lefthand side) prewiring (Sh. 2 of 2) SIPLACE 80S-20
Terminal strip (lefthand side) prewiring (Sh. 2 of 2)
C0904A32.dwg
00321478-030101AD3 Terminal strip (lefthand side) prewiring (Sh. 2 of 2)

SIPLACE 80S-20 I/O terminal board 3.19 - 7
I/O terminal board
00300248-020101LD4.vsd 300248L2.eps
00300248-020101LD4 I/O terminal board
1.
2.
1.
10.06.96
10.06.96
10.06.96 Tu.
Tu.
Tu.
10.06.1996
10.06.1996
00300248-020101LD4
SIEMENS
Aktiengesellschaft
AUT 5 BPB BS1
Datum
Bearb.
Gepr.
Norm
Name
Dateiname:
Zust.
Mitteilung Datum
Name
(Materialnummer)
Format A4
Mat.-Nr.: FS ES US S/F
Blatt
Maßstab
Weitergabe sowie Vervielfältigung dieser Unterlage, Verwertung und Mitteilung
ihres Inhaltes nicht gestattet, soweit nicht ausdrücklich zugestanden.
Zuwiderhandlungen verpflichten zu Schadenersatz. Alle Rechte für den Fall
der Patenterteilung oder GM-Eintragung vorbehalten.
Copying of this document, and giving it to others and the use or communication
of the contents thereof, are forbidden without express authority. Offenders are
liable to the payment of damages. All rights are reserved in the event of the
grant of a patent or the registration of the utility model or design.
(a1_1zu1.vsd)
00300248.21L
5
1
MP2
2
3
4
5
6
7
8
9
10
11
12
13
14
X1
MP3
MP9
MP1
MP6
MP7
MP4
MP5
MP8
MP10
1
2
4
3
8
7
6
P
+
+
+
+
+
+
+
+
P
X2
M
-
-
-
-
-
-
-
-
M
+
+
+
-
D0
+
D1
D3
D2
D4
D5
D6
D7
-
+
Zeichn.Nr.Alt: 1710460-Y0008-000-01
Tuth
1/1
Function status
Document status
Product status
SMD Placement System Siplace
I/O terminal board