80S-20电路图.pdf - 第654页
9.14 - 34 Cable Te rminal strip - PCB hand ling (step motor contro l WA/lif ting ta ble) OPTIONS Cable Term inal stri p - PCB hand ling (step moto r contr ol WA/li fting ta ble) Y0656L0 2.dwg 171047 0-Y0 656-000- 02-L- 0…

OPTIONS Cable Step motor control - conversion unit (step motor lifting table) 9.14 - 33
Cable Step motor control - conversion unit (step motor lifting table)
Y0655L03.dwg
1710470-Y0655-000-03-L-03-4 Cable Step motor control - conversion unit (step motor lifting table)

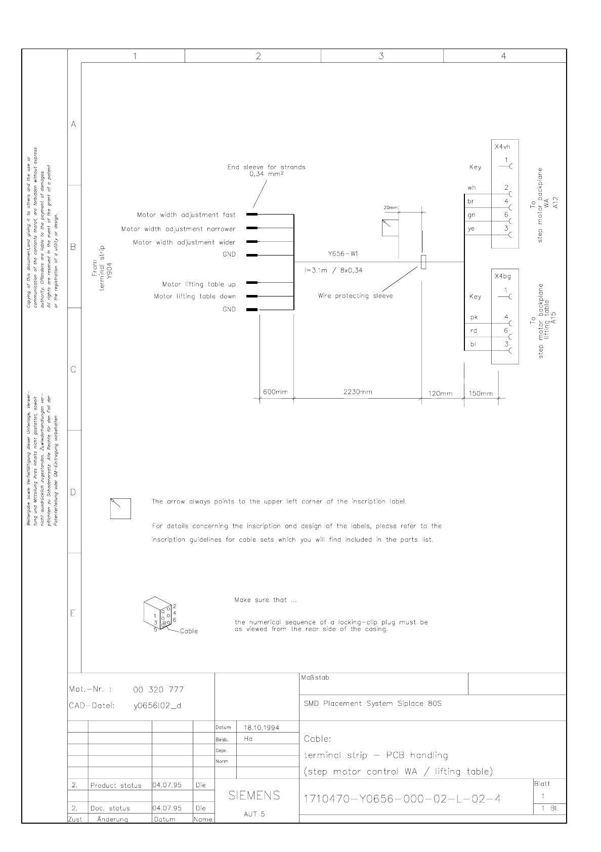
9.14 - 34 Cable Terminal strip - PCB handling (step motor control WA/lifting table) OPTIONS
Cable Terminal strip - PCB handling (step motor control WA/lifting table)
Y0656L02.dwg
1710470-Y0656-000-02-L-02-4 Cable Terminal strip - PCB handling (step motor control WA/lifting table)

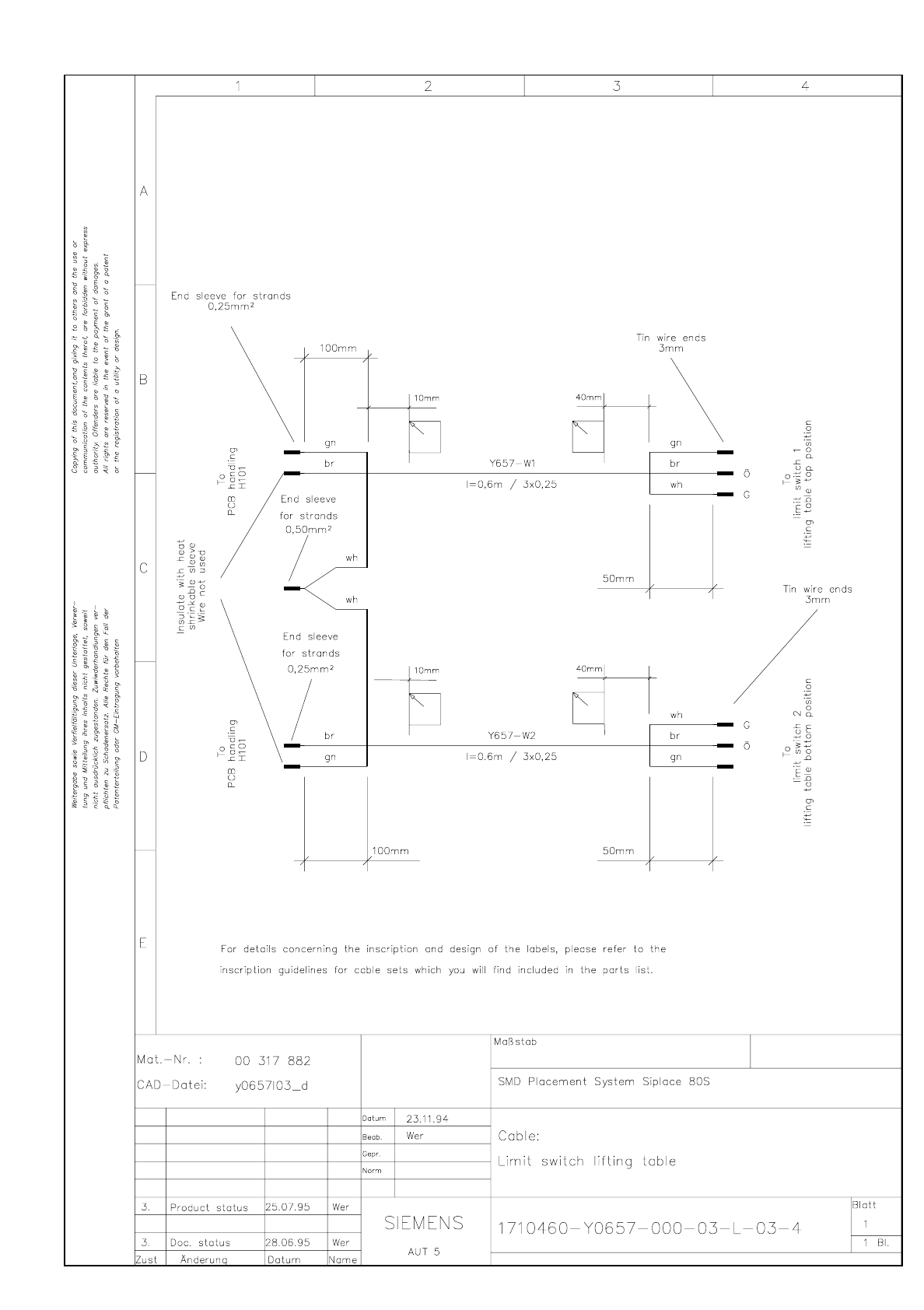
OPTIONS Cable Limit switch lifting table 9.14 - 35
Cable Limit switch lifting table
Y0657L03.dwg
1710460-Y0657-000-03-L-03-4 Cable Limit switch lifting table