80S-20电路图.pdf - 第248页
3.6 - 26 C able Serv o unit - convers ion boa rd (Motor/ta cho X a xis) SIPLACE 80S-20 Cable Servo un it - conv ersion b oard ( Motor/ta cho X axi s) C0561 L01.d wg 171047 0-C056 1-000- 01-L-01 -4 Cable Serv o unit - co …

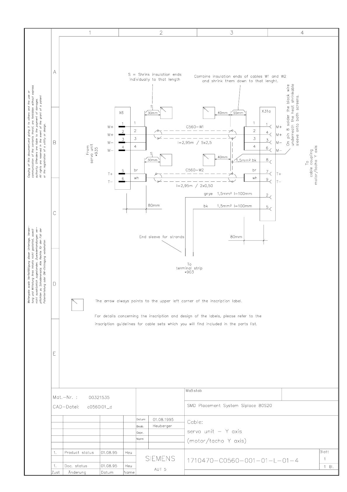
SIPLACE 80S-20 Cable Servo unit - Y axis (motor/tacho Y axis) 3.6 - 25
Cable Servo unit - Y axis (motor/tacho Y axis)
C0560-L01.dwg
1710470-C0560-001-01-L-01-4 Cable Servo unit - Y axis (motor/tacho Y axis)

3.6 - 26 Cable Servo unit - conversion board (Motor/tacho X axis) SIPLACE 80S-20
Cable Servo unit - conversion board (Motor/tacho X axis)
C0561L01.dwg
1710470-C0561-000-01-L-01-4 Cable Servo unit - conversion board (Motor/tacho X axis)

SIPLACE 80S-20 Cable Servo unit - conversion board (motor/tacho dr axis SP/IC1 head) 3.6 - 27
Cable Servo unit - conversion board (motor/tacho dr axis SP/IC1 head)
C0562L01.dwg
1710470-C0562-000-01-L-01-4 Cable Servo unit - conversion board (motor/tacho dr axis SP/IC1 head)