80S-20电路图.pdf - 第484页
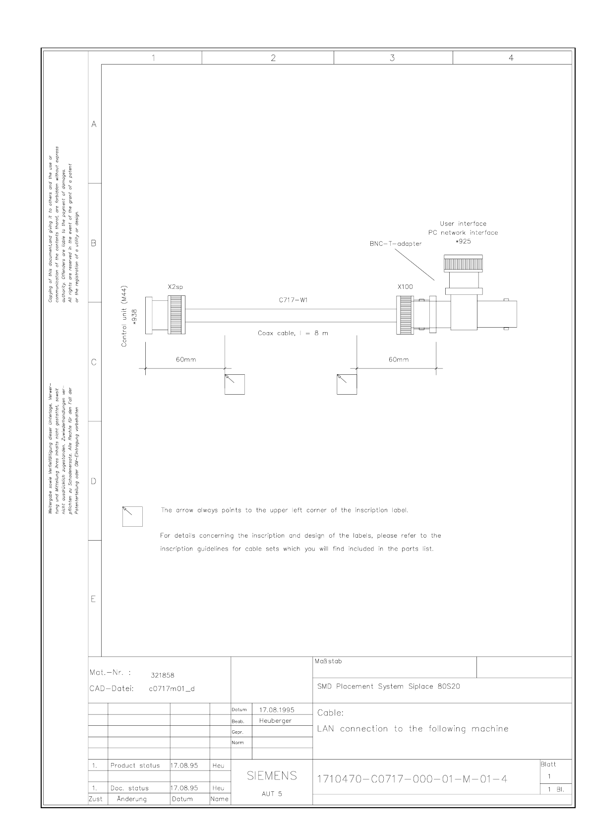
SIPLACE 80 S-20 Ca ble LAN conne ction to th e foll owing mac hine 3.23 - 9 Cable LAN conn ection to th e foll owing ma chine C0717M 01.dwg 1710470- C0717- 000-0 1-M-0 1-4 Cable LA N conne ction to t he foll owing m achi…

3.23 - 8 Cable LAN connection PC - control unit SIPLACE 80S-20
Cable LAN connection PC - control unit
32185721.dwg
00321857-020101MD4 Cable LAN connection PC - control unit

SIPLACE 80S-20 Cable LAN connection to the following machine 3.23 - 9
Cable LAN connection to the following machine
C0717M01.dwg
1710470-C0717-000-01-M-01-4 Cable LAN connection to the following machine

3.23 - 10 SIPLACE 80S-20