80S-20电路图.pdf - 第272页
3.7 - 10 Interface fo r compon ents s upply (ri ghthand s ide) (id entificat ion la bel) SIPLACE 80S -20 Interf ace fo r compone nts sup ply ( rightha nd side) (ident ificatio n label ) C0956N0 1.dwg 171047 0-C0 956-000-…

SIPLACE 80S-20 Interface for components supply (righthand side) 3.7 - 9
Interface for components supply (righthand side)
C0956L01.dwg
1710470-C0956-000-01-L-01-4 Interface for components supply (righthand side)

3.7 - 10 Interface for components supply (righthand side) (identification label) SIPLACE 80S-20
Interface for components supply (righthand side) (identification label)
C0956N01.dwg
1710470-C0956-000-01-N-01-4 Interface for components supply (righthand side) (identification label)

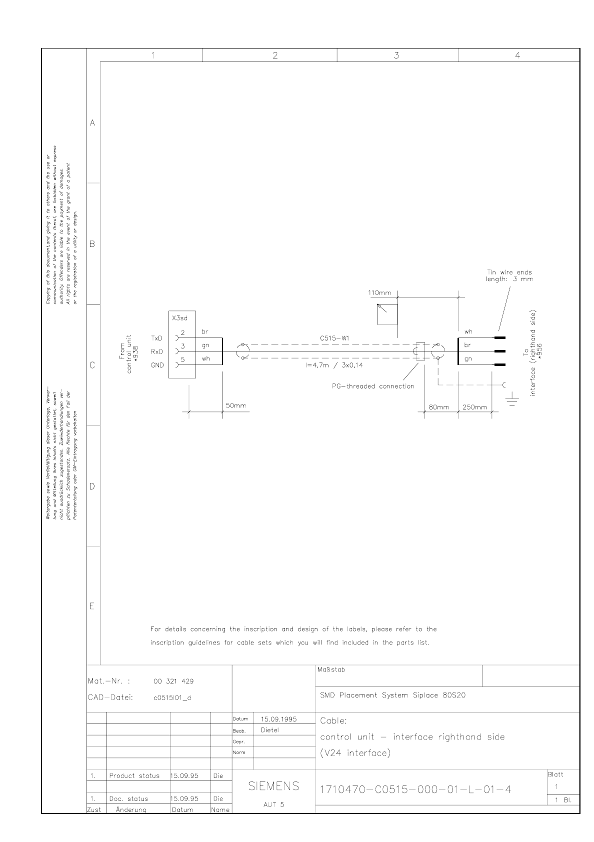
SIPLACE 80S-20 Cable Control unit - interface (righthand side) (V24 interface) 3.7 - 11
Cable Control unit - interface (righthand side) (V24 interface)
C0515L01.dwg
1710470-C0515-000-01-L-01-4 Cable Control unit - interface (righthand side) (V24 interface)