80S-20电路图.pdf - 第486页
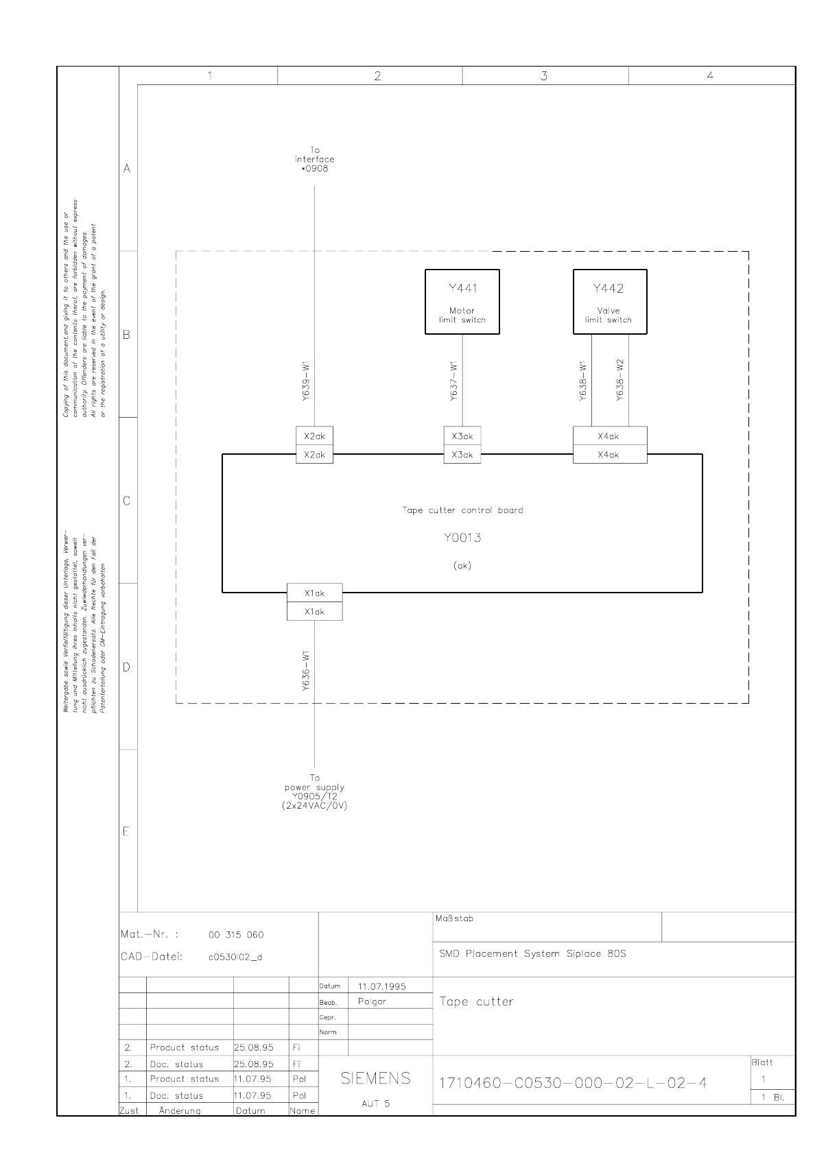
SIPLACE 80S-20 Tape cutter 3.24 - 1 3.24 T ape cu tting fa cility (0031 5060- 02) Tape cutter C0530L 02.dwg 1710460- C0530- 000-0 2-L-0 2-4 Tape cutter

3.23 - 10 SIPLACE 80S-20

SIPLACE 80S-20 Tape cutter 3.24 - 1
3.24 Tape cutting facility (00315060-02)
Tape cutter
C0530L02.dwg
1710460-C0530-000-02-L-02-4 Tape cutter

3.24 - 2 Control board for tape cutter SIPLACE 80S-20
Control board for tape cutter
Y0013L02.dwg
1710470-Y0013-000-02-L-02-3 Control board for tape cutter