GXH—1.pdf - 第117页
4-24 0505-003 D(M803WBR--2002) 电源部 电源部 电源部 电源部 电源部 (BR (BR (BR (BR (BR 继电器电路 继电器电路 继电器电路 继电器电路 继电器电路 ) ) ) ) ) 电源部 电源部 电源部 电源部 电源部 (BR (BR (BR (BR (BR 继电器电路 继电器电路 继电器电路 继电器电路 继电器电路 ) ) ) ) ) -U27 (UB21/Relay Board 2) T o…

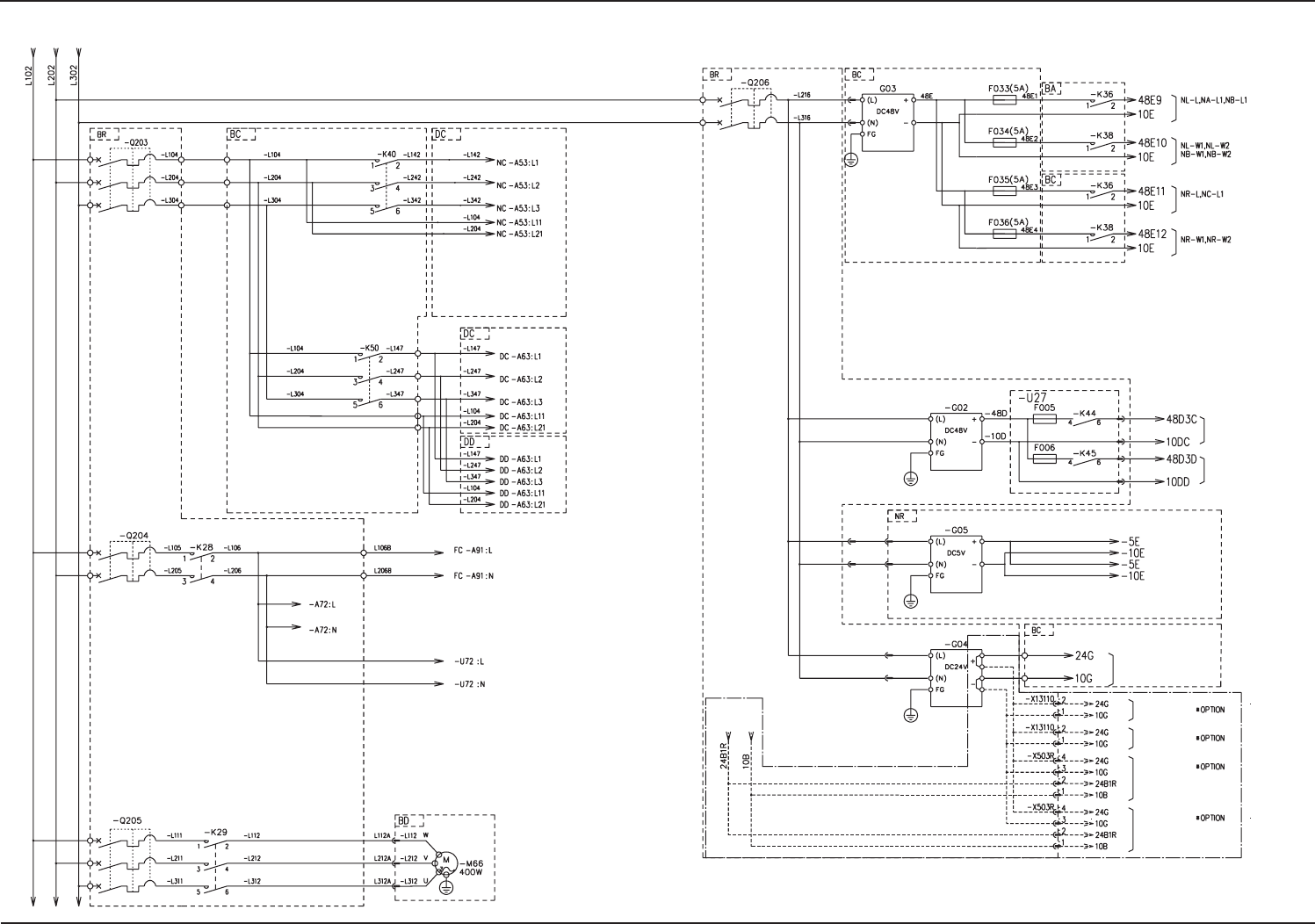
4-230505-003 C(M803WBR--2001)
电源部电源部
电源部电源部
电源部
(BR)(BR)
(BR)(BR)
(BR)
电源部电源部
电源部电源部
电源部
(BR)(BR)
(BR)(BR)
(BR)
To NC-B1-Axis SMD
To DC-CT-Axis SMD
To DD-CT-Axis SMD
For Power Supply to Recognition PC
For Power Supply to Control PC2
For Power Supply to HUB
Vacuum Pump 2
For Recycle CV (C)
For Recycle CV (D)
For Multi-Layer Tray (C)
Power Supply
for Feeders C and D
For Head Multiaxis SMD
Main Power Supply
Head Axis (MD)
NR-W1 and W2
for Transfer Multiaxis SMD
Control Power Supply
NR-L and NC-L1
for Transfer Multiaxis SMD
Main Power Supply
Head Axis (MC)
For Multi-Layer Tray (D)

4-240505-003 D(M803WBR--2002)
电源部电源部
电源部电源部
电源部
(BR(BR
(BR(BR
(BR
继电器电路继电器电路
继电器电路继电器电路
继电器电路
))
))
)
电源部电源部
电源部电源部
电源部
(BR(BR
(BR(BR
(BR
继电器电路继电器电路
继电器电路继电器电路
继电器电路
))
))
)
-U27 (UB21/Relay Board 2)
To HLS Safety Monitor for Right Cover
CC Module Main Power Supply
CD Module Main Power Supply
Cutter DC and DD Power Supply
Conveyor Width NR-W1 and
-W2 Main Power Supply
Backup NC-B Main Power Supply
MC Module
Main Power Control
MD Module
Main Power Control
At Installation of
Stage D for Multi-Layer
Tray (R)
At Installation of
Stage C for Multi-Layer
Tray (R)
Power Supply to
Safety Circuit for
Multi-Layer Tray (R)
At Installation of
Stage D for Multi-Layer
Tray (R)
At Installation of
Stage C for Multi-Layer
Tray (R)
I/F (R)-U07 for Input/Output Machines

4-250505-004 C(M803WBR--2003)
UA54 I/OUA54 I/O
UA54 I/OUA54 I/O
UA54 I/O
板板
板板
板
ILB-IN 1(R) ILB-IN 1(R)
ILB-IN 1(R) ILB-IN 1(R)
ILB-IN 1(R)
UA54 I/OUA54 I/O
UA54 I/OUA54 I/O
UA54 I/O
板板
板板
板
ILB-IN 1(R) ILB-IN 1(R)
ILB-IN 1(R) ILB-IN 1(R)
ILB-IN 1(R)
-U12 (UB14) Main Body
Emergency Stop
Safety Monitor
Safety Monitor
for Right Cover
From K4 34
From K3 34
Multi-Layer Tray (R)
Multi-Layer Tray (R)
Brown
Blue
Black
Brown
Blue
Black
Disengaged Suppressor
Detection (C)
Disengaged Suppressor
Detection (D)
Feeder Disengaged
Latch Detection (C)
Feeder Disengaged
Latch Detection (D)
Orange
Orange
Head Down
Movement (MC)
Nozzle U/D Origin (MC)
Nozzle U/D Origin (MD)
Beam C Main Power
Interception Detection
Beam D Main Power
Interception Detection
CB Error (C-Y2) CB Error (C-Y1) CB Error (C-X) CB Error (Beam C Integral)
CB Error (D-Y2) CB Error (D-Y1) CB Error (D-X) CB Error (Beam D Integral)
From MC-B3102 OUT
Beam C
CB Error Monitor
Beam D
CB Error Monitor
From C-B3101 OUT
From D-B3101 OUT