KE-3020_SPE_EN.pdf - 第58页
- 54 - 8. Oth er S peci ficati ons 8.1. Electrical in terfaces 8.1.1. Kinds and me anings of electri cal signal s The conceptual diagram o f the electrical signals both on the moun ters and the other side machines is sho…

- 53 -
7.
Control System
KE-3020 and KE-3020R adopt Windows XP as its Operating System.
7.1. Control
7.1.1. Saving a program
KE-3020 and KE-3020R mounter store a production program onto the SSD in the main unit.
When you use a USB port, you can store it on an external storage device also.
7.1.2. Limit of a production program
● Maximum number of component placement steps per circuit. : 10,000 steps
● Maximum number of circuits per PWB: 1,200 for a matrix board
200 for a non-matrix board
● Maximum number of steps per PWB: 10,000 steps
● Maximum number of component data records: maximum number of component types
that can be attached on the mounter
● Maximum number of component pick-up records: same as the above.
● Maximum number of registerable marks: 50 sets for component placement positioning
mark, 1 set for a BOC mark (2 to 3 marks)
7.2. Production Mode
The following three production modes are available during production:
PWB production
- Specifies the number of PWBs you plan to produce and produces PWBs actually.
Trial mode
- Performs a trial PWB production.
You can select the PWB pick-up position tracking function or PWB placement position
tracking function that is to be performed after placement.
Dry run mode
- Checks the PWB pick-up/placement process without using any component.
You can select the PWB pick-up/placement position tracking function.

- 54 -
8.
Other Specifications
8.1. Electrical interfaces
8.1.1. Kinds and meanings of electrical signals
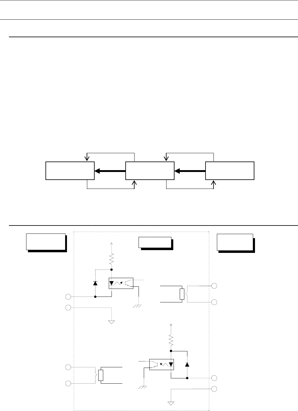
The conceptual diagram of the electrical signals both on the mounters and the other side
machines is shown, as follows: The electrical signals between the mounters and
upstream-side devices ①, ② and between the mounters and downstream-side devices ③,
④ is shown in the following diagram.
a) The electrical signal ① is called the “transport request input signal (or PWBs
available-in),” receiving the PWBs transport requests from the upstream-side devices.
b) The electrical signal ② is called the “transport permit output signal (or ready-out),”
having the PWBs carried out to the upstream-side devices.
c) The electrical signal ③ is call the “transport request output signal (or PWBs
available-out),” requesting the PWBs transport to the downstream-side devices.
d) The electrical signal ④ is called the “transport permit input signal (or ready-in),
“ receiving the PWBs transport permits from the downstream-side devices.
Figure 11
Conceptual diagram connecting the electrical signal
8.1.2. Specifications for connections between the front and rear devices
Figure 12
Signal interfaces and connection terminals
Downstream-
side devices
Mounters
Upstream-
side devices
④
③
②
①
Pin No. 1 :
Transport permit input signal
Pin No. 2 :
Transport permit common
signal
Relay contact
Downstream-
side devices
Mounter
Upstream-
side devices
Pin No. 3 :
Transport request output signal
Pin No. 4 :
Transport request common
signal
Pin No. 1 :
Transport permit output signal
Pin No. 2 :
Transport permit common signal
Pin No. 3 :
Transport request input signal
Pin No. 4 :
Transport request common signal
Relay contact
+24V
+24V

- 55 -
8.1.3. Specifications of the connecting cable
Complied with JIS B 8438 Industrial Robots - Electrical Equipment
Cable length: 10m or less
8.2. Data interface
LAN port (10/100 Base-T)
8.3. Utility connections
Piping joint
One-touch connecting plug for theφ8×φ12 hose