FX3_动作说明书.pdf - 第43页
Rev1.00 动作说明书 3-32 3-7-3 贴装时的真空同步时间 贴装元件时,Z轴吸附下降完了之后,决定VAC电磁阀OFF时间。 贴装时的机械控制参数的 Default 值 (注) nPlaceVacOff 、 nPlaceVacCorr 、 nPlaceBlowOn 、 nPlaceBlowTime 、 nplaceH old 可以变更保存到机械控制参数。 〔贴装真空控制的机械控制参数〕 W.Place.Vac.Off :贴装 …

Rev1.00
动作说明书
3-31
3-7-2 吸附时的真空同步时间
nPickVacOn、nPickVacCorr、nPickHoldは、Z軸下降完了
を0として時間軸の+方向を正、―方向を負とする。
吸着時のメカ制御パラメータ
のDefault値
DEFAULT
値
インデ
ックス
nPickVacOn nPickVacCorr nPickHold
00 0 50
10 0 30
2-20 5 5
3 -20 10 5
4 -20 10 5
(注) nPickVacOn、nPickVacCorr、nPickHoldは、
メカ制御パラメータに保存され変更可能なこと。
〔吸着バキューム制御の
メカ制御パラメータ〕
W.Pick.Vac.On:吸着Z下降完了からさかのぼって
、バキューム電磁弁をONするまでの時間。
nPickHold:吸着下降中の時間で、部品サイズにより
吸着時間を変えて、吸着力を安定させる。
部品サイズの大きいものほど、タイマ
値は長くする必要がある。
W.Pick.Vac.ON
の計算式
W.Pick.Vack.On = nPickVacOn + nPickVacCorr MSパラメータのバキュームキャリブレーション
に値が未入力
W.Pick.Vack.On = - wTime2 + nPickHold + nPickVacCor
r
MSパラメータのバキュームキャリブレーション
に値が入力済
(注) W.Pick.Vac.On が、正の値の時はZ軸下降完了
と同時にバキューム電磁弁をONする。
負の値の時は吸着下降完了からさかのぼって
バキューム電磁弁をONする。
(例) MSパラメータのバキュームキャリブレーション
に値が未入力
インデックス 3 の場合は
、w.Pick.Vac.On =
nPickVacOn + nPickVacCorr
= -20+10
=-10
吸着下降完了から10 ms さかのぼって
、バキューム電磁弁をOnする。
(例) MSパラメータのバキュームキャリブレーション
に値が入力済
部品種が インデックス 0 で、wTime2
= 34 の場合は、w.Pick.Vac.On =
- wTime2 + nPickHold + nPickVacCorr
= -34+50+0
=16
w.Pick.Vac.On が正の値であるため、Z軸下降完了
と同時にバキューム電磁弁をOnする。
W.Pick.Vac.ON
Z軸上昇位置
Z軸上昇位置
Z軸下降位置
Z軸動作
nPickHold
VAC 電磁弁
ON
OFF
ノズル内真空圧の変化
時間
真空圧
真空到達圧
大気圧
nPi c kVac Of f 、 nPi c kVac Cor r 、nPickBlowOn、 nPickBlowTime、 nPi c kHol d以 Z轴 下降完了作为 0, 时间轴的+
方向为 正,-方向为负。
吸附时 的机械控制参数的De f a ul t 值
系数
( 注)nPi ckVacOff、 nPi ckVacCor r 、 nPickBlowOn、 nPickBlowTime、 nPi ckHol d可以变 更保存到机械控制参数。
〔吸附真空控制的机械控制参数〕
W.Pick.Vac.On:吸附Z轴 下降完了反转 Vac 至 电 磁 阀 ON的 时间。
nPickScrapHold:吸附Z轴 下降的时间根据元件尺寸变 更吸附时间,以稳 定吸附力。
元件尺寸越大,定时 器指需要越长 。
W.Pick.Vac.ON的 计 算式
W. Pi ck. Vack. On=nPi ckVacOn+nPi ckVacCor r MS参数的真空载 荷未输 入 值 。
W.Pick.Vac.On=-wTime6+nPi ckHol d+nPi ckVacCor MS参数的真空载 荷已输 入 值 。
(注 )W.Pick.Vac.On为 正 值时, Z轴 下降完了之后同时 真空电 磁 阀 On 。
负值时,吸附下降完了之后,反转 真空电 磁 阀 On 。
( 例 )M
S参数的真空载 荷 为输入 值
系数3时 , w. Pi c k. Vac. On = nPi ckVacOn + nPi ckVacCor r
= -20+10
= -10
贴 装下降完了之后,反转 10ms 真空电 磁 阀 On 。
( 例 )MS参数的真空载 荷已输 入 值
元件种类为系数0, wT i me2 = 34时 , w.Pick.Vac.On = wTime2 + nPi ckHol d + nPi ckVacCor r
= -34+50+0
= 16
w.Pick.Vac.On为 正 值 ,因此Z轴 下降完了之后,同时 真空电 磁 阀 On 。
Z轴 上升位置
Z轴 上升位置
Z轴动作
Z轴 下降位置
VAC电 磁 阀
真空压
到达真空压
吸嘴内真空压 的 变 化
大气压
时间
用机械控制参数设置的参数
nPickVacOn : 「机械控制参数」「其他」「真空」「元件种类真空同步时间」「吸附」「真空开始同步时间」
nPickVacCorr : 「机械控制参数」「其他」「真空」「元件种类真空同步时间」「吸附」「真空开始修正值」
nPickHold : 「机械控制参数」「其他」「真空」「元件种类真空同步时间」「吸附」「真空稳定待机时间」
上述,吸附时的机械控制参数的 Default 值的表上有各指标的数值。
「自我校准」「真空校准」「生产使用值」「V.CAL」
wTime2 :「真空到达时间」 具有各贴装头的数值。
(校正前)
20-12
8
34-50+0
-16
DEFAULT値
インデックス nPickVacOn nPickVacCorr nPickHold
00 0 50
10 0 30
220-510
3 20 -12 10
4 20 -15 15
系数
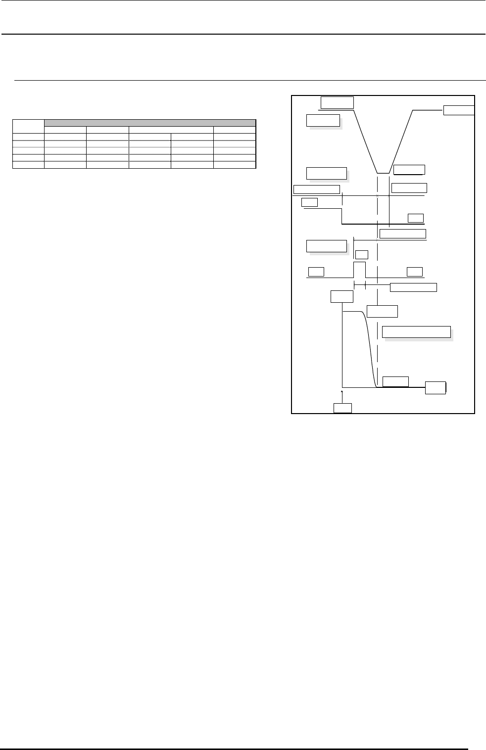
吸附元件时,Z 轴吸附下降完了之后,决定 VAC 电磁阀 OFF 时间。

Rev1.00
动作说明书
3-32
3-7-3 贴装时的真空同步时间
贴装元件时,Z轴吸附下降完了之后,决定VAC电磁阀OFF时间。
贴装时的机械控制参数的Default值
(注) nPlaceVacOff、nPlaceVacCorr、nPlaceBlowOn、nPlaceBlowTime、nplaceHold可以变更保存到机械控制参数。
〔贴装真空控制的机械控制参数〕
W.Place.Vac.Off:贴装Z轴下降完了反转Vac至电磁阀Off的时间。
nPlaceVacOff:贴装Z轴下降完了反转Vac至电磁阀Off的时间。(校正前)
nPlaceVacCorr:Vac电磁阀断开(Off)时机的校正值。
nPlaceBlowOn:贴装Z轴下降完了反转上升Blow至电磁阀On的时间。
nPlaceBlowTime:Blow电磁阀On时间。
nPlaceScrapHold:贴装Z轴下降的时间是Vac的残压切断的等待时间。
元件尺寸越大,定时器指需要越长。
W.Place.Vac.Off的计算式
W.Place.Vac.Off=nPlaceVacOff+nPlaceVacCorr MS参数的真空载荷未输入值。
W.Place.Vac.Off=-wTime6+nPlaceHold+nPlaceVac MS参数的真空载荷已输入值。
(注) W.Place.Vac.Off为负值时,Z轴下降完了之后待真空电磁阀Off。
正值时,吸附下降完了之后,反转真空电磁阀Off。
(例) MS参数的真空载荷为输入值
系数3时,w.Place.Vac.Off = nPlaceVacOff + nPlaceVacCorr
= 15+0
= 15
贴装下降完了之后,反转15ms真空电磁阀Off。
(例) MS参数的真空载荷已输入值
元件种类为系数0,wTime6 = 27时,w.Place.Vac.Off = wTime6 + nPlaceHold + nPlaceVacCorr
= 27−50+0
= −23
贴装下降结束后等待23ms,断开真空电磁阀。
各词语的意义如下。
「机械控制参数」「其他」「真空」「元件种类真空同步时间」「贴装」
nPlaceVacOff :「真空停止同步时间」
nPlaceVacCorr :「真空停止修正值」
nPlaceBlowOn :「流程开始同步时间」
nPlaceBlowTime :「流程持续时间」
nPlaceHold :「真空切断待机时间」
上述,贴装时的机械控制参数的 Default 值表中,有各指标值。
「自我校准」「真空校准」「生产使用值」「V.CAL」
wTime6 :「真空到达时间」
有各贴装头的数值。
DEFAULT値
インデックス nPlaceVacOff nPlaceVacCorr nPlaceBlowOn nPlaceBlowTim
e
nPlaceHold
00 0 1 0 50
1 0 15 1 0 30
2 0 15 1 0 30
315 0 21 0 5
415 0 21 0 5
系数
力
済
nPlaceBlowOn
VAC 電磁弁
ON
ノズル内真空圧の変化
W.Place.Vac.Off
OFF
Z軸上昇位置
Z軸上昇位置
Z軸下降位置
Z軸上昇位置
nPlaceHold
Blow 電磁弁
nPlaceBlowTime
ON
OFFOFF
時間
真空圧
真空到達圧
大気圧
VavOff
Z轴 上升位置
Z轴 上升位置
Z轴 上升位置
VAC电 磁 阀
Z轴 下降位置
Bl ow电 磁 阀
真空压
真空到达压
吸嘴内真空压 的 变 化
时间
大气压

Rev1.00
动作说明书
3-33
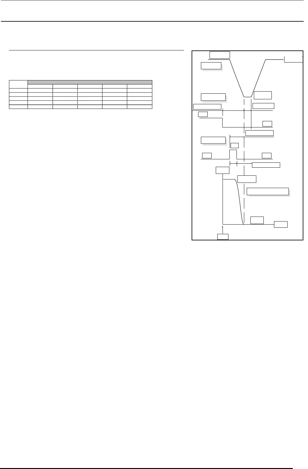
3-7-4 向废弃箱之外废弃元件时的真空同步时间
废弃元件时的Vac和Blow的同步,Blow压力高的话,有可能吹跑已经被废弃的元件。
因此,需要与贴装时的同步分别控制。
向废弃箱之外废弃时的机械控制参数的Default值
(注) nScrapVacOff、nScrapVacCorr、nScrapBlowOn、nScrapBlowTime、nScrapHold可以变更保存到机械控制参数。
〔废弃真空控制的机械控制参数〕
W.Scrap.Vac.Off:废弃Z轴下降完了反转Vac至电磁阀Off的时间。
nScrapVac.Off:废弃Z轴下降完了反转Vac至电磁阀Off的时间。(校正前)
nScrapVacCorr:Vac电磁阀断开(Off)时机的校正值。
nScrapBlowOn:废弃Z轴下降完了反转上升Blow至电磁阀On的时间。
nScrapBlowTime:Blow电磁阀On时间。
nScrapHold:废弃Z轴下降的时间是Vac的残压切断的等待时间。
元件尺寸越大,定时器指需要越长。
W.Scrap.Vac.Off的计算式
W.Scrap.Vac.Off = nScrapVacOff+nScrapVacCorr MS参数的真空载荷未输入值。
W.Scrap.Vac.Off = wTime6+nScrapHold+nScrapVac MS参数的真空载荷已输入值。
(注) W.Scrap.Vac.Off为负值时,Z轴下降完了之后同时真空电磁阀Off。
正值时,吸附下降完了之后,反转真空电磁阀Off。
(例) MS参数的真空载荷为输入值
系数3时,w.Scrap.Vac.Off = nScrapVacOff + nScrapVacCorr
= 15+0
= 15
废弃下降完了之后,反转真空电磁阀Off。
(例) MS参数的真空载荷已输入值
元件种类为系数0,wTime6 = 27时,w.Scrap.Vac.Off = wTime6 + nScrapHold + nScrapVacCorr
= 27−50+0
= −23
废弃下降结束后等待23ms,断开真空电磁阀。
各词语的意义如下。
「机械控制参数」「其他」「真空」「元件种类真空同步时间」「废弃」
nScrapVacOff :「真空停止同步时间」
nScrapVacCorr :「真空停止修正值」
nScrspBlowOn :「吹风开始时间」
nScrapVacCorr :「吹风持续时间」
nScrapHold :「真空切断等待时间」
上述在废弃时的机械控制参数 Default 值的表中有各指标值。
「自我校准」「真空校准」「生产使用值」「V.CAL」
wTime6 :「真空破坏时间」
有各贴装头的值。
DEFAULT値
インデックス
nScrapVacOff nScrapVacCorr nScrapBlowOn nScrapBlowTime nScrapHold
0 0 0 1 10 50
1 0 0 1 10 30
2 0 0 1 10 30
3 15 0 11 15 5
4 15 0 11 15 5
力
済
nScrapBlowOn
VAC 電磁弁
ON
ノズル内真空圧の変化
W.Scrap.Vac.Off
OFF
Z軸上昇位置
Z軸上昇位置
Z軸下降位置
Z軸
nScrapHold
Blow 電磁弁
nScrapBlowTime
ON
OFFOFF
時間
真空圧
真空到達圧
大気圧
VavOff
Z轴 上升位置
Z轴 上升位置
Z轴
VAC电 磁 阀
Z轴 下降位置
Bl ow电 磁 阀
真空压
真空到达压
吸嘴内真空压 的 变 化
大气压
时间
系数