FX3_动作说明书.pdf - 第9页
Rev1.00 动作说明书 2-2 2-2 X 轴 本轴是进行元件贴装头向 X 轴方向 (从装置正面看是从右向左、 从左向右驱动) 驱动的轴。 驱动用电动 机采用线性电动机,位置控制采用直尺以全闭控制方式工作。 2-2-1 组成 驱动电动机使用线性电动机,在两根直线导向器之间配置线性电动机用的定子。 2-2-2 性能 用于 X 轴驱动的电动机及线性标尺的性能如下表所示。 项目 规格 备注 电动机 推动力 300 [N] 分辨率 1 [ …

Rev1.00
动作说明书
2-1
2 各驱动轴(X,Y,Z,θ轴)的说明
2-1 Y轴
本轴是进行元件贴装头向 Y 轴方向(从装置正面看是从内部向身前、从身前向内部驱动)驱动的轴。驱
动用电动机采用线性电动机,安装在左右两侧,以串联驱动方式工作,位置控制应用线性标尺,以全闭
环控制方式工作。
2-1-1
组成
驱动电动机使用线性电动机,在 2 根直线导向器之间配置线性电动机用的定子。
2-1-2
性能
用于 Y 轴驱动的电动机及线性标尺的性能如下表所示。
项目 规格 备注
电动机 推动力 720 [N]
分辨率 1 [μm] 线性标尺
传感器输出 A、B 相
2-1-3
故障检测(外部编码器的断线检测)
① 以伺服放大器进行通信故障检测,当电缆线脱落时发出 ALM70,伺服断开。
② 以伺服放大器进行通信故障检测,因断线等导致通信故障发出 ALM71,伺服断开。

Rev1.00
动作说明书
2-2
2-2 X轴
本轴是进行元件贴装头向 X 轴方向(从装置正面看是从右向左、从左向右驱动)驱动的轴。驱动用电动
机采用线性电动机,位置控制采用直尺以全闭控制方式工作。
2-2-1
组成
驱动电动机使用线性电动机,在两根直线导向器之间配置线性电动机用的定子。
2-2-2
性能
用于 X 轴驱动的电动机及线性标尺的性能如下表所示。
项目 规格 备注
电动机 推动力 300 [N]
分辨率 1 [μm] 线性标尺
传感器输出 A、B、Z 相
2-2-3
故障检测(外部编码器的断线检测)
① 以伺服放大器进行通信故障检测,当电缆线脱落时发出 ALM70,伺服断开。
② 以伺服放大器进行通信故障检测,因断线等导致通信故障发出 ALM71,伺服断开。

Rev1.00
动作说明书
2-3
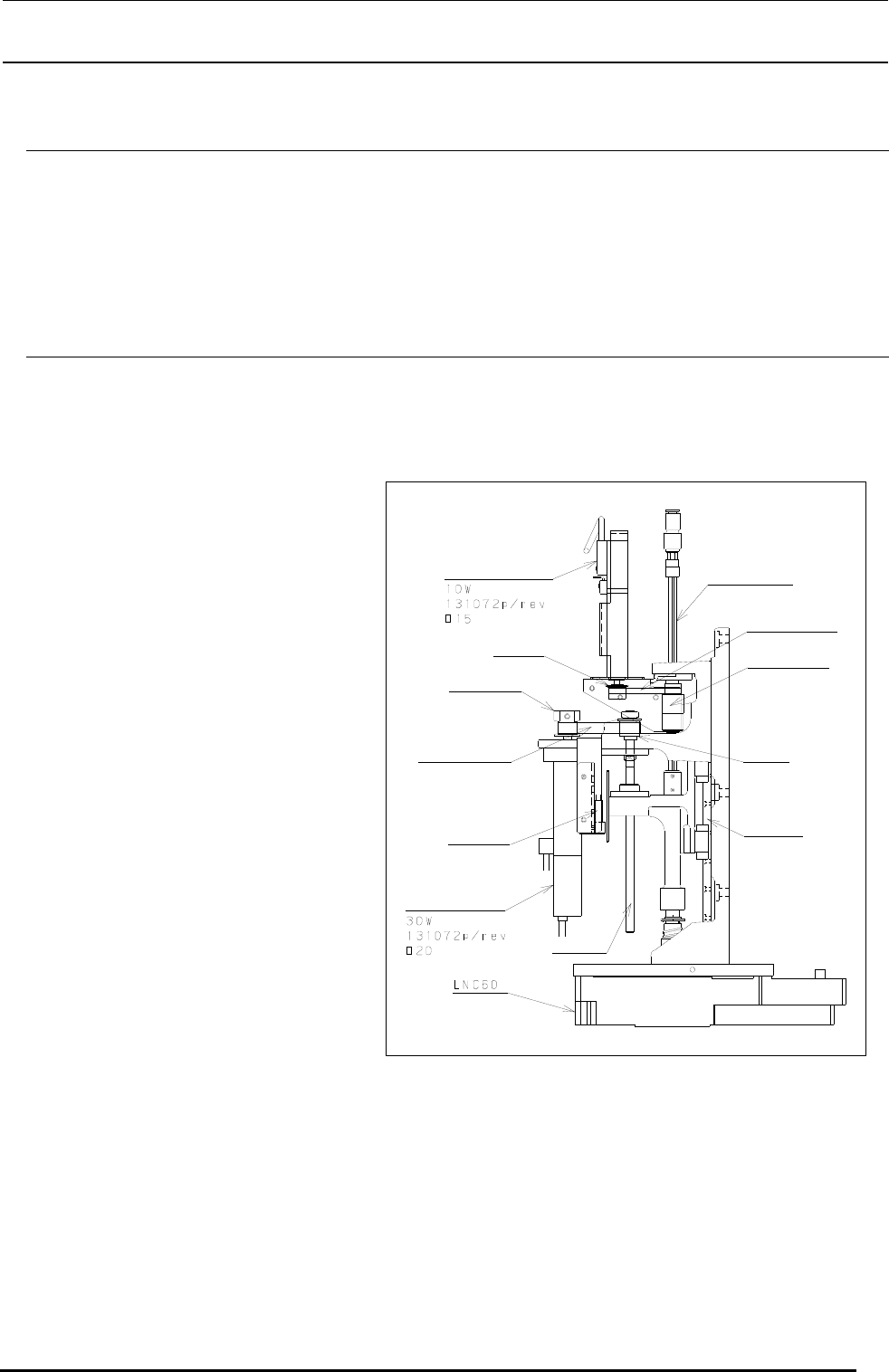
2-3 贴装元件用的贴装头轴(Z,θ轴)
贴装元件用的贴装头轴,由利用激光识别贴装元件的 LNC60 轴(共 6 轴×4)组成。
Z 轴是向吸取元件或贴片时的动作方向,也即向上下方向(从贴装头正面看)进行驱动的轴。
θ 轴是向元件识别或贴片角度控制时的动作方向,也即向旋转方向(从贴装头正面看是向右转、向左转
的旋转驱动)进行旋转驱动的轴。Zθ 轴均以半闭环控制驱动。
2-3-1
LNC60 轴
是利用激光识别贴装元件的轴,共由 6 轴组成。
2-3-1-1 组成
LNC60 轴的组成如右所示。
・Z 轴减速比 1.0
・θ 轴减速比 1.8
θ 电动机
Z 原点传感器
Z 电动机
滚珠花键
滚珠螺杆
同步皮带 T
1.5GT-76 齿
花键皮带轮
25 齿
Z 皮带轮
30 齿
直线导轨
T 皮带轮
25 齿
Z 电动机皮带轮
30 齿
同步皮带 Z
1.5GT-90 齿