SIPLACE Machine de placement 80 S FG.pdf - 第136页
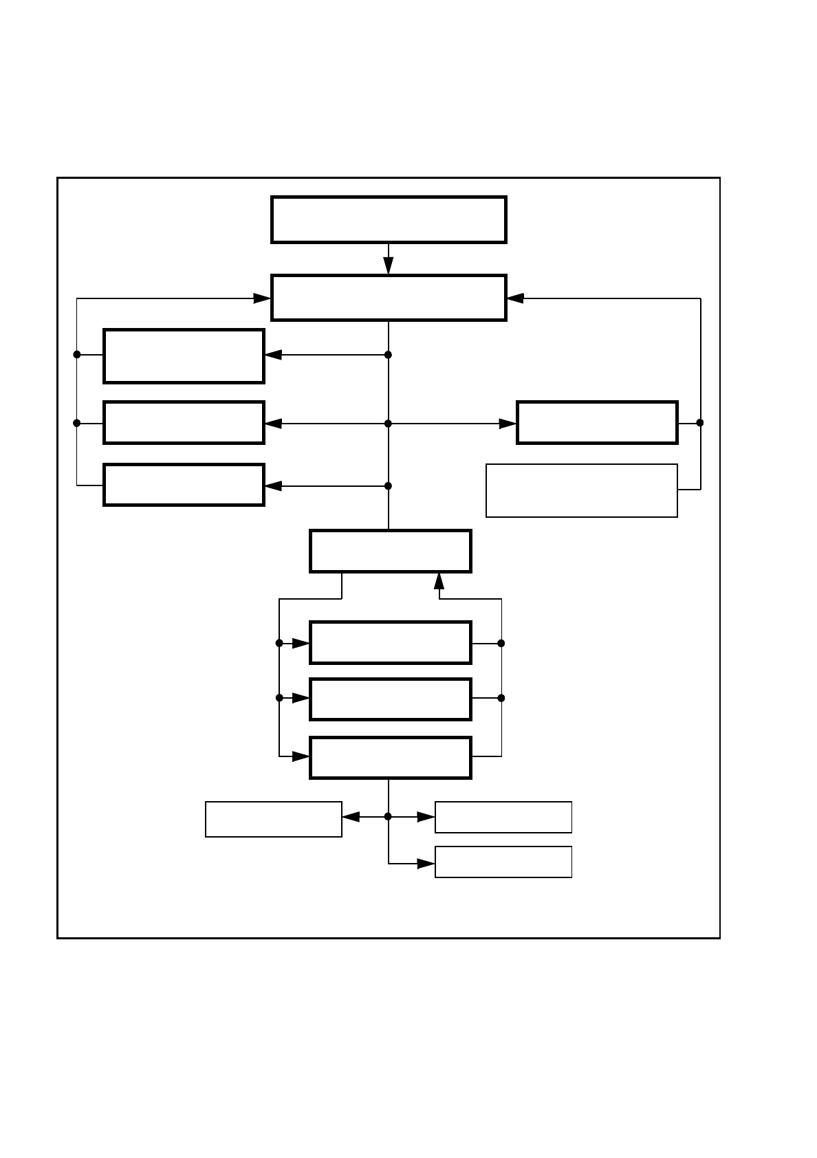
6 Fonctions élémentai res Notice d’exploitation SIPLACE 80 S/F/G 6.1 Introduction - Fonctions élémentaires E dition 07/97 Version du logiciel à partir de SR.010.xx 6 - 4 6.1.2 Organigramme 80 F Fig. 6.1.2 Organigramme: F…

Notice d’exploitation SIPLACE 80 S/F/G 6 Fonctions élémentaires
Edition 07/97 Version du logiciel à partir de SR.010.xx 6.1 Introduction - Fonctions élémentaires
6 - 3
6.1 Introduction - Fonctions élémentaires
6.1.1 Organigramme 80 S
Fig. 6.1.1 Organigramme: Fonctions élémentaires 80S
réglage en largeur
80S
menu "fonctions élémentaires"
menu principal SIPLACE
fonctions du convoyeur
80S
portique 1 portique 2
test de référ. tête
portique 1
test de référ. tête
portique 2
fonctions portique
80S
fonctions portique
80S
fonctions barillet
80S
fonctions barillet
80S
échangeur pipettes
fonctions tête
échangeur pipettes
fonctions tête
app. de contrôle
CRDL
app. de contrôle
CRDL

6 Fonctions élémentaires Notice d’exploitation SIPLACE 80 S/F/G
6.1 Introduction - Fonctions élémentaires Edition 07/97 Version du logiciel à partir de SR.010.xx
6 - 4
6.1.2 Organigramme 80 F
Fig. 6.1.2 Organigramme: Fonctions élémentaires 80F
app. de contrôle
CRDL
menu "fonctions élémentaires"
menu principal SIPLACE
fonctions du convoyeur
80F
portique 1
test de référ. tête portique 1
(tête IC et tête à barillet)
échangeur pipettes
fonctions tête
sélectionner CP
fonctions CP
charger
programme de table
fonctions portique 80F
fonctions tête 80F
fonctions tête à barillet

Notice d’exploitation SIPLACE 80 S/F/G 6 Fonctions élémentaires
Edition 07/97 Version du logiciel à partir de SR.010.xx 6.1 Introduction - Fonctions élémentaires
6 - 5
6.1.3 Généralités
NOTA
Les fonctions élémentaires ne sont accessibles qu'après l'introduction du
mot de passe du régleur
.
Les fonctions élémentaires servent à régler et à contrôler la machine. Les fonctions élémentaires permettent
d'accéder aux différentes organes de la machine. Les fonctions traitées au chapitre 6 "Fonctions élémentai-
res" ont été décrites aussi bien pour la SIPLACE 80 S que pour la SIPLACE 80 F. En ce qui concerne les
fonctions valables pour les deux types de machine, on vous renvoie, dans les paragraphes concernant la
SIPLACE 80 F, aux paragraphes correspondants de la SIPLACE 80 S.
Des fonctions supplémentaires de la SIPLACE 80 F sont traitées dans des chapitres à part.
ATTENTION
O
O
Les fonctions élémentaires ne doivent être exécutées que par du personnel qualifié ayant la formation requise.
L'exécution incorrecte peut provoquer des accidents et/ou endommager la machine.
6.1.4 Menu principal "fonctions élémentaires 80 S"
Après l'introduction du mot de passe du régleur et après avoir sélectionné "fonctions élémentaires", apparaît
sur l'écran le menu "fonctions élémentaires" pour la SIPLACE 80 S.
A l'aide de la
touche Esc,
vous pouvez revenir au "menu principal".
A partir du menu principal "Fonctions élémentaires", il est possible d'appeler cinq sous-menus à l'aide des
flèches.