KE2050、2060 Parts List.pdf.pdf - 第152页
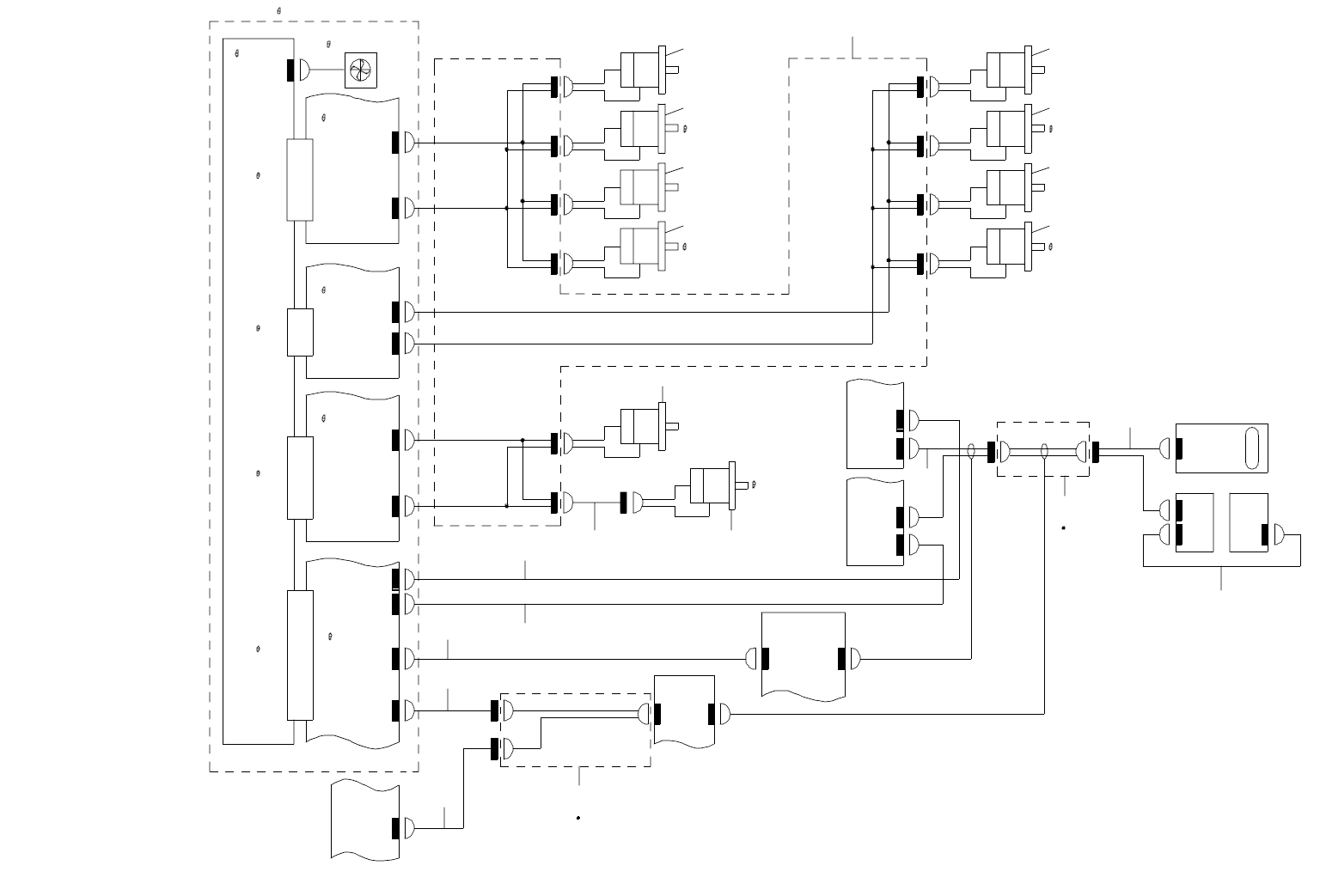
- 14 7 - 74. S YS T EM D IAGR A M ( 7)(F OR K E-2060, 2060R) SYSTEM DIAGRAM(7) (KE −2060,2060 R 用) 1-3 C 1 -3C LS 4-5 1-3 C 1-2 B I/ O CTR L PC B 5- 1C CN 5 CN 245 XY C ABL E BEA R HEA D LA( R) FM LA CN0 59 CN 6 MNL A LA…

- 146 -
REF.NO NOTE PART NO D E S C R I P T I O N
品 名
Qty
1 400-02233 XY BEAR ZT CABLES ASM.
XY ベア ZT ケーブル組
1
2 400-03253 Z MOTOR
Z モータ
1
3 400-03254 T MOTOR
θ モータ
1
4 400-02258 MCM CABLE(L)ASM
MCM ケーブル(L)組
1
5 400-02314 Z THETA PWR CABLE ASM
Zθ 電源ケーブル組
1
6 400-02072 HEAD I O CABLE ASM.
ヘッド IO ケーブル組
1
7 400-02234 XY BEAR HEAD CABLES ASM.
XY ベアヘッドケーブル組
1
8 400-02305 HEAD SP CABLE ASM.
ヘッド SP ケーブル組
1
9 400-02298 LA SENSOR CABLE ASM.
LA センサケーブル組
1
10 400-02299 LA SENSOR RELAY CABLE ASM
LA センサリレーケーブル組
1

- 147 -
74.SYSTEM DIAGRAM (7)(FOR KE-2060,2060R)
SYSTEM DIAGRAM(7)(KE −2060,2060 R 用)
1-3 C
1 -3C
LS 4-5
1-3 C
1-2 B
I/O CTR L
PCB
5- 1C
CN5
CN 245
XY C ABL E BEA R HEAD
LA( R)
FMLA
CN0 59
CN 6
MNLA
LA(L )
Z 4-C N2B
Z 4-C N2A
MCM( R)
MCM (R)
LA _SIG
MCM (L)
LA _SIG
MCM( L)
4 -2A
HEAD MAIN
PCB
CN1
Z4 -CN 4
CN4
Z -DRIVER FAN
Z
S LOT_ 3
Z5 MO TO R
5 M OTO R
C N21 7
Z 3-CN 2
Z D RIVER (3)
2- 4A
Z 3-CN 1
C N05 7
Z
S LOT_ 2
Z2- CN2
Z D RIVER (2)
2 -3A
Z2- CN1
CN 213
4 MOT OR
Z4 MO TOR
3MOTOR
Z3 M OTO R
CN 214
CN 215
CN 216
Z1- CN1
C N212
CN2 11
CN2 10
XY CAB LE B EAR HEAD
Z
S LOT_ 4
Z EXT
Z D RIVER UNIT
6- 2C
2- 1A
Z4 -CN 3
Z D RIVER (1)
CTRL- PWR
PCB
Z1 MO TO R
1MOTOR
Z2 MO TOR
2 MO TOR
Z1- CN2
CN 202
CN2 09
4-1 B
XY C ABL E BEA R ZT
Z BAC K
BOARD
Z
S LOT_ 1
1
2323
2323
4
5
67
89
10 16
11
12
10
16
14
13
C N21 8
15
CN 848 CN84 9

- 148 -
NOTE( 注記 ) #01....FOR 2060E,2060RE 2060 E,2060 RE 用
#02....NEED PARTS 40098316(1) AND マシン S / N.により40098316(1)と
SL4030581SC(2) BY THE MACHINE SL 4030581 SC(2)が必要。
SERIAL NUMBER AS FOLLOWS KE −2060:S / N.267− A 2978以前
KE-2060:BEFORE S/N.267-A2978 KE −2060 R:S / N.260R7C683以前
KE-2060R:BEFORE S/N.260R7C683
REF.NO NOTE PART NO D E S C R I P T I O N
品 名
Qty
1 400-02233 XY BEAR ZT CABLES ASM.
XY ベア ZT ケーブル組
1
2 400-03253 Z MOTOR
Z モータ
1
3 400-03254 T MOTOR
θ モータ
1
4 400-03255 ICZ MOTOR
ICZ モータ
1
5 400-03256 ICT MOTOR
ICT モータ
1
6 400-02258 MCM CABLE(L)ASM
MCM ケーブル(L)組
1
7 400-02259 MCM CABLE(R)ASM
MCM ケーブル(R)組
1
8 400-02314 Z THETA PWR CABLE ASM
Zθ 電源ケーブル組
1
9 400-02072 HEAD I O CABLE ASM. ヘッドI/Oケーブル組 1
10 400-02234 XY BEAR HEAD CABLES ASM.
XY ベアヘッドケーブル組
1
11 400-02305 HEAD SP CABLE ASM.
ヘッド SP ケーブル組
1
12 400-02298 LA SENSOR CABLE ASM.
LA センサケーブル組
1
13 400-02300 LA SENSOR RELAY CABLE ASM.
LA センサリレーケーブル組
1
14 E9345-721-0A0 CABLE ASM.
LA センサ−接続ケ−ブル組
1
15
#02
400-02341 IC THETA RELAY CABLE ASM.
ICθ 中継ケーブル組
1
16
#01
400-02347 XY BEAR HEAD CABLES ASM (E)
XY ベアヘッドケーブル組(E)
1