KE2050、2060 Parts List.pdf.pdf - 第163页
- 15 8 - N O TE( 注記 ) # 01.. .. O PTIONAL PARTS オプション部品 # 0 2. .. . F O R E N E N 用 RE F.NO NOTE PA RT NO D E S C R I P T I O N 品 名 Q ty 1 400 -021 98 OP POW E R CABLE ASM . OP 電源ケーブル組 1 2 400 -021 97 R S 23 2C CAB LE A …

- 157 -
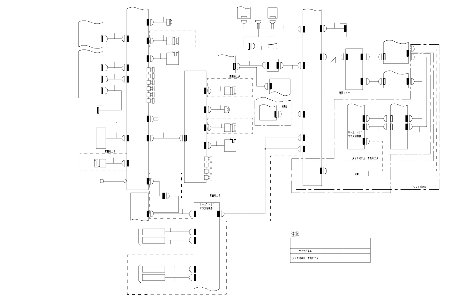
79.SYSTEM DIAGRAM (12)(FOR KE-2050,2060)
SYSTEM DIAGRAM(12)(KEー2050,2060用)
1-2B
OPTION ( )
OPTI ON( )
CH 2
CH 1
RS- PC
7 -2D
RS232C
EXT ENTION
PCB
1-3 C
7 -4B
RS1
RS 232C
RS 232C
RS2
REAR LC D
VIDE O
1-5 B
OUT 2
7 -3B
VIDE O
FRONT L CD
1- 3C
OUT 1
PAN EL-LINK
DIS TRIBUTOR
P ANE L
L INK
IN
MOU SE
KB
CN 720
C N20
EX K B/M S P C
OPTIO N( )
KB2
KEY BOARD
(R EAR )
TRACK BA LL
MS2
MS1
TRACK BA LL
( FRO NT)
KEY BOARD
KB1
DC1 2V
7 -5A
FRON T LCD
FD D PW R
FDD
FDD
F DD I/F
CD RO M
HDD
COPY
HDD
COVER
PRINT ER
CN1 3
LPT
CPU
HDD I/F
C OM1
POWER UNIT
1 -1C
R S-23 2C
(2/3 )
UPS
CN 055
CTRL
-PWR
PCB
COVER
HARD DI SK
ACCE SS LAMP
7- 1A
CN2
CN 6
CN 7
FEED ER
SW(R )
COVE R
OPEN
SW(R )
EMG S W_RR
CN 742
CN7 46
NON STOP OPERATION
OPER ATION
PCB.
C N74 1
CN1CN 3
C N703
CN7
NON ST OP OP ERA TION
C N719
CN 19
CN7 18
CN 18
HOD
BOX
CN 02
C N711
C N11C N54
CN 12
MTC I/ F(R)
COVE R
LS 4-1
CN1
LS 4-2
CN 1
C N70 1
CN4
FG -TAP
FR ONT
OP E-E 1
KEY
CHANG E
SW
START S W
STOP SW
SERV O FREE SW
CYCLE S W
CTRL -PWR
CONN ECTOR
PANE L
OPE RATION
PCB.
SW(R )
C N71 5
C N15
CN5
ON LIN E SW
ORIGI N SW
STAR T SW
STOP S W
SERVO FR EE S W
CYCL E SW
C N70 5
EMG SW_FR
COVE R
OPEN
SW(F )
I/O CON TROL
PCB.
5- 3C
7 -3B
5- 1D
6- 2B
SW2
SW1
SW6
SW5
SW 10
SW9
SW6
SW5
S W10
SW 9
CN6
LS 4-6
FEED ER
SW(F )
1234 826 9
10
57611
14
13 16 17
15
18
7
12
6
19
21
20
22
23
24 27
28 29
POWE R UNIT
(3/3 )
UPS
24
25

- 158 -
NOTE( 注記 ) #01....OPTIONAL PARTS オプション部品
#02....FOR EN EN 用
REF.NO NOTE PART NO D E S C R I P T I O N
品 名
Qty
1 400-02198 OP POWER CABLE ASM.
OP 電源ケーブル組
1
2 400-02197 RS232C CABLE ASM.
RS 232 C ケーブル組
1
3 400-02203 OP S P CABLE ASM.
OP S / P ケーブル組
1
4 400-02105 MTC I/F(R) CABLE ASM
MTC I / F(R)ケーブル組
1
5 400-02205 F-EMG SWITCH CABLE ASM
F エマージェンシーケーブル組
1
6 400-02252 FEEDER SWITCH CABLE ASM. フィーダスイッチケーブル組 1
7 400-02254 COVER OPEN SW CABLE ASM
カバーオープン SW ケーブル組
1
8 E9649-729-000 HOD ASM.
HOD 組
1
9 400-02251 OPERATION ON SW CABLE ASM
オペレーションオン SW ケーブル組
1
10 400-02207 OP FG CABLE ASM.
OPFG ケーブル組
1
11 400-02204 R OP SWITCH CABLE ASM.
R OP スイッチケーブル組
1
12 400-02206 R-EMG SWITCH CABLE ASM
R エマージェンシーケーブル組
1
13 400-02253 CHANGE BOX CABLE ASM
キーボード切換器制御ケーブル組
1
14 400-02302 KEYBOARD CABLE ASM.
キーボードケーブル組
1
15 400-02301 MOUSE CABLE ASM.
マウスケーブル組
1
16 400-02304 R-KEYBOARD CABLE ASM
リアキーボードケーブル組
1
17 400-02303 R-MOUSE CABLE ASM
リアマウスケーブル組
1
18 400-03282 MOUSE/KEYBOARD SELECTOR CABLE ASM
マウス/キーボード切換器ケーブル組
1
19 400-02325 HDD ACCESS LAMP ASM
HDD アクセスランプ組
1
20 400-02201 FDD MONITOR POWER CABLE ASM.
FDD / MONITOR 電源ケーブル組
1
21 400-02200 CD HDD I F CABLE ASM.
CD − HDD I / F ケーブル組
1
22 400-02321 FDD I/F CABLE ASM
FDD I / F ケーブル組
1
23 400-02311 PRINTER I/F CABLE ASM
プリンタ I / F ケーブル組
1
24 400-28017 PANEL-LINK F CABLE
パネルリンク F ケーブル
1
25
#01
400-03297 PANEL LINK RELAY CABLE ASM.
パネルリンク中継ケーブル組
1
26
#02
E9662-729-000 HOD (EN)
HOD(EN)
1
27 400-28018 PANEL-LINK R CABLE
パネルリンク R ケーブル
1
28 400-02263 OP-232C CABLE(R)ASM
リアパネル232 C ケーブル組
1
29 400-02260 F 232C CABLE ASM.
F 232 C ケーブル組
1

- 159 -
80.SYSTEM DIAGRAM (13)(FOR KE-2050R,2055R,2060R)
SYSTEM DIAGRAM(13)(KE −2050 R,2055 R,2060 R 用)
1- 2B
7- 4B
RS 232C
R S232 C
REAR LC D
VIDEO
1-5 B
OUT 2
7- 3B
VID EO
FRON T LCD
1-3 C
OUT 1
PAN EL-LINK
DIS TRIBUTO R
P ANE L
L INK
IN
MOU SE
KB
CN 720
CN 20
E X KB/ MS PC
KB 2
KEY B OARD
(R EAR )
TRACK B ALL
MS 2
MS1
TRACK BALL
(FR ONT )
KEY BOARD
KB1
DC1 2V
7- 5A
FRONT LCD
FD D P WR F DD
FDD
F DD I/F
CD RO M
HDD
COPY
HDD
COVE R
PRIN TER
CN 13
LPT
CPU
H DD I/F
CO M1
POWE R UNIT
1- 1C
RS- 232 C
(2/2)
UPS
C N05 5
CTRL
-PWR
PCB
COVER
HARD DI SK
ACCE SS LAMP
7-1 A
CN2
CN 6
CN 7
FEED ER
SW(R )
COVER
OPEN
SW(R)
EMG SW_RR
C N742
C N74 6
NON ST OP O PER ATIO N
OPERA TION
PCB.
CN7 41
CN 1
C N70 3
CN 7
NON STO P OP ERA TION
C N71 9
CN1 9
CN 718
CN 18
HOD
BOX
CN0 2
C N71 1
CN11
CN5 4
C N12
MTC I /F (R)
COVER
LS 4- 1
CN1
LS 4- 2
CN1
CN7 01
CN 4
F G-T AP
F RON T
OP E-E 1
KEY
CHAN GE
SW
START SW
STOP SW
SERVO F REE S W
CYCLE SW
CTRL -PWR
CONN ECTOR
PANE L
OPER ATION
PCB.
SW(R )
CN 715
CN15
CN 5
ON LINE SW
ORIGI N SW
START S W
STOP SW
SERVO FREE SW
CYCL E SW
CN705
EMG S W_FR
COVE R
OPEN
SW(F )
I/O C ONTRO L
PCB.
5-3 C
7 -3B
5-1 D
6- 2B
SW2
SW1
SW6
SW5
S W10
SW9
SW6
SW5
SW1 0
SW 9
CN 6
LS 4- 6
FEED ER
SW(F )
1
234
8 33
9
5
7
611
14
16 17
15
18
7
12
6
19
21
20
22
23
26 27
26
30
7-1C
OPTIO N( )
10
CN3
C N71 0
CN 10
RS23 2
CHAN GE
PCB ASM
RS- CN 5
7 -5B
CHG-4P
CH G-4 P-A
CHG
4 P-B
RS- CN5
OPTI ON( )
KB /MO USE
OPTION( )
CN7 45
9
KEY
CHANGE
SW
C PU COM 2
1
OPTIO N( )
OPTI ON( & )
OPTI ON( )
RS 2
RS 1
RS -PC
RS-A
RS-A
RS -CN 2
R S-B
E XT2
CN 3
CN 4
CN2
CN2
RS232 C
CHANG E
PCB A SM
13
31 32
25
40027 815
&
CONNE CTION P OINT
FROM T O
CPU COM2 F LCD RS232C
CPU C OM2 RS-A
1
28
29
24
CN5