KE2050、2060 Parts List.pdf.pdf - 第174页
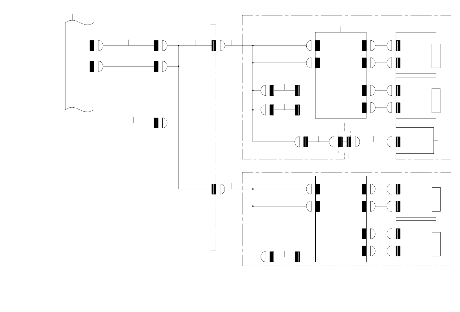
- 16 9 - 8 5 .SY S TE M DI AG RA M (1 8) ( RF ID ) SYSTEM DIAGRAM(18) (RFID) C N2 R CN 1F /2 R JN T F /R J NT F /R FE EDE R I /F PC B ( F) FEE DE R B ANK PC B(R R) (OL D-TYPE_OVERA LL_REPLACEME NT_TABLE-R) I C FU LL CN 1…

- 168 -
NOTE( 注記 ) #01....FOR EN EN 用
REF.NO NOTE PART NO D E S C R I P T I O N
品 名
Qty
1 400-00466 POWER UNIT
電源ユニット
1
2
#01
400-00518 POWER UNIT(EN)
電源ユニット(EN)
1
3 400-02315 BANK RLY CABLE ASM F
バンク RLY ケーブル組 F
1
4 400-75085 RFID BANK CABLE ASM
RFID バンクケーブル組
1
5 E9388-725-0A0 FEEDER BANK RELAY CABLE 3 ASM.
フィ−ダバンク中継ケ−ブル3組
1
6 E8618-721-0A0 FEEDER I/F BOARD ASM.
フィーダ I / F 基板組
1
7 E9378-721-0A0 FEEDER BANK CABLE 5 ASM
フィ−ダバンクケ−ブル5組
1
8 E8615-715-0A0 FEEDER BANK CIRCUIT BOARD ASM.
フィ−ダバンク基板組
1
9 E9395-725-0A0 IC FULL RELAY CABLE 3 ASM.
IC FULL 中継ケ−ブル3組
1
10 E9384-721-0A0 FEEDER BANK DC CABLE 5 ASM.
フィ−ダバンク DC ケ−ブル5組
1
11 E9379-721-0A0 FEEDER BANK CABLE 6 ASM. フィ−ダバンクケ−ブル6組 1
12 E9385-721-0A0 FEEDER BANK DC CABLE 6 ASM.
フィ−ダバンク DC ケ−ブル6組
1
13 400-73742 RFID BANK F CONTROL BOX CABLE ASM
RFID バンク F コントロールボックスケーブル組
1
14 400-73753 RFID BANK CABLE ASM RFID バンクケーブル組 1
15 E9395-725-0A0 IC FULL RELAY CABLE 3 ASM.
IC FULL 中継ケ−ブル3組
1
16 400-75525 RFID-PARTS_BANK UNIT
RFID パーツバンクユニット
1
17 E9378-721-0A0 FEEDER BANK CABLE 5 ASM フィ−ダバンクケ−ブル5組 1
18 E9384-721-0A0 FEEDER BANK DC CABLE 5 ASM.
フィ−ダバンク DC ケ−ブル5組
1
19 E9379-721-0A0 FEEDER BANK CABLE 6 ASM.
フィ−ダバンクケ−ブル6組
1
20 E9385-721-0A0 FEEDER BANK DC CABLE 6 ASM. フィ−ダバンク DC ケ−ブル6組 1
21 HK-0651200-60 CONNECTOR
コネクタ
1
22 400-75358 JOINT PARTS ANTENNA ARRAY F/R CABLE
中継部品アンテナ接続ケーブル組
1
23 E9532-729-0A0 CUTTER POWER SOURCE CABLE ASM. カッタ電源ケ−ブル組 1
24 400-75356 BANK F/R JOINT PARTS CABLE ASM
バンク中継部品ケーブル組
1

- 169 -
85.SYSTEM DIAGRAM (18)(RFID)
SYSTEM DIAGRAM(18)(RFID)
CN2R CN1F/2R
JNT F/R JNT F/R
FEEDER I/F PCB (F)
FEEDER BANK PCB(RR)
(OLD-TYPE_OVERALL_REPLACEMENT_TABLE-R)
IC FU LL
CN1CN661
CN2CN662
CN649
CN760 CN9CN9-2 CN669-2
CN761 CN1 0CN10-2 CN670-2
CN1 0-1 CN67 0-1 CN10CN751
CN66 9-1CN 9-1 CN9CN750
FEEDER BANK PCB(RL)
ANT F/R
CN649
IC FU LL
CN F/R
ANTENNA ARRAY
CN507
CN11
FEEDER I/F PCB (F)
FEEDER BANK PCB(RR)
CONNECTOR_BRACKET (OVERALL_REPLACEMENT_TABLE-R *RFID*)
CN1CN661
CN2CN662
CN760 CN9CN9-2 CN669-2
CN761 CN1 0CN10-2 CN670-2
CN1 0-1 CN67 0-1 CN10CN751
CN66 9-1CN 9-1 CN9CN750
FEEDER BANK PCB(RL)
CN10
CN04
CN03CN021
CN026
NOTE1
This diagram shows only the portion
relevant to "RFID".
REALY
CONECTOR
CN02
GX-5_COVER
(01_ 4B)CH2 _REAR
OVERALL REPLACEMENT TABLE R
POWER UNIT
3
1 2
13
4
14 5
923
24
22
15
17 18 19 201211107
6
8
*
12

- 170 -
NOTE( 注記 ) #01....FOR EN EN 用
REF.NO NOTE PART NO D E S C R I P T I O N
品 名
Qty
1 400-00466 POWER UNIT
電源ユニット
1
2
#01
400-00518 POWER UNIT(EN)
電源ユニット(EN)
1
3 400-02316 BANK RLY CABLE ASM R
バンク RLY ケーブル組 R
1
4 400-75085 RFID BANK CABLE ASM
RFID バンクケーブル組
1
5 E9388-725-0A0 FEEDER BANK RELAY CABLE 3 ASM.
フィ−ダバンク中継ケ−ブル3組
1
6 E8618-721-0A0 FEEDER I/F BOARD ASM.
フィ−ダ I / F 基板組
1
7 E9378-721-0A0 FEEDER BANK CABLE 5 ASM
フィ−ダバンクケ−ブル5組
1
8 E8615-715-0A0 FEEDER BANK CIRCUIT BOARD ASM.
フィ−ダバンク基板組
1
9 E9395-725-0A0 IC FULL RELAY CABLE 3 ASM.
IC FULL 中継ケ−ブル3組
1
10 E9384-721-0A0 FEEDER BANK DC CABLE 5 ASM.
フィ−ダバンク DC ケ−ブル5組
1
11 E9379-721-0A0 FEEDER BANK CABLE 6 ASM. フィ−ダバンクケ−ブル6組 1
12 E9385-721-0A0 FEEDER BANK DC CABLE 6 ASM.
フィ−ダバンク DC ケ−ブル6組
1
13 400-73743 RFID BANK R CONTROL BOX CABLE ASM
RFID バンク R コントロールボックスケーブル組
1
14 400-73753 RFID BANK CABLE ASM RFID バンクケーブル組 1
15 E9395-725-0A0 IC FULL RELAY CABLE 3 ASM.
IC FULL 中継ケ−ブル3組
1
16 400-75525 RFID-PARTS_BANK UNIT
RFID パーツバンクユニット
1
17 E9378-721-0A0 FEEDER BANK CABLE 5 ASM フィ−ダバンクケ−ブル5組 1
18 E9384-721-0A0 FEEDER BANK DC CABLE 5 ASM.
フィ−ダバンク DC ケ−ブル5組
1
19 E9379-721-0A0 FEEDER BANK CABLE 6 ASM.
フィ−ダバンクケ−ブル6組
1
20 E9385-721-0A0 FEEDER BANK DC CABLE 6 ASM. フィ−ダバンク DC ケ−ブル6組 1
21 HK-0651200-60 CONNECTOR
コネクタ
1
22 400-75358 JOINT PARTS ANTENNA ARRAY F/R CABLE
中継部品アンテナ接続ケーブル組
1
23 E9532-729-0A0 CUTTER POWER SOURCE CABLE ASM. カッタ電源ケ−ブル組 1
24 400-75356 BANK F/R JOINT PARTS CABLE ASM
バンク中継部品ケーブル組
1