SP1_TRM(Ver6.8_CS14.25).pdf - 第233页
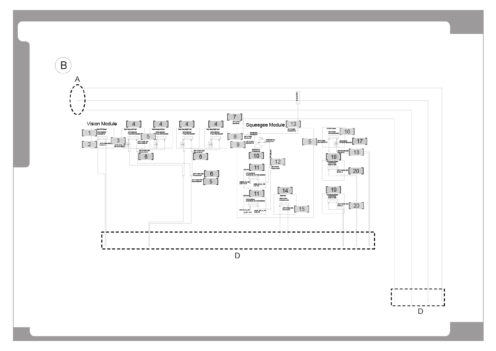
Page SAMSUNG TECHWIN 221 SP1 Air Ass’y SP1D2 NO. P ART NO. P ART NAME Q'TY Old No. Stoc k Apply Reference 1 HP06-90 0214 FITTINGIP A_T ANK 3/8(MALE )1/8(FEMALE) 1 2 HP06-900095 S MP_CLN_FITTING L4N6*4P T1/8 3 3 FC29…

Page
SAMSUNG TECHWIN
220
SP1
Air Ass’y SP1D2

Page
SAMSUNG TECHWIN
221
SP1
Air Ass’y SP1D2
NO. PART NO. PART NAME Q'TY Old No. Stock Apply Reference
1 HP06-900214 FITTINGIPA_TANK 3/8(MALE)1/8(FEMALE) 1
2 HP06-900095 SMP_CLN_FITTING L4N6*4PT1/8 3
3 FC29-900006 HOSEBAND 1+1/4",W14 2
4 HP11-900110 CLEANER_PUMP_MOTOR PB101301X16 1
5 HP06-900198 FITTING SQL0401S 1
6 FC20-900043 CLN_SPRING_HOSE SPRING HOSE 19*26*50 1
7 HP06-900083 FITTING_D18_SMP300 L 1/2" D18 1
8 HP09-000611A MANIFOLD,HYDRAULICCLN_HOSE_MANIFOLDER 1
9 HP06-900213 HOSE_NIPPLE PT1/2DIA12(STRAIGHT) 1
10 FC29-900005 HOSE_BAND 1",W8 1
11 HP13-900029 CLN_SPRING_HOSE Spring_Hose12*18 1
12 HP06-900186 NIPPLE_3/8_D11 PT3/8, DIA 12 HOSE 2
13 HP06-900188 AIR_FITTING SQL0601SW 2
14 HP03-000064 CYLINDERAQ2B1215D;dual,5 bar,15,12 2
15 HP06-900194 ELBOW_FITTING SQL04M5AW 7
16 HP09-900111 REGULATOR [RVUM44] 1
17 HP06-900197 UNION_Y_FITTING SQU0400W 3
18 HP03-900100 CYLINDER AQ2B125D 5
19 HP06-900088 FITTING M5HL4 2
20 HP06-900072 UNION Y FITTING PY4M 4
21 HP06-900193 FITTING SCH04M5A 2
22 HP03-000039 CYLINDER;TCDQ2B1220D,5BAR,20,12 4
23 HP14-900097 SPEEDCONTROL AS1001F04 2
24 HP06-900195 UNION_Y_FITTING SQU0600W 1
25 FC18-000533 CLAMPZ_CLAMP 1

Page
SAMSUNG TECHWIN
222
SP1
Air Ass’y SP1D2