SE-350 450丝印SE-450II系列说明书.pdf - 第107页
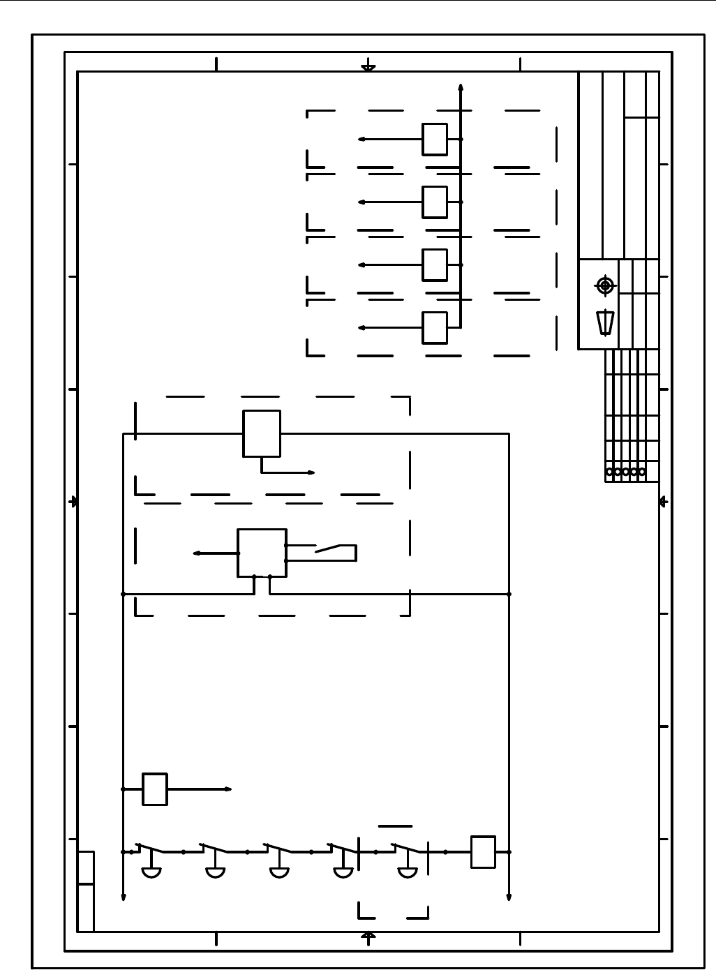
深圳市劲拓自动化设备股份有限公司 S E 系列无铅波峰焊机用户手册 A . 0 - 107 - -S E1 -SE 2 -SE 3 -S E4 EM1 EM2 EM 3 EMG4 A1 A2 -K38 TO P 1 热 风 TOP 2 热 风 TOP 3 热 风 TOP 喷雾 热 风 -K39 -K40 -K41 Y45 Y46 Y47 Y50 A 7 86 B 5 43 21 A B D C 7 8 6 C D 5 4 3 2 1 I…

SE 系列无铅波峰焊机用户手册 深圳市劲拓自动化设备股份有限公司 A.0
- 106 -
A
786
B
5 4321
A
B
D
C
7
8 6
C
D
5
4 3 2 1
IT12
设计 日期
审核
批准
材料
图号
比例
页码
未注公差按 执行
欧阳平圳
日期
日期
标记
¢ò
¢?
¢?
¢ó
¢?
更改单号处数 签字 日期
ShenZhen JT Automation Equipment CO.,LTD.
25
波峰焊电气原理图25
A
版本号
-KM1
A2
A1
-KM2
A2
A1
-KM4
A2
A1
-KM5
A2
A1
-KM6
A2
A1
预
热
电
源
锡
炉
电
源
变
频
器
电
源
喷
雾
抽
风
锡
炉
抽
风
6BN
6L3F
-K11 -K10 -K12 -K15 -K30
-KM4
-K3
6L3H
6L3HA
6L3HC
6L3HG
6L3HH
6L3HI
6L3HB
-KM3
A2
A1
锡
炉
下
层
控
制
-K18
-KM2
6L3HE6L3HF
2018/01/18
-KM8
A2
A1
-K17
6L3HJ
冷
却

深圳市劲拓自动化设备股份有限公司 SE系列无铅波峰焊机用户手册 A.0
- 107 -
-SE1
-SE2
-SE3
-SE4
EM1EM2EM3EMG4
A1
A2
-K38
TOP
1
热
风
TOP
2
热
风
TOP
3
热
风
TOP
喷雾
热
风
-K39 -K40 -K41
Y45
Y46
Y47
Y50
A
786
B
5 4321
A
B
D
C
7
8 6
C
D
5
4 3 2 1
IT12
设计 日期
审核
批准
材料
图号
比例
页码
未注公差按 执行
欧阳平圳
日期
日期
标记
¢ò
¢?
¢?
¢ó
¢?
更改单号处数 签字 日期
ShenZhen JT Automation Equipment CO.,LTD.
26
波峰焊电气原理图26
A
版本号
1L+
-SE5
EMG
A2
A1
A2
A1
A2
A1
A2
A1
-K1
Y10
自动
开关
机控
制
A2
-K3
A1
1L-
1L+B
紧
急
停
止
20/6C
20/6C
20/6C
21/8C
超声波
发生器
1
2
X21
11橙
15/7C
19蓝 22红
-K7
DP-101
X47
16/6C
18/4C
超
声
波
驱
动
器
负
压
检
测
2018/01/18
1L-
2L-A

SE 系列无铅波峰焊机用户手册 深圳市劲拓自动化设备股份有限公司 A.0
- 108 -
A
786
B
5 4321
A
B
D
C
7
8 6
C
D
5
4 3 2 1
IT12
设计 日期
审核
批准
材料
图号
比例
页码
未注公差按 执行
欧阳平圳
日期
日期
标记
¢ò
¢?
¢?
¢ó
¢?
更改单号处数 签字 日期
ShenZhen JT Automation Equipment CO.,LTD.
27
波峰焊电气原理图27
A
版本号
-YV1
A2
A1
A2
A1
A2
A1
A2
A1
A2
A1
A2
A1
助
焊
剂
泵
阀
气
阀
针
阀
通
液
阀
清
洗
剂
阀
氮
气
阀
1L-
1L+A
-K13 -K36
1L+B
-K3
-YV2 -YV3 -YV4 -YV5 -YV6
1L+BA
1L+BB
三
色
灯
红
-HL4 -HL5
三
色
灯
黄
-HL6
三
色
灯
绿
-HA0
三
色
灯
蜂
鸣
器
A2
A1
-YV7
轨
道
滴
油
-K35
1L+BC
A2
-K42
1L+BD
手
动
运
输
Y11A
Y12A
Y14A
Y13A
Y20A
Y21A
Y22A
Y24A
A1
0 I
-SA4
22/8B
22/8B
22/7B
22/7B
22/6B
22/5B
22/5B
22/5B
1L+B
1L-
2018/01/18