SE-350 450丝印SE-450II系列说明书.pdf - 第75页
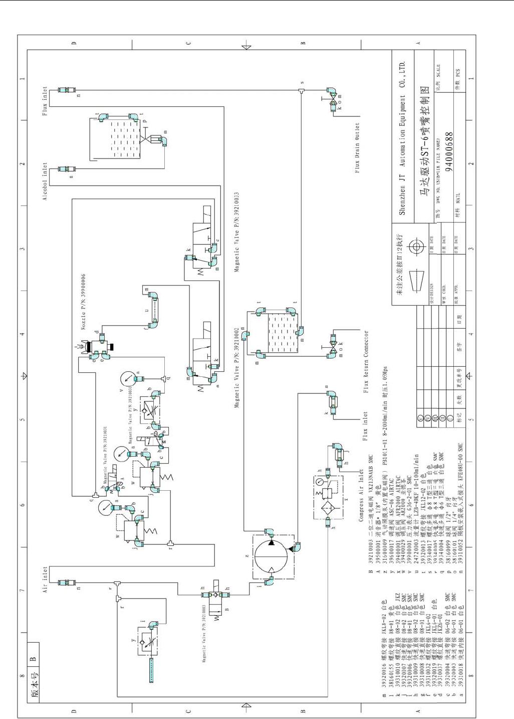
深圳市劲拓自动化设备股份有限公司 S E 系列无铅波峰焊机用户手册 A . 0 - 75 - 附图

SE 系列无铅波峰焊机用户手册 深圳市劲拓自动化设备股份有限公司 A.0
- 74 -
降涡轮蜗杆、丝杆、轴承是否有
润滑脂
68 叶轮轴定位套是否有耐高温润滑
脂
是 按时往定位套内注入耐
高温润滑脂
1 次/30 天
69 检查锡炉发热管连线是否老化 否 通知 JT 更换 1 次/180 天
70 检测焊料成分比例是否正常 是 光谱仪分析(比例不正常
需配比或更换焊料)
1 次/180 天
71
冷却区
冷却区整流板上是否有锡渣以及
灰尘
否 清理杂物,并用酒精擦拭
干净
1次/7天
72 冷气管路是否有破损及漏气 否 通知 JT 更换管路 1 次/30 天
73 冷风机压缩机冷媒压力 高压表
1.2-2.7MPa;
低压表
0.15-0.6MPa
异常通知劲拓 1 次/120 天
74 冷风机蒸发器、冷凝器滤网上有
无灰尘杂物
无 吸尘器清理 1 次/7 天
75
电 气
系 统
入板光电开关表面是否有灰尘等
杂物
否 用酒精擦洗干净(WS、
MPS)
1次/8小时
76 控制电箱内与散热风扇是否有杂
物
否 断电,用吸尘器清理 1 次/30 天
77 各电器线路有否松动 否 锁紧螺丝 1 次/180 天
78
机器外观
机器外观是否干净 是 断开电源,机器冷态下,
用酒精擦拭
1 次/30 天
89 抽风罩表面是否干净 是 断开电源,机器冷态下,
用酒精擦拭
1 次/30 天
80 运输导轨表面是否干净 是 停止运输,冷态下,用清
洗剂擦拭
1 次/30 天
81 机器底板表面是否干净 是 断开电源,机器冷态下,
用清洗剂擦拭
1 次/30 天
82 氧分仪过
滤器
活性碳及脱脂棉是否已到更换时
间
是 更换 1 次/120 天
备注:UPS 为非标配置,使用前,请先充电 12 小时以上;当电池放电使用后或存放期超过三个月时,应及
时对电池进行充电 12 小时以上,以确保电池为满电荷状态,防止电池的损坏。(特别说明:即使电池不使
用,其性能也会逐渐下降,建议长期不停电时,最好三个月做一次放电试验(易事特)。
*本手册给出的只是常规保养时间周期,用户可根据实际情况作相应调整。

深圳市劲拓自动化设备股份有限公司 SE系列无铅波峰焊机用户手册 A.0
- 75 -
附图

SE 系列无铅波峰焊机用户手册 深圳市劲拓自动化设备股份有限公司 A.0
- 76 -
7.1
喷雾气动原理图
普通喷雾气路图