SE-350 450丝印SE-450II系列说明书.pdf - 第81页
深圳市劲拓自动化设备股份有限公司 S E 系列无铅波峰焊机用户手册 A . 0 - 81 - A 7 86 B 5 43 21 A B D C 7 8 6 C D 5 4 3 2 1 IT 1 2 设计 日期 审核 批准 材料 图号 比例 页码 未注公差按 执行 欧阳平圳 日期 日期 标记 ¢ ò ¢ ? ¢ ? ¢ ó ¢ ? 更改 单 号 处数 签字 日期 Sh en Zhen JT Au to ma tion Equip me n…

SE 系列无铅波峰焊机用户手册 深圳市劲拓自动化设备股份有限公司 A.0
- 80 -
7.4
气原理图(低端)
A
7865 4321
A
IT12
2018/01/18
设计 日期
审核
批准
材料
图号
比例
页码
未注公差按 执行
欧阳平圳
日期
日期
标记
¢ò
¢?
¢?
¢ó
¢?
更改单号处数 签字 日期
ShenZhen JT Automation Equipment CO.,LTD.
0
波峰焊电气原理图0
B B
D
C
7
8 6
C
D
5
4 3 2 1
A
版本号
U1
风
机
变
频
器
U2
波
峰
变
频
器
U3
波
峰
变
频
器
主控
PLC FX5U
PC
条码枪 电能表
MODBUS
TCP
选择喷雾
PLC CPU1214C
其他
U4...
运
输
变
频
器

深圳市劲拓自动化设备股份有限公司 SE系列无铅波峰焊机用户手册 A.0
- 81 -
A
786
B
5 4321
A
B
D
C
7
8 6
C
D
5
4 3 2 1
IT12
设计 日期
审核
批准
材料
图号
比例
页码
未注公差按 执行
欧阳平圳
日期
日期
标记
¢ò
¢?
¢?
¢ó
¢?
更改单号处数 签字 日期
ShenZhen JT Automation Equipment CO.,LTD.
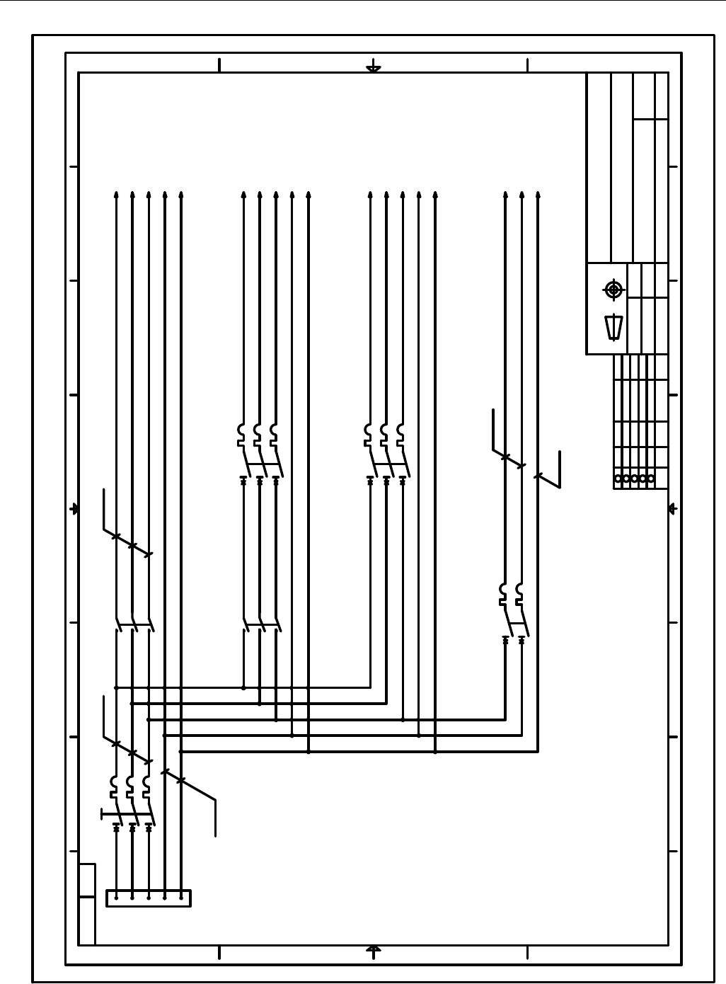
1
波峰焊电气原理图1
A
版本号
注:
1、未注线径0.5mm2
2、DC回路使用蓝色线;
3、AC回路N相使用浅蓝色线,L相使用黑色线,UPS回路L相使用橙色线;
4、地线使用黄绿色线;
5、虚线部分为选项。
3
1
4
65
-KM1 3P
2
预热
电源
1L1
1L2
1L3
2
4
6
25mm
2
2*6mm
2
3
1
4
65
-KM2 3P
2
-QF2 D40A
3L1
3L2
3L3
N
PE
R
S
T
N
PE
锡炉
电源
4L1
4L2
4L3
N
PE
动力
电源
-QF3 D32A
1
3
5
L1
L2
L3
N
PE
16mm
2
-QF1
6L3
6N
PE
-QF4 D10A
1.5mm
2
4mm
2
1L1
1L2
1L3
1L1
1L2
1L3
PE
N
1L3
控制
电源
2L1
2L2
2L3
N
PE
2/8D
2/8D
2/8D
2/8D
2/8D
4/8D
5/8D
10/8D
10/8D
10/8D
4/8D
4/8D
4/8D
4/8D
5/8D
5/8D
5/8D
5/8D
11/8D
11/8D
11/8D
2018/01/18
3/8D
3/8D
3/8D
3/8D
3/8D

SE 系列无铅波峰焊机用户手册 深圳市劲拓自动化设备股份有限公司 A.0
- 82 -
A
786
B
5 4321
A
B
D
C
7
8 6
C
D
5
4 3 2 1
IT12
2017/05/22
设计 日期
审核
批准
材料
图号
比例
页码
未注公差按 执行
欧阳平圳
日期
日期
标记
¢ò
¢?
¢?
¢ó
¢?
更改单号处数 签字 日期
ShenZhen JT Automation Equipment CO.,LTD.
2
波峰焊电气原理图2
A
版本号
-SSR1 -SSR2 -SSR3
2BR
1BS
3BR
4mm
2
2.5mm
2
底部预热一 底部预热二 底部预热三
4mm
2
高温线
4mm
2
热补偿
2BS
BT
-SSR4
BR
BS
BT
N
PE
-QF5 D40A
BT
BT
BS
注: 底部热风 3.0KW *2;
底部红外 1.2KW *6;
热补偿红外 1.5KW *2;
2L1
2L2
2L3
N
PE
1/2D
1/2D
1/2D
1/2D
1/2D