00193794-11_VD_SSW 505.05_de en.pdf - 第15页
Software Version Description, Station Software 505.05 07/2008 Edition Station computer Hardware components of SIPLACE S- 25 HM and S-27 HM computer system Monitor Videomux Keyboard Mouse Touch screen Station Computer Loc…

Software Version Description, Station Software 505.05 07/2008 Edition
3.2 Hardware components
3.2.1 Overview
The following diagrams show the hardware components of the computer system for the various
machine types:
Fig. 3-1: Hardware components of the computer system for the SIPLACE HF series
14 of 150

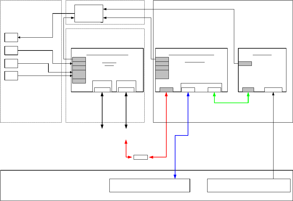
Software Version Description, Station Software 505.05 07/2008 Edition
Station computer
Hardware components of SIPLACE S-25 HM and S-27 HM computer system
Monitor
Videomux
Keyboard
Mouse
Touch
screen
Station Computer
Local control / peripherals
(Axes, I/O, component tables, PCB conveyor)
Camera systems
(PCB camera, component camera C&P head)
SIPLACE LAN
( Line )
Customer LAN
(GEM)
Machine
Hub
VGA
COM 1
COM 2
KBD /
Mouse
Scenic N300
Desktop
Celeron 2.0 GHz, 256 MB
20 GB HD, FD, CD
USB
Machine controller
1 x COM352
LAN 1
VGA
COM 1
COM 2
KBD /
Mouse
CAN
VISION
4 x camera
HS3L
ICOS
MVS340
HS3L
Sicomp AMS M54
PI 100 MHz, 32 MB
504 MB HD, FD, CD
VGA
i865G Gbit
LAN
LAN 1
Intel, PRO
1000/MT
LAN 2
Control Unit
Fig. 3-2: Hardware components of the computer system for the SIPLACE S-25 HM and S-27 HM
15 of 150

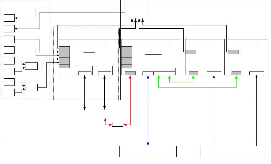
Software Version Description, Station Software 505.05 07/2008 Edition
Station computer
Hardware components of SIPLACE HS-50 and HS-60 computer system
Monitor
1
Monitor
2
Videomux
Keyboard
1
Keyboard
2
Mouse
1
Mouse
2
Y-Key
Y-Mouse
Touch-
screen 1
Touch-
screen 2
Control unit
Local control / peripherals
(Axes, I/O, component tables,
PCB conveyor)
Camera systems
(PCB camera, component camera C&P head)
SIPLACE LAN
(line)
Customer LAN
(GEM)
Machine
VGA
COM 1
COM 2
KBD /
Mouse
Scenic P300
MiniTower
Celeron 2.0 GHz, 256 MB
20 GB HD, FD, CD
USB
Machine controller
2 x COM352
LAN 1
VGA
COM 1
COM 2
KBD /
Mouse
USB
CAN
VISION 1
4 x camera
HS3L
ICOS
MVS340
VISION 2
4 x camera
HS3L
ICOS
MVS340
HS3L HS3L
Sicomp AMS M54
PI 100 MHz, 32 MB
504 MB HD, FD, CD
VGA VGA
i865G Gbit
LAN
LAN 1
Intel, PRO
1000/MT
LAN 2
Station Computer
Hub
Fig. 3-3: Hardware components of the computer system for the SIPLACE HS series
16 of 150