00193794-11_VD_SSW 505.05_de en.pdf - 第88页
Software-Versionsbeschreibung Stationssoftware 505.05 Ausgabe 07/2008 3.2.2. Netzwerkkonfiguration Maschine HF, HF/3 SIPLACE Pro Stati onsrechner Maschinenc ontroller 10Base-T GEM Host 10Base-T 100Base-T Privates Netzwer…

Software Versionsbeschreibung, Stationssoftware 505.05 Ausgabe 07/2008
Stationsrechner
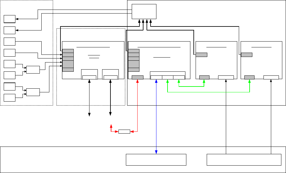
Hardware-Komponenten Rechnersystem SIPLACE HS-50 und HS-60
Monitor
1
Monitor
2
Videomux
Tastatur
1
Tastatur
2
Maus
1
Maus
2
Y-Key
Y-Mouse
Touch -
screen 1
Touch -
screen 2
Steuereinheit
Dezentrale Steuerung / Peripherie
(Achsen, E/A, BE-Tische, LP-Transport)
Kamera-Systeme
(LP-Kamera, BE-Kamera C&P-Kopf)
SIPLACE-LAN
( Linie )
Kunden-LAN
(GEM)
Maschine
VGA
COM 1
COM 2
KBD /
Maus
Scenic P300
MiniTower
Celeron 2.0 GHz, 256 MB
20 GB HD, FD, CD
USB
Maschinencontroller
2 x COM352
LAN 1
VGA
COM 1
COM 2
KBD /
Maus
USB
CAN
VISION 1
4 x Kamera
HS3L
ICOS
MVS340
VISION 2
4 x Kamera
HS3L
ICOS
MVS340
HS3L HS3L
Sicomp AMS M54
PI 100 MHz, 32 MB
504 MB HD, FD, CD
VGA VGA
i865G Gbit
LAN
LAN 1
Intel, PRO
1000/MT
LAN 2
Stationsrechner
Hub
Abb. 3-3: Hardware-Komponenten Rechnersystem SIPLACE HS-Serie
87 von 150

Software-Versionsbeschreibung Stationssoftware 505.05 Ausgabe 07/2008
3.2.2. Netzwerkkonfiguration
Maschine HF, HF/3
SIPLACE Pro
Stationsrechner Maschinencontroller
10Base-T
GEM Host
10Base-T
100Base-T
Privates Netzwerk zwischen
Stationsrechner und
Maschinencontroller
SIPLACE LAN
Abb. 3-4: Netzwerkverbindungen Maschine, SIPLACE Pro und GEM Host (optional) (Beispiel SIPLACE HF und HF/3)
Zwischen Stationsrechner und Maschinencontroller ist ein eigenes privates Netzwerk (100Mbit) über
eine Subnetmask eingerichtet.
Die IP-Adressen für Stationsrechner und Maschinencontroller können somit für alle SIPLACE
Maschinen fest vergeben werden. Diese IP-Adressen sind außerhalb des privaten Netzwerkes, also
auch z.B. im SIPLACE LAN, nicht bekannt.
Während der Installation der Stationssoftware müssen diese IP-Adressen nicht mehr vom Bediener
konfiguriert werden.
IP-Adresse Stationsrechner 192.168.255.249
IP-Adresse Maschinencontroller 192.168.255.250
Subnetmask Stationsrechner/Maschinencontroller 255.255.255.248
IP-Adressband SIPLACE LAN 172.22.xxx.xxx
Subnetmask SIPLACE LAN 255.255.0.0
Tabelle 3-1: Netzwerkkonfiguration
88 von 150

Software Versionsbeschreibung, Stationssoftware 505.05 Ausgabe 07/2008
89 von 150
3.2.3. Stationsrechner
3.2.3.1. Stationsrechner HF, HF/3
Bezeichnung Simicro CPU076
CPU / Taktfrequenz PIII / 866 MHz oder 1,26 GHz
Speicher RAM 192 MB
Festplatte 6 GB
CD-ROM-Laufwerk ja
Diskettenlaufwerk 3.5", 1.44 MB
Serielle Schnittstellen 2
Netzwerk 1 x 10/100Base-T
2 x 10Base-T
6-fach Hub
Tabelle 3-2: Hardware Stationsrechner
3.2.3.2. Stationsrechner S-25 HM, S-27 HM
Bezeichnung SCENIC N 300
CPU / Taktfrequenz PIV / 2,4 GHz
Speicher RAM 256 MB
Festplatte 40 GB
CD-ROM-Laufwerk ja
Diskettenlaufwerk 3.5", 1.44 MB
Serielle Schnittstellen 2
Netzwerk 1 x 10/100Base-T
1 x 10Base-T
Tabelle 3-3: Hardware Stationsrechner
3.2.3.3. Stationsrechner HS-50, HS-50+, HS-60
Bezeichnung SCENIC P 300
CPU / Taktfrequenz PIV / 2,6 GHz
Speicher RAM 256 MB
Festplatte 40 GB
CD-ROM-Laufwerk Ja
Diskettenlaufwerk 3.5", 1.44 MB
Serielle Schnittstellen 2
Netzwerk 1 x 10/100Base-T
2 x 10Base-T
6-fach Hub
Tabelle 3-4: Hardware Stationsrechner