00193794-11_VD_SSW 505.05_de en.pdf - 第85页
Software Versionsbeschreibung, Stationssoftware 505.05 Ausgabe 07/2008 3.2. Hardware-Komponenten 3.2.1. Übersicht Die folgenden Grafiken zeigen für die verschiedenen Maschinentypen die Hardware-Komponenten des Rechnersys…

Software-Versionsbeschreibung Stationssoftware 505.05 Ausgabe 07/2008
3. Voraussetzungen
3.1. Software-Komponenten
3.1.1. Stationsrechner
Der Stationsrechner arbeitet mit folgender Betriebssystemkonfiguration:
- Microsoft Windows XP Professional inkl. Service Pack 2
Achtung:
Bitte sicherstellen, dass NUR das Siemens XP Professional Service Pack 2 installiert wird.
Das modifizierte Siemens XP Professional Service Pack 2 basiert auf dem Mircrosoft Windows
XP Service Pack 2. Bitte sicherstellen, dass NIE das Mircrosoft XP Professional Service
Pack 2 installiert wird.
Es dürfen keine Software- und Hardware-Produkte auf dem Rechner installiert sein, die nicht
mit dem Windows XP SP2 kompatibel sind (siehe einschlägige Herstellerinformationen und
Webseite von Microsoft:
http://support.microsoft.com/default.aspx?kbid=884130).
Bezüglich der SIPLACE Produkte wenden Sie sich an Ihren SIPLACE Ansprechpartner.
3.1.2. Automatenkomponenten
Die einwandfreie Funktion der Stationssoftware setzt folgende Versionen anderer
Automatenkomponenten voraus:
Stationsrechner-Version
Maschinencontroller-
Version
Linienrechner- Version
SIPLACE Pro-Version
505.05 505.05 LR 503.06
3.2 (Standard)
ab 5.0
*)
*)
beim Einsatz von WDTL und Shutterless-S-Förderer
Achtung:
Die Funktionsstände von Stationsrechner- und Maschinencontroller-Software müssen
zusammenpassen.
84 von 150

Software Versionsbeschreibung, Stationssoftware 505.05 Ausgabe 07/2008
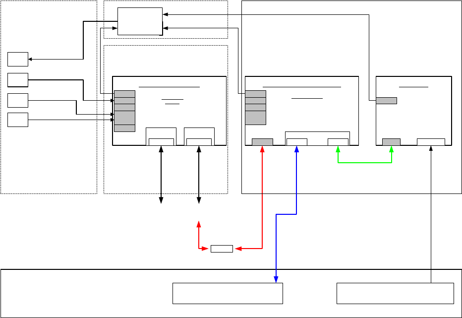
3.2. Hardware-Komponenten
3.2.1. Übersicht
Die folgenden Grafiken zeigen für die verschiedenen Maschinentypen die Hardware-Komponenten des
Rechnersystems:
Abb. 3-1: Hardware-Komponenten Rechnersystem SIPLACE HF-Serie
85 von 150

Software-Versionsbeschreibung Stationssoftware 505.05 Ausgabe 07/2008
Stationsrechner
Hardware-Komponenten Rechnersystem SIPLACE S-25 HM und S-27 HM
Monitor
Videomux
Tastatur
Maus
Touch -
screen
Stationsrechner
Dezentrale Steuerung / Peripherie
(Achsen, E/A, BE-Tische, LP-Transport)
Kamera-Systeme
(LP-Kamera, BE-Kamera C&P-Kopf)
SIPLACE-LAN
( Linie )
Kunden-LAN
(GEM)
Maschine
Hub
VGA
COM 1
COM 2
KBD /
Maus
Scenic N300
Desktop
Celeron 2.0 GHz, 256 MB
20 GB HD, FD, CD
USB
Maschinencontroller
1 x COM352
LAN 1
VGA
COM 1
COM 2
KBD /
Maus
CAN
VISION
4 x Kamera
HS3L
ICOS
MVS340
HS3L
Sicomp AMS M54
PI 100 MHz, 32 MB
504 MB HD, FD, CD
VGA
i865G Gbit
LAN
LAN 1
Intel, PRO
1000/MT
LAN 2
Steuereinheit
Abb. 3-2: Hardware-Komponenten Rechnersystem SIPLACE S-25 HM und S-27 HM
86 von 150