KD-2077_使用说明书.pdf - 第59页
第 1 部 基本篇 第 1 章 设备概要 1 - 46 1-4-2 命令按钮的构成 将菜单各项中常 用的项目 设为命令按钮。 选择命令 按钮可启动该项 。 可通过鼠标或触 摸式控制 板 ( 可选项 ) 选择命 令按钮。 含有命令按 钮的画面如 下。 1. 桌面 2. 生产 3. 机器设置 4. 手动控制 5. 装置运行信息 以下显示各命令 按钮的构 造 , 并简要说明其 相应的使用方 法。

第1部 基本篇 第1章 设备概要
1
-
45
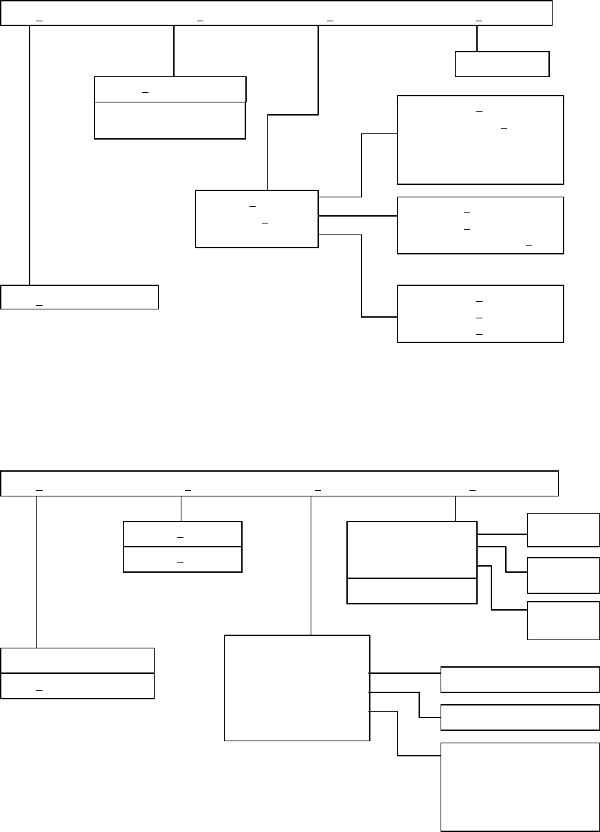
1-4-1-5 手动控制
图 1-4-1-5 手动控制画面的菜单构成
1-4-1-6 设备运行信息
图 1-4-1-6 设备运行信息画面的菜单构成
文件(F) 显示(V) 窗口(W) 数据(D)
设备运行信息
试胶单元运行信息
各点胶头运行信息
灯 >>
图像 >>
其他 >>
工具栏(T)
机器管理信息的初始化
设置次数 >>
设置警告级别 >>
设置错误级别 >>
重新设置
试胶单元
各点胶头
试胶单元
各点胶头
试胶单元
各点胶头
信号灯运行信息
OCC 运行信息
轴运行信息
传送运行信息
异步运行信息
坏标传感器运行信息
应用程序运行信息
退出(X)
状态栏(S)
文件(F) 显示(V) 控制(C) 帮助(H)
点胶头(H) >>
传送系统(C) >>
其他(O) >>
状态栏(S)
退出(X)
点胶头控制(H)…
点胶头装置控制(D)…
残量检测(V)…
试胶(T) …
点胶确认( C) …
个别控制(I)…
自动控制(A)…
自动基板宽调整控制(W)…
信号灯控制(S)…
其他传感器(O)…
驱动器情况(D)…
设置值一览表显示(V) …
构成图显示(D) …
KD 帮助

第1部 基本篇 第1章 设备概要
1
-
46
1-4-2 命令按钮的构成
将菜单各项中常用的项目设为命令按钮。选择命令按钮可启动该项。
可通过鼠标或触摸式控制板(可选项)选择命令按钮。
含有命令按钮的画面如下。
1. 桌面
2. 生产
3. 机器设置
4. 手动控制
5. 装置运行信息
以下显示各命令按钮的构造,并简要说明其相应的使用方法。

第1部 基本篇 第1章 设备概要
1
-
47
1-4-2-1 桌面
换页
1/2 2/2
No. 设设 名称 设设 名称
1
打开文件
读入生产程序文件。
数据库编辑
2
保存文件
保存生产程序。
另存为
命名生产程序文件名后保
存。
3
编辑生产程序
装置运行信息
4
基板生产
操作选项
5
预热
空运行模式
6
手动控制
文件管理(Explorer)
7
机器设置
8
退出
退出 KD-2077 系统。