5OM-1602-004_w.pdf - 第172页
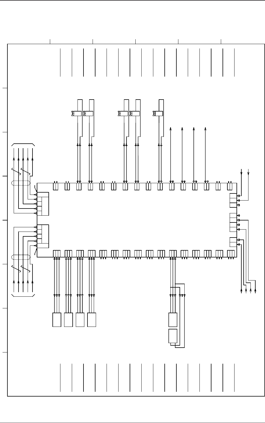
5OM-1602 4-55 1 103-003-(M917WNF--0216) U081 I/O PCB STIL CNVR (L) 24B1 10B 10A 24A3 X0820 X081 1 X0810 X0832 X0833 X0836 X0837 716 707 706 724 725 728 729 X0842 734 733 X0841 X0840 732 X0839 731 708 709 X0843 735 B0810 …

5OM-1602
4-54
1103-003-(M917WNF--0215)
传送带 M 电路图 (5)
M
M
3
2
1
NC
BRK-
BRK+
CN6
A51
3
4
2
1
A
B
A
B
CN1
1
2
4
3
7
8
6
5
CN3
E/C A+
EGND
E+5V
E/C B-
E/C B+
E/C A-
E/C Z-
E/C Z+
CN5
1
2
4
3
7
8
6
5
CN7
E/C A+
EGND
E+5V
E/C B-
E/C B+
E/C A-
E/C Z-
E/C Z+
5
6
3
4
2
1
CN4
DOWN
SEN+
ORG
-LS
+LS
COM
5
6
3
4
2
1
CN8
DOWN
SEN+
ORG
-LS
+LS
COM
3
2
1
NC
BRK-
BRK+
CN2
X5101
7
5
3
9
X5105
7
5
3
9
NR-LB1
M51
NR-LB2
M52
X5104
X5108
B5101
B5101
B5101
3
4
2
1
A
B
A
B
1
2
3
4
CN10
MGND
C+GND
5
6
M+48V
C+24V
1
2
4
3
N1
1
2
4
3
N2
ALM-
STP-
ALM+
STP+
1
2
3
4
CN9
10D
48D3G
X5110
X5109
X51N2
GND
COM B
+V
COM A
GND
COM B
+V
COM A
10B
24B1
X51N1
-
+
OUT
BR
BL
BK
:2
:3
:1
AE-LINK UNIT
[NF/18/7E]
+V
GND
COM A
COM B
(U85:CH2)
AE-LINK UNIT
[NF/18/7F]
GND
TR+
TR-
[NF/18/7A]
[NF/18/7D]
393
10A
[NF/18/7B]
Lane A
Stop Sensor R / L Flow
DC48V
DC24V
1 2 3 4 5 6 7 8
A
B
C
D
E
F
Conveyor
Emergency Stop
Input Machine
Output Machine
Main Circuit Power Supply

5OM-1602
4-55
1103-003-(M917WNF--0216)
U081 I/O PCB STIL CNVR (L)
24B1
10B
10A
24A3
X0820
X0811
X0810
X0832
X0833
X0836
X0837
716
707
706
724
725
728
729
X0842
734
733
X0841
X0840
732
X0839
731
708
709
X0843
735
B0810
XB0810
:3
+
OUT
-
:2
:1
B0820
+
OUT
-
B0820T
-
+
XB0820
:3
:2
:1
:6
:5
:4
X0812
X0813
B0811
XB0811
:3
+
OUT
-
:2
:1
B0812
XB0812
:3
+
OUT
-
:2
:1
B0813
XB0813
:3
+
OUT
-
:2
:1
Y0832
:1
:2
XY0832
BK R
Y0833
:1
:2
XY0833
BK R
Y0836
:1
:2
XY0836
BK R
Y0837
:1
:2
XY0837
BK R
Y0839
:1
:2
XY0839
BK R
To B4701:5
Stop Sensor B Mounting Section 1 Remote
[NF/12/2B]
To B4801:5
Stop Sensor B Mounting Section 2 Remote
[NF/12/2D]
To B4702:5
Stop Sensor B Mounting Section 3 Remote
To B4802:5
Stop Sensor B Mounting Section 4 Remote
[NF/12/2C]
[NF/12/2E]
[NF/18/3D] [NF/18/3E]
[NF/18/3C]
[NF/18/3C]
X0801 X0802
IN OUT
CN10
1 2
3
CN4CN3
21
CN11
CN12
CN13
CN14
CN15
CN16
CN17
CN18
CN19
CN20
CN21
CN22
CN23
CN25
1
2
3
3
2
1
3
2
1
3
2
1
3
2
1
3
2
1
1
2
3
1
2
3
1
2
3
1
2
3
1
2
3
3
2
1
3
2
1
3
2
1
3
2
1
3
2
1
2
1
CN45
CN43
CN42
CN41
CN40
CN39
CN38
CN37
CN36
CN35
CN34
CN33
CN32
CN31
CN30
CN24
1
2
1
2
1
2
1
2
1
2
1
2
1
2
1
2
1
2
1
2
1
2
1
2
1
2
1
2
1
2
CN44
4
X0803 X0804
RX
/RX
TX
/TX
FG(Connector Case)
7 39 5
5 93 7
/TX
TX
/RX
RX
FG(Connector Case)
I/O P.C.B
U08
CN1A CN2A
1 2
3
CN26
X0826
548
24A3
[NF/18/3C]
To X27163:3
U27(RLY)
[NF/18/3C]
STLT_CNVR(L)
PCB Stopper 5 Origin Sensor (OP)/L Flow
PCB Stopper AR Origin Sensor /R Flow
PCB Stopper 5 Upper Sensor (OP)/L Flow
PCB Stopper 6 Origin Sensor (OP)/L Flow
PCB Stopper 6 Upper Sensor (OP)/L Flow
PCB Stopper AR Upper Sensor /R Flow
PCB Stopper BR Origin Sensor /R Flow
PCB Stopper BR Upper Sensor /R Flow
Movable Chute
Back up Pin Sensor 3
(Light Emission/Light Reception)
(Option)
(Option)
Z Clamp Cylinder Valve
Movable 3L
Z Clamp Cylinder Valve
Movable 3L
(A:Descent)
(B:Assent)
PCB Stopper BL
Stop Sensor B Mounting Section 2 Remote/R Flow
Stop Sensor B Mounting Section 1 Remote/L Flow
Stop Sensor B Mounting Section 1 Remote/R Flow
Stop Sensor B Mounting Section 2 Remote/L Flow
Stop Sensor B Mounting Section 3
Remote (OP)/L Flow
(Option)
Stop Sensor B Mounting Section 4
Remote (OP)/R Flow
(Option)
PCB Positioning Stopper 5
U/D Valve [NA]
PCB Positioning Stopper 6
U/D Valve [NA]
(Option)
M121 Alarm Signal
M122 Alarm Signal
ch1-1
(U12:X1202)
HLS-LINK HLS-LINK
(-X1300F1(Rear))
ch1-1
(Option)
1 2 3 4 5 6 7 8
A
B
C
D
E
F

5OM-1602
4-56
1103-003-(M917WNF--0217)
U14 I/O PCB STLT CNVR (R)
24B1
10B
10A
24A3
X1416
X1415
X1414
X1436
X1437
744
743
742
760
761
745
X1417
X1439
763
B1414
XB1414
:3
+
OUT
-
:2
:1
B1415
XB1415
:3
+
OUT
-
:2
:1
B1416
XB1416
:3
+
OUT
-
:2
:1
B1417
XB1417
:3
+
OUT
-
:2
:1
Y1436
:1
:2
XY1436
BK R
Y1437
:1
:2
XY1437
BK R
Y1439
:1
:2
XY1439
BK R
[NF/18/7D] [NF/18/7E]
[NF/18/7C]
[NF/18/7C]
(Option)
(Option)
1
2
3
3
2
1
3
2
1
3
2
1
3
2
1
3
2
1
1
2
3
1
2
3
1
2
3
1
2
3
1
2
3
3
2
1
3
2
1
3
2
1
3
2
1
3
2
1
2
1
1
2
1
2
1
2
1
2
1
2
1
2
1
2
1
2
1
2
1
2
1
2
1
2
1
2
1
2
1
2
RX
/RX
TX
/TX
FG(Connector Case)
7 39 5
5 93 7
/TX
TX
/RX
RX
FG(Connector Case)
I/O P.C.B
U14
X1401 X1402
IN OUT
CN10
CN11
CN12
CN13
CN14
CN15
CN16
CN17
CN18
CN19
CN20
CN21
CN22
CN23
CN25 CN45
CN43
CN42
CN41
CN40
CN39
CN38
CN37
CN36
CN35
CN34
CN33
CN32
CN31
CN30
CN24 CN44
CN1A CN2A
1 2 3
CN4CN3
21 4
X1403 X1404
1 2
3
CN26
X1426
549
24A3
[NF/18/7C]
To X27163:4
U27(RLY)
[NF/18/7C]
STRT_CNVR(R)
Z Clamp Cylinder Valve
Movable 3R
Z Clamp Cylinder Valve
Movable 3R
(A:Descent)
(B:Ascent)
PCB Stopper BR
PCB Stopper BL Origin Sensor
PCB Stopper BL Upper Sensor
PCB Stopper 6 Origin Sensor (OP)/R Flow
PCB Stopper 6 Upper Sensor (OP)/R Flow
PCB Stopper BR Origin Sensor/L Flow
PCB Stopper BR Upper Sensor/L Flow
ch2-1
(U06:X0602)
HLS-LINK HLS-LINK
(-X1300F1(Front))
ch2-1
M123 Alarm Signal
M124 Alarm Signal
1 2 3 4 5 6 7 8
A
B
C
D
E
F