TR8S_维修调整.pdf - 第76页
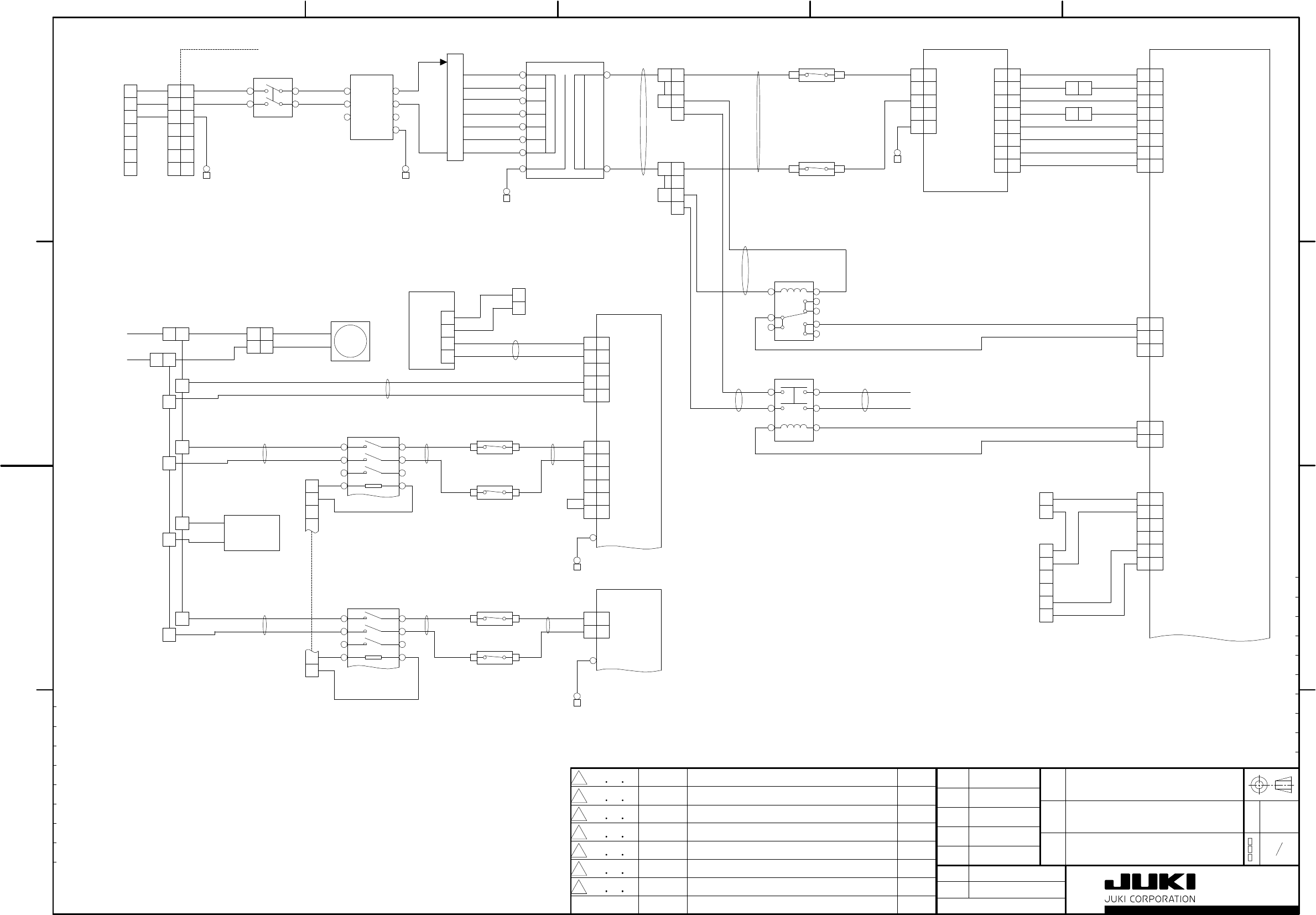
7 0 4 1 1 W I R I N G D I A G R A M 1 9 4 0 1 5 3 4 5 1 I N S I D E O F M T S 1 - 4 B A C - L 1 - 4 B A C - N L 1 L 2 F G F A N F A N H M 0 0 0 3 3 0 0 0 A T B 3 M A I N 1 4 4 0 1 5 5 2 8 0 Z M D R I V E R ( 1 / 2 ) 4 0 …

7
0
4
1
1
W
I
R
I
N
G
D
I
A
G
R
A
M
1
9
4
0
1
5
3
4
5
1
I
N
S
I
D
E
O
F
M
T
S
1
-
4
B
A
C
-
L
1
-
4
B
A
C
-
N
L
1
L
2
F
G
F
A
N
F
A
N
H
M
0
0
0
3
3
0
0
0
A
T
B
3
M
A
I
N
1
4
4
0
1
5
5
2
8
0
Z
M
D
R
I
V
E
R
(
1
/
2
)
4
0
0
4
5
7
0
2
φ
3
A
C
2
0
0
V
∼
4
1
5
V
(
T
O
M
O
U
N
T
E
R
)
M
C
C
B
N
O
T
E
1
4
0
0
V
4
1
5
V
3
8
0
V
2
4
0
V
2
2
0
V
2
0
0
V
0
V
E
T
F
4
0
0
4
5
7
0
1
1
0
0
V
0
V
J
0
0
9
4
0
1
5
3
3
6
1
4
0
0
4
9
5
0
0
T
B
1
L
N
C
N
1
L
N
F
G
G
N
D
G
N
D
+
5
V
+
5
V
+
2
4
V
+
2
4
V
+
2
4
V
R
T
N
+
2
4
V
R
T
N
C
N
2
P
S
U
H
X
0
0
5
5
0
0
0
0
0
L
N
L
N
R
L
Y
2
H
B
0
0
1
4
0
0
0
0
0
1
2
3
4
5
6
8
7
R
L
Y
1
H
B
0
0
1
4
2
0
0
0
0
2
6
1
4
8
0
A
C
-
L
A
C
-
N
1
-
1
B
1
-
1
B
4
0
1
5
3
3
6
2
4
0
0
4
9
5
0
5
4
0
0
4
5
0
1
1
4
0
0
4
9
6
8
0
4
0
1
5
5
2
5
3
4
0
1
5
5
2
5
1
P
O
W
E
R
M
A
I
N
P
C
B
(
1
/
8
)
4
0
1
5
7
8
9
2
C
N
7
C
N
1
5
C
N
2
0
A
C
_
P
W
R
_
I
N
[
N
]
+
2
4
V
R
T
N
+
2
4
V
D
R
L
Y
1
_
O
N
[
N
]
1
_
2
C
8
_
3
C
(
E
N
)
C
N
1
4
+
2
4
V
D
R
L
Y
3
_
O
N
[
N
]
R
L
Y
4
_
O
N
[
N
]
R
L
Y
5
_
O
N
[
N
]
N
.
C
.
A
C
L
A
C
N
F
G
C
N
1
L
3
N
P
1
P
2
C
N
P
1
P
C
D
L
1
1
L
2
1
C
N
P
2
2
_
1
A
2
_
2
A
2
_
4
B
M
A
I
N
0
7
M
A
I
N
1
5
M
A
I
N
2
0
P
S
U
-
C
N
1
P
S
U
-
C
N
2
Y
-
C
N
1
Y
D
R
I
V
E
R
4
0
0
4
5
7
1
1
4
0
1
5
5
2
6
1
4
0
1
5
5
2
6
2
P
C
R
E
G
E
N
E
R
A
T
I
O
N
R
E
S
I
S
T
O
R
4
0
0
4
5
7
0
4
4
0
0
4
9
6
8
3
G
N
D
G
N
D
+
5
V
+
5
V
+
2
4
V
+
2
4
V
+
2
4
V
R
T
N
+
2
4
V
R
T
N
G
4
G
3
1
2
3
4
+
2
4
V
D
+
2
4
V
D
1
_
2
B
C
N
0
6
5
C
N
0
6
7
-
A
4
0
1
5
5
2
5
4
1
_
4
C
C
N
0
6
5
4
0
1
5
5
2
5
5
4
0
1
5
3
3
6
3
T
B
2
1
2
3
F
G
N
F
4
0
0
4
5
7
1
4
4
5
6
4
0
1
5
4
3
5
8
4
0
0
4
9
6
7
4
E
9
4
5
4
7
2
3
A
A
0
4
0
0
4
9
7
5
2
(
E
N
)
4
0
1
5
3
3
6
8
T
E
1
N
O
T
E
1
.
T
H
I
S
M
C
C
B
'
S
P
/
N
C
H
A
N
G
E
S
W
I
T
H
S
P
E
C
I
F
I
C
A
T
I
O
N
A
C
2
0
0
∼
2
4
0
V
I
N
P
U
T
:
H
A
0
0
5
8
5
0
0
0
B
(
1
0
A
)
A
C
3
8
0
∼
4
1
5
V
I
N
P
U
T
:
H
A
0
0
5
8
5
0
0
0
A
(
5
A
)
F
G
F
G
F
G
F
G
F
G
L
N
L
N
L
L
N
N
T
B
1
L
L
L
N
N
N
7
3
2
1
6
5
4
7
3
2
1
6
5
4
7
3
2
1
6
5
4
F
G
2
1
2
1
3
2
1
5
4
3
2
1
5
4
2
1
3
2
1
5
4
3
2
1
5
4
6
6
3
2
1
5
4
3
2
1
5
4
3
2
1
5
4
3
2
1
5
4
6
8
7
6
8
7
+
-
+
-
T
B
2
3
2
1
5
4
3
2
1
5
4
6
6
3
2
1
5
4
6
2
1
3
2
1
3
2
1
2
1
2
1
3
2
1
5
4
3
2
1
5
4
6
6
7
7
8
8
M
C
C
B
-
1
M
C
C
B
-
3
M
C
C
B
-
2
M
C
C
B
-
4
N
F
-
1
N
F
-
2
N
F
-
4
N
F
-
5
T
F
-
1
0
0
V
T
F
-
0
V
O
U
T
R
L
Y
2
-
7
R
L
Y
2
-
8
R
L
Y
2
-
3
R
L
Y
2
-
5
R
L
Y
1
-
0
R
L
Y
1
-
1
R
L
Y
1
-
4
R
L
Y
1
-
8
R
L
Y
1
-
6
R
L
Y
1
-
2
Z
M
-
F
G
Y
D
R
V
-
F
G
4
0
1
5
5
2
5
2
C
N
1
8
1
1
1
2
2
L
N
S
U
R
G
E
A
B
S
O
R
B
E
R
4
0
0
4
5
0
2
5
N
C
4
1
5
4
0
0
3
8
0
2
4
0
2
2
0
2
0
0
0
T
B
0
4
0
0
4
9
4
9
3
4
0
0
4
9
6
7
5
4
0
0
4
9
4
9
4
4
0
0
4
9
4
9
5
4
0
1
3
7
8
5
3
4
0
1
3
7
8
5
4
4
0
1
3
7
8
5
5
4
0
0
4
9
4
9
9
L
N
C
P
2
(
1
0
A
)
H
A
0
0
5
2
4
0
0
0
C
4
0
1
1
3
7
5
4
4
0
1
5
3
3
6
5
C
P
4
(
1
0
A
)
H
A
0
0
5
2
4
0
0
0
C
4
0
1
3
7
8
4
7
4
0
1
5
3
3
6
9
1
/
L
1
3
/
L
2
M
C
1
H
A
0
0
5
3
0
0
0
0
0
A
1
A
2
2
/
T
1
4
/
T
2
5
/
L
3
6
/
T
3
4
0
1
1
3
7
5
6
4
0
1
5
3
3
6
6
C
P
5
(
5
A
)
H
A
0
0
5
2
4
0
0
0
A
5
6
4
1
_
5
B
C
N
6
7
-
B
8
_
2
C
(
E
N
)
C
P
6
5
A
H
A
0
0
5
2
4
0
0
0
A
4
0
1
5
3
3
6
7
M
C
2
H
A
0
0
5
3
0
0
0
0
0
4
0
1
3
7
8
2
9
3
2
1
1
/
L
1
3
/
L
2
A
1
A
2
2
/
T
1
4
/
T
2
5
/
L
3
6
/
T
3
4
0
1
3
7
8
5
1
C
P
1
(
3
A
)
H
A
0
0
5
2
4
0
0
0
0
C
P
3
(
3
A
)
H
A
0
0
5
2
4
0
0
0
0
N
O
T
尺
度
型
式
品
番
品
名
承
認
検
図
設
計
製
図
作
成
保
管
類
似
担
当
記
号
日
付
変
更
番
号
変
更
記
事
D
C
B
A
5
4
3
2
1
C
B
A
D
T
S
K
7
-
A
3
-
V
0
1
E
D
A

7
0
4
1
1
W
I
R
I
N
G
D
I
A
G
R
A
M
2
9
*
4
0
1
5
3
4
5
1
C
N
1
7
U
V
W
B
R
N
.
C
.
N
.
C
.
L
G
Z
M
_
L
A
Z
M
_
L
A
R
Z
M
_
L
B
Z
M
_
L
B
R
N
.
C
.
N
.
C
.
Z
M
_
D
I
R
N
.
C
.
+
2
4
V
N
.
C
.
N
.
C
.
Z
M
_
S
V
_
O
N
N
.
C
.
N
.
C
.
N
.
C
.
Z
M
_
A
L
M
_
R
S
T
[
N
]
+
2
4
V
+
2
4
V
N
.
C
.
N
.
C
.
Z
M
_
I
N
P
N
.
C
.
N
.
C
.
N
.
C
.
G
N
D
N
.
C
.
G
N
D
N
.
C
.
N
.
C
.
Z
M
_
Z
[
N
]
N
.
C
.
Z
M
_
P
U
L
S
E
N
.
C
.
N
.
C
.
N
.
C
.
N
.
C
.
N
.
C
.
Z
M
_
C
N
T
_
R
S
T
[
N
]
E
M
G
Z
M
_
L
M
T
+
Z
M
_
L
M
T
-
N
.
C
.
G
N
D
G
N
D
Z
M
_
A
L
M
Z
M
_
D
R
V
_
R
D
Y
N
.
C
.
M
A
I
N
P
C
B
(
2
/
8
)
4
0
1
5
7
8
9
2
Z
M
M
O
T
O
R
4
0
0
4
5
7
0
3
(
L
O
W
E
R
)
4
0
1
5
3
3
7
0
Z
M
D
R
I
V
E
R
(
2
/
2
)
4
0
0
4
5
7
0
2
F
G
4
0
0
4
5
0
4
8
4
0
1
5
3
3
7
1
4
0
0
4
9
5
2
1
P
5
L
G
M
R
M
R
R
M
D
M
D
R
B
A
T
S
D
+
2
4
V
D
Z
M
_
B
R
K
_
R
L
S
[
N
]
C
N
1
8
C
N
1
C
N
2
C
N
P
3
1
_
5
C
1
_
3
C
2
_
3
B
M
A
I
N
1
7
Z
M
1
M
A
I
N
1
8
Z
M
2
Z
M
P
3
C
N
3
C
N
2
+
5
V
Y
_
C
W
[
N
]
+
5
V
Y
_
C
C
W
[
N
]
+
5
V
Y
_
P
D
[
N
]
N
.
C
.
G
N
D
Y
_
A
L
M
[
N
]
G
N
D
C
N
2
1
M
A
I
N
P
C
B
(
3
/
8
)
4
0
1
5
7
8
9
2
Y
D
R
I
V
E
R
(
2
/
2
)
4
0
0
4
5
7
1
1
2
_
1
D
1
_
3
C
3
_
2
A
M
A
I
N
2
1
Y
D
R
V
3
Y
_
M
O
T
O
R
4
0
0
4
5
0
6
0
B
L
K
R
E
D
O
R
G
Y
L
W
B
L
U
4
0
1
5
3
3
7
2
F
G
Y
D
R
V
2
B
L
K
R
E
D
O
R
G
Y
L
W
B
L
U
C
N
0
0
4
4
0
0
4
9
5
2
2
Y
,
Z
D
R
I
V
E
R
3
2
1
5
4
3
2
1
5
4
6
6
3
2
1
5
4
3
2
1
5
4
6
6
1
1
1
0
9
1
3
1
2
1
1
1
0
9
1
3
1
2
1
4
1
4
3
2
1
5
4
3
2
1
5
4
6
6
8
7
8
7
1
1
1
0
9
1
3
1
2
1
1
1
0
9
1
3
1
2
1
4
1
4
3
2
1
5
4
3
2
1
5
4
6
6
8
7
8
7
N
.
C
.
N
.
C
.
N
.
C
.
N
.
C
.
3
2
1
5
4
3
2
1
5
4
6
6
8
7
8
7
2
1
2
1
2
1
2
1
3
2
1
4
3
2
1
4
3
2
1
3
2
1
3
2
1
5
4
3
2
1
5
4
6
6
8
7
8
7
1
1
1
0
9
1
3
1
2
1
1
1
0
9
1
3
1
2
1
4
1
4
3
2
1
5
4
3
2
1
5
4
6
6
8
7
8
7
2
5
2
4
2
3
2
7
2
6
2
5
2
4
2
3
2
7
2
6
2
8
2
8
1
7
1
6
1
5
1
9
1
8
1
7
1
6
1
5
1
9
1
8
2
0
2
0
2
2
2
1
2
2
2
1
3
9
3
8
3
7
4
1
4
0
3
9
3
8
3
7
4
1
4
0
4
2
4
2
3
1
3
0
2
9
3
3
3
2
3
1
3
0
2
9
3
3
3
2
3
4
3
4
3
6
3
5
3
6
3
5
4
5
4
4
4
3
4
7
4
6
4
5
4
4
4
3
4
7
4
6
4
8
4
8
5
0
4
9
5
0
4
9
1
1
1
0
9
1
3
1
2
1
1
1
0
9
1
3
1
2
1
4
1
4
3
2
1
5
4
3
2
1
5
4
6
6
8
7
8
7
2
5
2
4
2
3
2
7
2
6
2
5
2
4
2
3
2
7
2
6
2
8
2
8
1
7
1
6
1
5
1
9
1
8
1
7
1
6
1
5
1
9
1
8
2
0
2
0
2
2
2
1
2
2
2
1
3
9
3
8
3
7
4
1
4
0
3
9
3
8
3
7
4
1
4
0
4
2
4
2
3
1
3
0
2
9
3
3
3
2
3
1
3
0
2
9
3
3
3
2
3
4
3
4
3
6
3
5
3
6
3
5
4
5
4
4
4
3
4
7
4
6
4
5
4
4
4
3
4
7
4
6
4
8
4
8
5
0
4
9
5
0
4
9
N
O
T
尺
度
型
式
品
番
品
名
承
認
検
図
設
計
製
図
作
成
保
管
類
似
担
当
記
号
日
付
変
更
番
号
変
更
記
事
R
/
N
D
C
B
A
5
4
3
2
1
C
B
A
D
T
S
K
7
-
A
3
-
V
0
1
E
D
A