TR8S_维修调整.pdf - 第83页
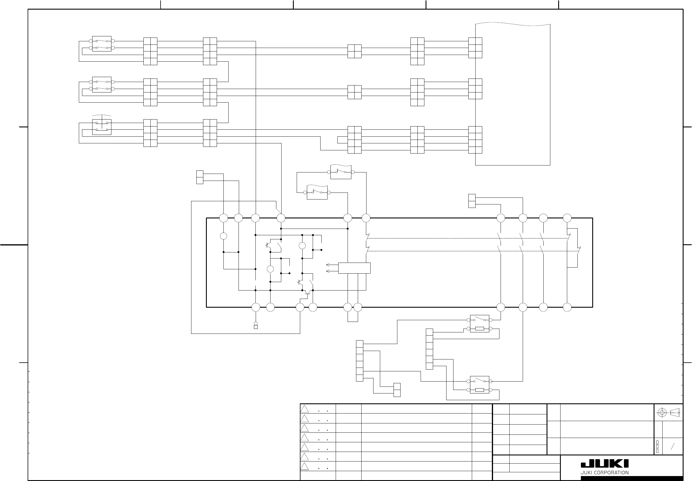
7 0 4 1 1 8 9 4 0 1 5 3 4 5 1 S A F E T Y U N I T ( E N O N L Y ) A 1 T 1 1 T 1 2 T 3 1 T 3 2 1 3 2 3 3 3 4 1 A 2 P E T 2 1 T 2 2 T 2 3 A B 1 4 2 4 3 4 4 2 C o n t r o l C i r c u i t a b S A T H K 1 a K 1 K 2 K 2 b K 1 …

7
0
4
1
1
W
I
R
I
N
G
D
I
A
G
R
A
M
7
9
4
0
1
5
3
4
5
1
M
A
I
N
P
C
B
(
7
/
8
)
4
0
1
5
7
8
9
2
O
P
E
R
A
T
I
O
N
P
C
B
4
0
0
4
2
5
7
9
C
N
9
I
N
S
I
D
E
O
F
M
T
S
4
0
1
5
5
8
3
5
G
N
D
G
N
D
L
E
D
1
[
N
]
L
E
D
2
[
N
]
L
E
D
3
[
N
]
S
W
_
S
L
0
[
N
]
S
W
_
S
L
1
[
N
]
S
W
_
S
L
2
[
N
]
S
W
_
D
0
S
W
_
D
1
S
W
_
D
2
S
W
_
D
3
G
N
D
D
7
D
6
D
5
D
4
D
3
D
2
D
1
D
0
L
C
D
E
N
A
B
L
E
[
N
]
R
[
N
]
/
W
R
S
[
N
]
+
5
V
+
5
V
4
_
3
D
M
A
I
N
0
9
C
N
0
1
O
P
E
0
1
O
P
E
R
A
T
I
O
N
D
E
V
I
C
E
M
O
U
N
T
E
R
I
/
F
T
R
A
Y
L
E
D
(
O
P
T
I
O
N
)
T
R
A
Y
L
E
D
P
C
B
1
4
0
0
4
2
2
1
8
C
N
1
0
4
0
0
4
5
2
0
2
M
A
I
N
1
0
C
N
0
1
T
R
A
Y
0
1
C
N
0
1
T
R
A
Y
0
2
C
N
1
1
8
4
0
0
4
5
2
0
3
O
P
E
0
2
C
N
0
2
O
P
E
0
3
C
N
0
3
4
0
1
5
3
3
8
8
O
P
E
R
A
T
I
O
N
L
C
D
A
S
M
4
0
1
5
4
3
6
0
L
E
D
_
A
N
.
C
.
L
E
D
_
K
V
S
S
V
D
D
V
E
E
R
S
R
/
W
[
N
]
E
D
B
0
D
B
1
D
B
2
D
B
3
D
B
4
D
B
5
D
B
6
D
B
7
N
C
N
O
C
O
M
L
(
+
)
L
(
-
)
O
N
L
I
N
E
S
W
O
N
L
I
N
E
L
E
D
4
0
1
5
3
3
8
9
O
P
E
0
4
C
N
0
4
O
P
E
0
5
C
N
0
5
I
N
C
R
E
M
E
N
T
S
W
D
E
C
R
E
M
E
N
T
S
W
E
N
T
E
R
S
W
C
A
N
C
E
L
S
W
4
0
1
5
3
3
9
0
G
N
D
G
N
D
+
5
V
+
5
V
A
0
A
1
A
2
D
0
D
1
D
2
D
3
D
4
C
S
T
R
A
Y
[
N
]
R
D
[
N
]
W
R
[
N
]
R
E
S
E
T
[
N
]
+
5
V
+
5
V
G
N
D
G
N
D
9
_
2
A
C
N
4
2
2
P
O
W
E
R
_
O
N
2
[
N
]
M
T
S
_
E
M
G
2
[
N
]
M
T
S
_
O
P
E
N
[
N
]
R
x
D
+
R
x
D
-
+
2
4
V
T
x
D
+
T
x
D
-
+
2
4
V
M
O
U
N
T
E
R
_
C
V
_
O
P
[
N
]
+
2
4
V
M
O
U
N
T
E
R
_
E
M
G
[
N
]
C
N
4
2
2
M
O
U
N
T
E
R
I
/
F
M
T
C
/
M
T
S
I
/
F
4
0
0
9
4
5
7
3
N
O
T
E
1
4
0
0
9
6
1
5
7
S
-
I
/
F
S
-
I
/
F
T
R
A
Y
L
E
D
P
C
B
2
4
0
0
4
2
2
1
8
F
G
C
N
1
A
K
R
E
D
B
L
A
C
K
I
N
D
I
C
A
T
I
O
N
B
O
X
O
P
T
I
O
N
S
G
S
G
S
G
S
G
N
O
T
E
1
.
T
H
I
S
C
A
B
L
E
U
S
E
S
S
T
A
N
D
A
R
D
S
P
E
C
.
R
F
I
D
O
P
T
I
O
N
U
S
E
S
O
N
O
T
H
E
R
C
A
B
L
E
.
I
T
I
S
I
N
9
P
A
G
E
S
F
O
R
D
E
T
A
I
L
S
.
2
3
1
5
6
4
7
8
9
1
1
1
2
1
0
1
3
1
4
1
5
1
6
1
8
1
9
1
7
2
0
2
3
1
5
6
4
7
8
9
1
1
1
2
1
0
1
3
1
4
1
5
1
6
1
8
1
9
1
7
2
0
2
3
1
5
6
4
7
8
9
1
1
1
2
1
0
1
3
1
4
1
5
1
6
1
8
1
9
1
7
2
0
2
3
1
5
6
4
7
8
9
1
1
1
2
1
0
2
3
1
5
6
4
7
8
9
1
1
1
2
1
0
2
3
1
5
6
4
7
8
9
1
1
1
2
1
0
1
3
1
4
1
5
1
6
1
8
1
9
1
7
2
0
2
3
1
5
6
4
7
8
9
1
1
1
2
1
0
1
3
1
4
1
5
1
6
1
8
1
9
1
7
2
0
2
1
2
2
2
4
2
5
2
3
2
6
2
1
2
2
2
4
2
5
2
3
2
6
2
3
1
5
6
4
7
8
9
1
1
1
2
1
0
1
3
1
4
1
5
1
6
1
8
1
9
1
7
2
0
2
3
1
5
6
4
7
8
9
1
1
1
2
1
0
1
3
1
4
1
5
1
6
1
8
1
9
1
7
2
0
2
1
2
2
2
4
2
5
2
3
2
6
2
1
2
2
2
4
2
5
2
3
2
6
2
3
1
5
6
4
7
8
9
1
1
1
2
1
0
1
3
1
4
2
3
1
5
6
4
7
8
9
1
1
1
2
1
0
1
3
1
4
2
3
1
2
3
1
2
3
1
4
2
3
1
4
2
3
1
5
6
4
7
8
9
1
1
1
2
1
0
1
3
1
4
2
3
1
5
6
4
7
8
9
1
1
1
2
1
0
1
3
1
4
2
3
1
5
6
4
7
8
2
3
1
5
6
4
7
8
2
3
1
5
6
4
7
8
9
1
1
1
2
1
0
1
3
1
4
1
5
1
6
1
8
1
9
1
7
2
0
2
3
1
5
6
4
7
8
9
1
1
1
2
1
0
1
3
1
4
1
5
1
6
1
8
1
9
1
7
2
0
2
3
1
5
6
4
7
8
9
1
1
1
2
1
0
1
3
1
4
1
5
1
6
1
8
1
9
1
7
2
0
2
3
1
5
6
4
7
8
9
1
1
1
2
1
0
1
3
1
4
1
5
1
6
1
8
1
9
1
7
2
0
2
3
1
5
6
4
7
8
9
1
1
1
2
1
0
1
3
1
4
1
5
1
6
1
8
1
9
1
7
2
0
2
3
1
5
6
4
7
8
9
1
1
1
2
1
0
1
3
1
4
1
5
1
6
1
8
1
9
1
7
2
0
2
3
1
5
6
4
7
8
9
1
1
1
2
1
0
1
3
1
4
1
5
1
6
1
8
1
9
1
7
2
0
2
3
1
5
6
4
7
8
9
1
1
1
2
1
0
1
3
1
4
1
5
1
6
1
8
1
9
1
7
2
0
4
0
0
4
9
7
3
4
S
G
S
G
N
O
T
尺
度
型
式
品
番
品
名
承
認
検
図
設
計
製
図
作
成
保
管
類
似
担
当
記
号
日
付
変
更
番
号
変
更
記
事
D
C
B
A
5
4
3
2
1
C
B
A
D
T
S
K
7
-
A
3
-
V
0
1
E
D
A

7
0
4
1
1
8
9
4
0
1
5
3
4
5
1
S
A
F
E
T
Y
U
N
I
T
(
E
N
O
N
L
Y
)
A
1
T
1
1
T
1
2
T
3
1
T
3
2
1
3
2
3
3
3
4
1
A
2
P
E
T
2
1
T
2
2
T
2
3
A
B
1
4
2
4
3
4
4
2
C
o
n
t
r
o
l
C
i
r
c
u
i
t
a
b
S
A
T
H
K
1
a
K
1
K
2
K
2
b
K
1
K
2
S
R
L
Y
1
H
B
0
0
1
4
3
0
0
0
0
M
C
1
4
0
1
3
7
8
4
3
4
0
1
3
7
8
4
2
4
0
1
3
7
8
4
4
M
C
2
2
1
2
2
T
B
2
4
0
1
1
7
2
7
4
4
0
1
1
7
2
7
5
4
0
1
5
3
3
9
7
4
0
1
1
7
2
8
2
4
0
1
1
3
7
7
6
T
B
2
4
0
0
4
9
6
4
2
4
0
0
4
9
6
4
3
1
2
T
B
2
C
N
0
6
7
-
A
1
_
5
B
(
E
N
)
R
L
Y
1
4
8
1
3
1
4
R
L
Y
1
6
4
0
0
4
9
7
4
5
4
0
0
4
9
7
4
6
4
0
0
4
9
7
4
8
4
0
0
4
9
7
4
7
C
N
0
6
7
-
B
1
_
1
B
(
E
N
)
C
N
1
2
2
1
C
N
0
7
2
-
A
1
4
0
1
5
3
3
9
2
W
I
R
I
N
G
D
I
A
G
R
A
M
2
2
3
3
1
1
2
2
1
C
N
1
1
9
1
2
2
3
3
4
4
1
C
N
1
2
0
1
2
2
3
3
4
4
1
C
N
1
2
1
1
2
2
3
3
4
4
4
0
1
5
3
3
9
1
C
N
1
2
3
1
C
N
0
7
4
-
A
1
4
0
1
5
3
3
9
4
2
2
3
3
1
1
2
2
1
C
N
1
0
7
-
A
1
2
2
3
3
4
4
1
C
N
1
2
4
1
2
2
3
3
4
4
4
0
0
4
9
7
5
0
4
0
1
5
3
3
9
5
4
0
1
5
3
3
9
3
4
0
1
5
3
3
9
6
1
2
3
2
D
O
O
R
M
O
P
E
N
S
W
1
1
3
1
C
N
0
7
3
4
0
0
4
5
2
2
8
C
N
0
7
+
5
V
D
O
O
R
_
M
_
O
P
E
N
G
N
D
S
C
N
0
7
4
0
0
5
0
2
0
7
E
M
G
S
W
C
N
0
6
3
4
0
0
4
9
6
9
7
E
M
G
_
I
N
2
E
M
G
_
I
N
1
(
+
5
V
)
E
M
G
_
O
U
T
2
E
M
G
_
O
U
T
1
C
N
4
0
S
C
N
4
0
4
0
0
4
9
5
5
6
S
C
N
P
C
B
4
0
0
4
1
1
1
7
D
O
O
R
S
O
P
E
N
S
W
C
N
0
7
5
C
N
4
9
+
5
V
D
O
O
R
_
S
_
O
P
E
N
G
N
D
S
C
N
4
9
4
0
1
5
5
5
5
7
+
-
+
+
-
-
+
2
4
V
+
2
4
V
R
T
N
+
2
4
V
+
2
4
V
+
2
4
V
R
T
N
+
2
4
V
R
T
N
F
G
1
1
2
2
3
3
1
1
2
2
3
3
1
1
2
2
3
3
4
4
1
2
3
4
1
2
3
4
1
2
3
4
1
2
3
4
1
2
3
2
1
1
3
1
4
0
0
4
5
2
3
3
1
2
3
4
1
2
3
4
1
2
8
1
3
1
4
1
2
3
4
5
6
1
2
3
4
5
6
2
1
2
2
E
9
6
4
1
0
4
0
0
0
0
E
9
6
4
1
0
4
0
0
0
0
4
4
4
4
6
_
3
D
N
O
T
尺
度
型
式
品
番
品
名
承
認
検
図
設
計
製
図
作
成
保
管
類
似
担
当
記
号
日
付
変
更
番
号
変
更
記
事
D
C
B
A
5
4
3
2
1
C
B
A
D
T
S
K
1
0
-
A
3
-
V
0
1
E
D
A

7
0
4
1
1
W
I
R
I
N
G
D
I
A
G
R
A
M
9
9
4
0
1
5
3
4
5
1
M
A
I
N
P
C
B
(
8
/
8
)
4
0
1
5
7
8
9
2
I
N
S
I
D
E
O
F
M
T
S
7
_
2
D
C
N
1
5
3
C
N
1
5
4
M
A
I
N
S
T
A
C
K
E
R
A
N
T
E
N
N
A
A
R
R
A
Y
1
5
4
0
0
7
3
6
6
7
R
F
I
D
O
P
T
I
O
N
B
_
4
8
5
+
2
4
V
R
T
N
A
_
4
8
5
+
2
4
V
+
5
V
I
N
p
o
s
i
t
i
o
n
I
N
o
n
l
i
n
e
G
N
D
A
N
T
M
1
I
S
S
C
N
P
C
B
4
0
1
5
5
9
4
5
N
O
T
E
1
S
U
B
S
T
A
C
K
E
R
A
N
T
E
N
N
A
A
R
R
A
Y
1
5
4
0
0
7
3
6
6
7
B
_
4
8
5
+
2
4
V
R
T
N
A
_
4
8
5
+
2
4
V
+
5
V
I
N
p
o
s
i
t
i
o
n
I
N
o
n
l
i
n
e
G
N
D
A
N
T
S
1
C
N
1
5
1
C
N
1
5
2
S
C
N
1
5
1
S
C
N
1
5
2
I
S
+
5
V
I
S
G
N
D
N
.
C
.
I
S
D
O
O
R
_
M
_
L
O
C
K
[
N
]
I
S
Z
M
_
O
R
G
[
N
]
I
S
+
5
V
I
S
G
N
D
I
S
D
O
O
R
_
M
_
L
O
C
K
[
N
]
I
S
Z
S
_
O
R
G
[
N
]
A
N
T
S
2
4
0
0
7
5
4
5
1
A
N
T
M
2
4
0
0
7
5
4
5
1
4
0
0
7
3
7
5
7
4
0
0
7
3
7
5
6
4
0
0
8
3
2
8
0
4
0
0
8
3
2
8
1
S
T
K
M
P
O
S
I
S
T
K
M
P
O
S
I
S
E
N
S
O
R
D
A
R
K
:
L
H
D
0
0
2
2
3
0
0
0
0
C
N
3
2
S
C
N
3
2
4
0
1
5
5
5
6
7
+
5
V
X
_
O
R
G
[
N
]
G
N
D
C
N
4
2
2
P
O
W
E
R
_
O
N
2
[
N
]
M
T
C
_
E
M
G
2
[
N
]
M
T
C
_
O
P
E
N
[
N
]
R
x
D
+
R
x
D
-
+
2
4
V
T
x
D
+
T
x
D
-
+
2
4
V
M
O
U
N
T
E
R
_
C
V
_
O
P
[
N
]
+
2
4
V
M
O
U
N
T
E
R
_
E
M
G
[
N
]
C
N
4
2
2
M
T
C
/
M
T
S
I
/
F
4
0
0
9
6
1
2
3
4
0
0
9
6
1
5
7
S
-
I
/
F
S
-
I
/
F
1
1
1
0
9
1
3
1
2
1
4
3
2
1
5
4
6
8
7
1
7
1
6
1
5
1
9
1
8
2
0
V
c
c
O
U
T
G
N
D
1
2
3
1
2
3
1
1
1
0
9
1
3
1
2
1
4
3
2
1
5
4
6
8
7
1
7
1
6
1
5
1
9
1
8
2
0
1
1
1
0
9
1
3
1
2
1
4
3
2
1
5
4
6
8
7
1
7
1
6
1
5
1
9
1
8
2
0
1
1
1
0
9
1
2
3
2
1
5
4
6
8
7
1
1
1
0
9
1
2
3
2
1
5
4
6
8
7
3
2
1
4
3
2
1
4
3
2
1
4
3
2
1
4
3
2
1
4
3
2
1
4
3
2
1
4
3
2
1
4
3
2
1
4
3
2
1
4
3
2
1
4
3
2
1
4
3
2
1
4
3
2
1
4
3
2
1
5
4
6
3
2
1
5
4
6
3
2
1
4
3
2
1
4
3
2
1
5
4
6
3
2
1
5
4
6
3
2
1
5
4
6
3
2
1
5
4
6
N
O
T
E
1
.
I
F
R
F
I
D
O
P
T
I
O
N
S
E
L
E
C
T
E
D
,
T
H
I
S
P
C
B
I
S
C
H
A
N
G
E
F
R
O
M
4
0
0
4
1
1
1
7
T
O
4
0
1
5
5
9
4
5
F
G
M
O
U
N
T
E
R
I
/
F
C
N
1
0
S
C
N
1
0
+
5
V
Z
S
_
O
R
G
[
N
]
G
N
D
3
2
1
5
4
6
3
2
1
5
4
6
S
T
K
S
P
O
S
I
S
T
K
S
P
O
S
I
S
E
N
S
O
R
D
A
R
K
:
L
H
D
0
0
2
2
3
0
0
0
0
4
0
0
8
3
2
8
2
V
c
c
O
U
T
G
N
D
1
2
3
1
2
3
N
.
C
.
N
.
C
.
N
.
C
.
N
.
C
.
N
.
C
.
N
.
C
.
N
.
C
.
N
.
C
.
N
.
C
.
N
O
T
尺
度
型
式
品
番
品
名
承
認
検
図
設
計
製
図
作
成
保
管
類
似
担
当
記
号
日
付
変
更
番
号
変
更
記
事
D
C
B
A
5
4
3
2
1
C
B
A
D
T
S
K
1
0
-
A
3
-
V
0
1
E
D
A