D4+circuit(2006).pdf - 第62页
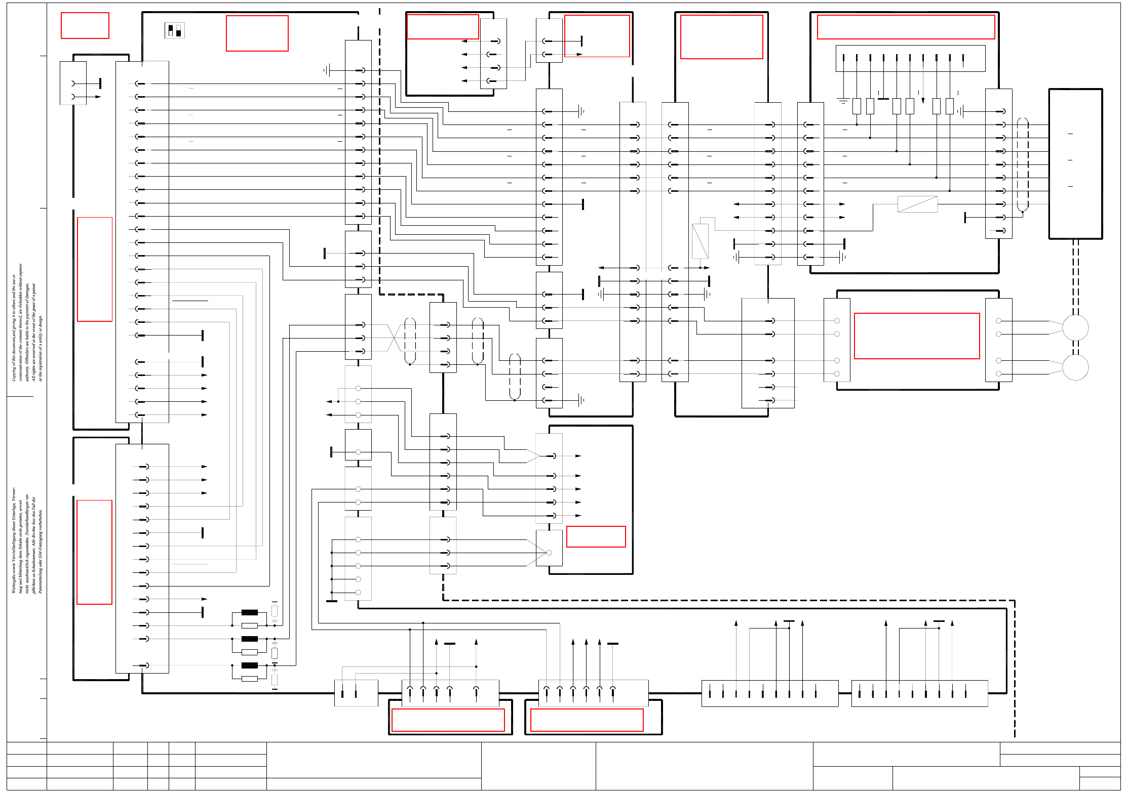
2 - 28 ZM03-0 10102 LD3 Adjus tment d rive un its, forced a ir , 12-segme nt Coll ect&Pla ce head, g antry 3 R45 R70 VS 8 R27 P_SM R32 VS 8 8 R24 P_SM R62 VS 13 3 7 13 31 31 13 13 31 BN WH Gant ry ID1 Internal functi…

2 - 27
DP03-010102LD3 DP axis, 12-segment Collect&Place head, gantry 3
Z28
Z20;D22
Z4; D6
d30
D10
Z28
Z16;D18
d6
-15V
+15V
2
1
8
X30_1tq
1
3
2
4
5
6
7
Powerfail_24VDC
BB1_CAN_L
GND
BB1_CAN_H
9
n.u.
n.u.
n.u.
n.u.
9
n.u.
1
5
n.u.
n.u.
7
8
6
n.u.
3
4
2
X30_2tq
BB2_CAN_H
BB2_CAN_L
Powerfail_24VDC
GND
2
X45tq
1
3
X40tq
4
2
X46tq
1
5
4
X41tq
3
2
1
1
2
3
GY
GY
GY 10+11
8+9
6+7
03032488
Vin-
Vin+
4 (W1)
3 (W1)
03032468
3
2
1
X8
11
10
P48V
N48V
X15
0V
1 (W3)
2 (W3)
1 (W1)
2 (W1)
N40V
P40V
+150V_Star
12-pole
Power supply
03039618
12 +24V
+24V
GND
GND
OG
WH
OG
WH
X200:9B
X200:12A
X200:5C
X200:11A
26-pole
6
12
13
14
10
9
8
3
5
2
X3up/
Axis unit
03039648 (tq)
Backplane
1,4,7
PE
(S1.2 n.u.)
11
03032493
Track A
Track A
Track B
Track B
Track N
Track N
WH
BN
A/D22; B/E22,24,25; C20,25
C23
B/E18
C12
C13
B13
A13
B15
A14
B14
X23_3tq
A15
X3tc
A12
A16; B17
A17
A24
B19
A19
A25
A/C/E3,4,7,8,11
B16
B/D1,2,5,6,9-11
Axis unit
03042047
X11_2tq
A/C32
A/C30
C26; A/C28
C10
C18; A/C20
C14
C12
A12
A8
C8
A/C2
C4
A4
X1tq
GND
ModifiedStatus Date
CAD file : DP03-010102LD3.DWG
Orig./Repl. f./Repl. byStand.Name
Check.
Stromlaufplan/Circuit diagram
Mat. no. :
Author Hi
Date
Sh.
Sh.
SIPLACE D4
1
1
DP axis, 12-segment Collect&Place head
M
12
GND
1,34
1,34
10,19,25,31
GND GND
X8bf X15ca
+24V
03035887
Cable carrier distrib.
03032382-W2
+24V
00321218
Gantry 303032352 (bf)
17
18
21
20
X2ca
Track B17
Track B18
Track A
Track A
21
20
X25ca
10
11
9
15
14
Track N
Track N
15
14
X2cc
03040932
6
5
2
3
00335990
X7cs
9
4
10
7
88
5
3
2
AGND
-15V
+15V_Servo
+5V
X4tc
C1
C4
AGND End signal
03036027 (tc)
A364 axis card, gantry 3 SDS60/1D1 servo amplifier
03002142 (tq)
Track A
Track A
Track B
Track B
Track N
Track N
OPTO_GND
UB_Power_OK
Inom_W
Inom_U
+15V_Servo
-15V_Servo
Servo_Ready
AGND
Inom_W
Inom_U
Servo_Enable
+40V_Z/DP
UB_Power_OK
+150V_Star
Phase_V
Phase_U
Phase_W
Gantry 3
n.u.
n.u.
n.u.
A18
B17
Servo_Enable
Servo_Ready
I²t
PGND
C22; A/C24
C16 I²t
+24V
3
11
12
2
3
11
12
2
4
1
2
3
X11ca
GND
Track N
Track N
Track B
Track B
Track A
Track A
+5V
+5V
X22_4tq
7
8
1,4
10-pole
GND
D21
E21
Track A
Track A
Track B
Track B
Track N
Track N
GND
n.u.
n.u.
n.u.
n.u.
03032499
C22
+15V
Tachom. +
Tachom. -
4-pole
n.u.
PE
Tachom. -
Tachom. +
DP motor +
DP motor -
Tachom. +
Tachom. -
DP motor +
DP motor -
X12cc
16 16
15V
24V
X3
10-pole
AGND
(ca)
n.u.
3
4
2
1
BU
WH
BK
RD
Key
Key
5
6
7
8
T
RD
BK
BU
WH
00330573
Interference suppression board
DP motor
(cc)
VT
BK
WH
GY
BN
BN
11
16,18
25
23
13
14
X22
X21
3 (W1)
4 (W1)
2 (W1)
1 (W1)
2 (W3)
1 (W3)
Track A
Track A
Track B
Track B
+5V
Track N
Track N
AGND
R
R
R
R
R
R
03047845 - W1
X14cc X1cs
1,40
20
21
23
27
26
24
PE
Track N
Track N
Track B
Track A
Track B
Track A
GND
GND
PE 1,40
20
21
23
27
26
24
40-pole40-pole
15,19,25,37
31
+15V (DLM)
31
+15V (DLM)
22,34
28
+5V
-15V
22,34
28
+5V
-15V
Gantry 3
03038002
Gantry head distributor
7
1
2
6
10
9
WH
BN
n.u.
35
38
37
36
X22
03032487
1
2
3
X3tz/
03044425-W2
BN
RD
BK
BK
RD
BN
Phase_U
Phase_V
Phase_W
d22
+15V_Servo
-15V_Servo
+5V
+15V
-15V
D10,18
d30
DC/DC converter 5V/±15V
00353449
DC/DC converter ±15V
00353450
X49tq
X51tq
X50tq
PGND
Z4,8,20
Z8,16
GND
AGND
PGND
+40V_Z/DP
+150V_Star
R40
L19
R41
L20
R42
L21
X11_1tq
n.u.
BN
WH
X11_3tq
X16ca
7
8
1,4
10-pole
GND
6
+5V
SP6-12 intermediate distributor board, digital
00330648 (cs)
Motor / Tachom. , DP axis
1
2
3
4
15V
5V
+15V
1,4,7
RSF digital shaft encoder / DLM1
Distributor sector 2
1
3
2
4
5
8
7
6
10
9
X16cs
n.u.
1
Key
Document st.
Product st.
Function st.
2. Hi
Hi1.
Hi1.
DP03-010102LD3
08.05.06
08.05.06
05.12.06
08.05.2006
Copyright reserved
SIEMENS AG
10-pole
PE PE
Track A
Track A
Track B
Track B
Track N
Track N
14
13
n.u.
GND1
2
OFF
ON
S1
S
ee page 5-29
S
ee page 5-24
See page 4-1
0
S
ee page 5-22
S
ee page 5-4
S
ee page 3-3
S
ee page 5-26
See page 5-
7
S
ee page 5-6
S
ee page 5-3
S
ee page 3-17
S
ee page 4-13

2 - 28
ZM03-010102LD3 Adjustment drive units, forced air,
12-segment Collect&Place head, gantry 3
R45
R70
VS
8
R27P_SM
R32
VS
8
8
R24P_SM
R62
VS
13
3
7
13 31
3113
13 31
BN
WH
Gantry ID1
Internal function
Gantry ID0
Activation delay "OFF"
ONNo.2
CAN ID1No.7 OFF
No.8 OFF
No.4
No.5
No.6
No.3
BootOFF
CAN ID0
ResetOFF
OFF
LB bottom,OFF
Switch S1
No.1 OFF
13,16,22,28
10,19,25,31
03040933
GND
+24V
X3ca
34-pole
1,34
PE
GND
+24V
PE
34-pole
X3cc
1,34
34-pole
PE
+24V
GND
X4cc
1,34
10,19,25,31
13,16,22,28
n.u.
Distributor sector 2
4
03032352 (bf)
2
3
1
X8bf
Gantry 3
Cable carrier distrib.
03035887 (ca)
GND
3
1,4
2
X16ca
10-pole
WH
BN
OG
WH
WH
OG
X200:12A
X200:5C
X200:11A
X200:9B
+24V
GND
GND
+24V
X15ca
2
1
+24V
GND
03032382-W2
Gantry 2+3
Axis unit
03042047 (tq)
03032499
CAN_2H
GND
1,4
10-pole
X2342tq
X22_4tq
1,4
2
3
CAN_2L
2
3
03039648 (tq)
Axis unit
Backplane
4 YE
Adjustment drive unit, turning station
1
3
2
X18cc
1
3
2
X2
10 10
03029481
1
3
2
X3
BN
RD
OG
+15V (LED)
Key
Key
OUT2B
OUT2A
OUT1B
OUT1A
Forced air
Adjustment drive unit
M
88
10
9
10
9
6
7
5
4
6
7
5
4
+5V
03048125
Output
+15V (LED)
10
10
X2cs
X1cs
D5
+5V
03003526
Micro switching valve, Y1
RD3
Key
BK
1
4
2
X6cs
ZM03-010102LD3
08.05.06
08.05.06
05.12.06
08.05.2006
Copyright reserved
SIEMENS AG
Gantry 3
00367074
03047845-W2
03047845 - W1
Intermediate distributor
SP6-12, digital
00330648 (cs)
OUT2A
OUT2B
OUT1A
OUT1B
PIO_D0-7
VHC374
D15
Head processor
34-pole
55
28
GND
PE
6,25,31
10
11
+24V
28
10
11
6,25,31
03040931
1,34
2
3
4
34-pole
X1ca
3
4
1,34
2
X1cc
GND
PE
CAN_2L
+24V
43
38
X6cc
CAN_2H
CAN_2L
CAN_2H
CAN_2L
CAN_2H
P_SM+24V
03040932
1,34
10,19,25,31
PE
13,16,28
34-pole
X2ca
34-pole
PE
1,34
X2cc
+24V +24V
GNDGND
ModifiedStatus Date
CAD file : ZM03-010102LD3.DWG
Orig./Repl. f./Repl. byStand.Name
Check.
Stromlaufplan/Circuit diagram
Mat. no. :
Author Hi
Date
Sh.
Sh.
SIPLACE D4
1
1
Adjustment drive units, forced air, 12-segment Collect&Place head
Document st.
Product st.
Function st.
2. Hi
Hi1.
Hi1.
+5V
+5V
VHC374
D8
21
14
34
PGND
PIO_D0-7
1,18,19,36
5
D4
L6258
Adjustment drive unit 2
M
Adjustment drive unit 3
X3X2
55
9
8
6
7
9
8
6
7
4
3
2
1
4
3
2
1
Output
+5V
4
3
2
1
YE
RD
OG
BN
Adjustment drive unit, placement circuit
X19cc
9
10
8
7
9
10
8
7
00368093
Output
+15V (LED)
+5V
00359364
M
Adjustment drive unit, reject circuit
22
4
5
6
3
4
5
6
3
X20cc
1
X2
1
OG2
4
3
YE
RD
00368092
X3
1
BN
X13cc
10
+24V
X14cc
10
V1
3
D8:19
2
BCR503
Gantry 3
03038002 (cc)
Gantry head distributor
n.u.
GND
1
A_FORCEDAIR_SP
R112
15V
15V
81+15V (DLM)
SM_BAS_INT
19
V1:2
A_FORCEDAIR_SP
P_SM
VS
27
GND
20
35
SENSE2
SENSE1
PIO_D0-7
VS
PGND
D11
VHC374
GND
34
27
20
21
35
14
L6258
D13
1,18,19,36
5
SENSE2
SENSE1
OUT2A
OUT2B
OUT1A
OUT1B
+5V
SM_DZS_INT
+15V (DLM)
15V
15V
81
SM_ZHS_INT
+15V (DLM)
15V
15V
81
PIO_D0-7
1,18,19,36
VS
PGND
D12
VHC374
GND
34
27
20
21
35
14
L6258
D21
5
SENSE2
SENSE1
S
ee page 5-29
See page 4-1
0
S
ee page 5-22
S
ee page 5-10
See page 3-3
S
ee page 5-26
S
ee page 5-4
S
ee page 5-15
S
ee page 5-37

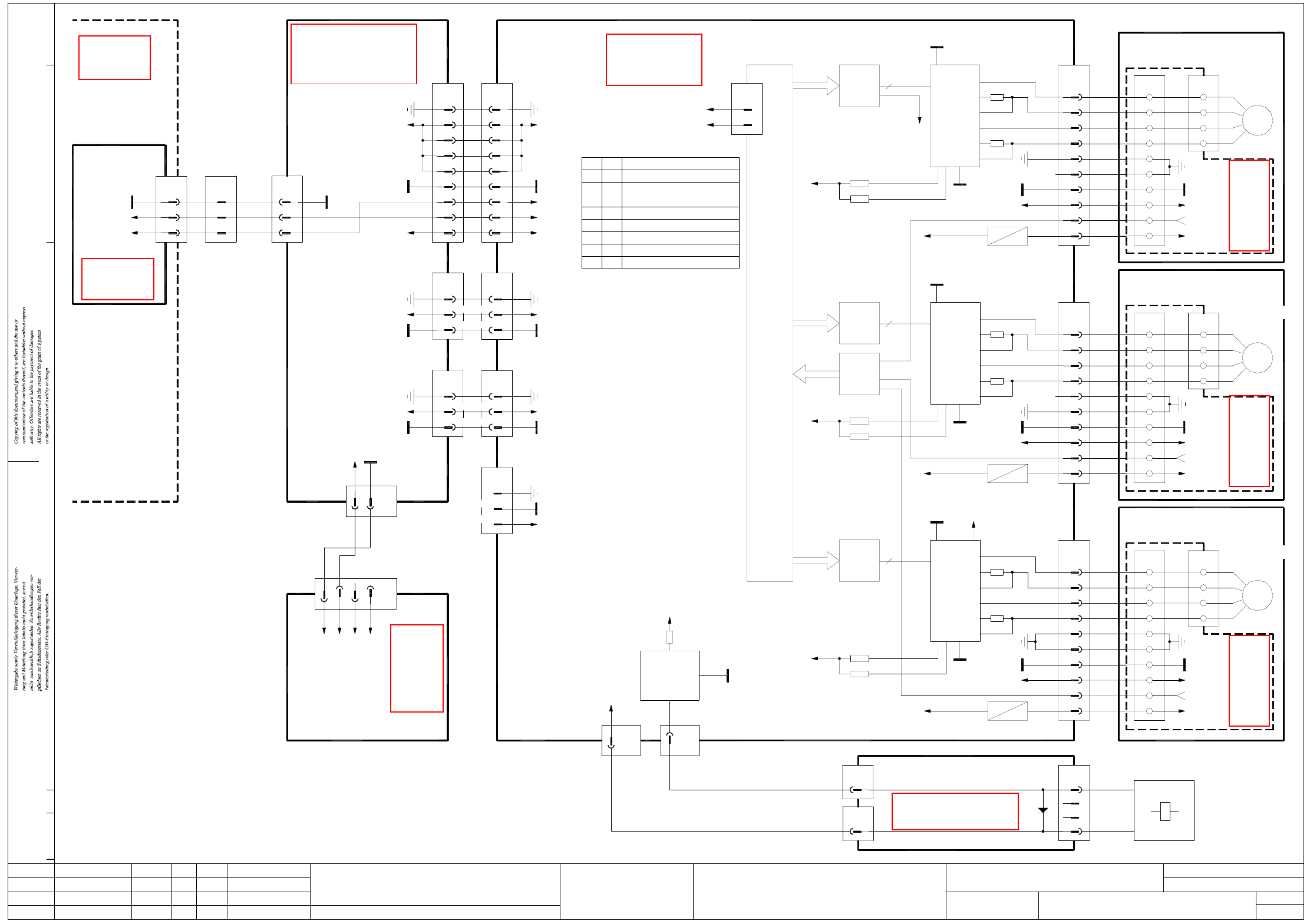
2 - 29
X04-020101LD3 X axis, gantry 4 (sh. 1 of 2)
WH
03047212
+5V
+24V
X17dc
5
1
3
23 23
03040923
SENSOR1XOUT
ENDX
SENSOR2XOUT
Gantry head distributor, gantry 4
03038002 (dc)
1, 27, 34
2, 3, 4, 5, 6, 7, 8
X7da X2db
03040926
3
03040925
2, 3, 4, 5, 6, 7, 8
X6da
1, 9 - 27, 34
X3db
2
1
X axis motor
3~
1
2
3
4
15V
5V
+15V
1,4,7
Incremental encoder
Distributor
X31:3
5
2
3
29
30
33
32
X1da
Track B29
Track B30
Track A
Track A
33
32
8
9
27
26
Track N
Track N
27
26
X1dc
03040921
6
X axis
X15dc
9
1
7
4
8
WHGN
RD
BK
BN
GY
PK
YE
GN
5
3
2
2
3
4
X05_3sq
BN
GN
WH
n.u.
03032501
To sheet 2, X05_4sq:B/D/Z18
To sheet 2, X05_4sq:B/D/Z22
To sheet 2, X05_4sq:B/D/Z20
A/D4; B/E1,2,4; C1,6
C4
A/D10; B/E8
C14
C13
B13
A13
B11
A12
B12
X22_1sq
A11
X1sb
A14
B9
A9
A2
B7
A7
A1
A/C/E15,18,19,22,23
B10
SENSOR1X
SENSOR2X
ENDX
Motor_V
Motor_U
Motor_W
B/D15-17,20,21,24,25
Axis unit
03042047
X05_2sq
B/D/Z/32
B/D/Z30
B/D/Z26,28
D10
B/D/Z18,20
D14
D12
Z12
Z8
D8
d6
Z4
B2,4; B/Z6; B8,10,12,14,16
D4
X1sq
B/D/Z22,24
GND
AGND
+15V
+15V_Servo
+5V
X4sb
A1
A4
AGND
End signal
03036027 (sb)
A364 axis card, gantry 4 TBS200/10X1 servo amplifier
00344204 (sq)
Track A
Track A
Track B
Track B
Track N
Track N
OPTO_GND
PTCX
ENDX
SENSOR1XOUT
Servo_Ready
Servo_Enable
UB_Power_OK
Inom_W
Inom_U
PGND_2
-15V_Servo
+15V_Servo
Servo_Ready
AGND
Inom_W
Inom_U
Servo_Enable
Brake_Enable
UB_Power_OK
+200V_2
Phase_V
Phase_U
Phase_W
To sheet 2, X05_4sq:B/D/Z32
To sheet 2, X05_4sq:B/D/Z30
To sheet 2, X05_4sq:B/D/Z26,28
To sheet 2
X05_4sq:Z2
To sheet 2, X44sq:2
+24V
n.u.
n.u.
24V
5V
+5V
X05_1sq
14-pole
-15V
C3
Motor_W
Motor_V
Motor_U
BN
WH
GN
BN
WH
V4
V12
V5
V3
1
3
2
4
5
8
7
6
10
9
X24dc
Key
6x470 10Key
GND
Document st.
Product st.
Function st.
1. Hi
Hi1.
Hi2.
X04-020101LD3
05.12.06
05.12.06
05.12.06
08.05.2006
Copyright reserved
SIEMENS AG
12-pole
12-pole
34-pole
PE PE
34-pole
Track A
Track A
Track B
Track B
Track N
Track N
2Key
4
Key
34-pole34-pole
15V
24V
14
13
n.u.
GND1
2
PTCX
OFF
ON
S1
12
ModifiedStatus Date
CAD file : X04-020101LD3_SH01.DWG
Orig./Repl. f./Repl. byStand.Name
Check.
Stromlaufplan/Circuit diagram
Mat. no. :
Author Hi
Date
Sh.
Sh.
SIPLACE D4
1
2
X axis, gantry 4
M
X24da
10
11
12
GND +15V
1,341,34
25,31
GND
25,31
GND
X8df
X15da
+24V
Sector 4
03035887 (da)
Cable carrier distrib.
03032381-W2
2828
+24V
2424
X3da
24
X3dc
24
5
X16dc
1
3
+24V
X18da
4
X8da
03040927
2
3
03035888 (db)
Gantry distributor
Gantry 4
X1db
1
X5db
2, 3, 4, 5, 6, 7, 8
1, 27, 34
00343900
OG
BK
RD
4GNYE
Gantry 4
03032354 (df)
6
JP2
1
2
3
X2:22
Z_TOP
X31:2
W1
X1dbX8da
28
29
28
29
31
30
31
30
03040927
PTCX
GND
+24V
+24V
+24V
GND
X6db
4
3
2
1
PTCX +
_
GND
n.u.
Key
WH
BK
W2
T
+24V
+24V
GND
GND
OG
WH
OG
WH
X400:4B
X400:12A
X400:4C
X400:11A
26-pole
6
12
13
14
10
9
8
3
5
2
X1vo/
Axis unit
03039648 (sq)
Backplane
1,4,7
PE
(S1.2 n.u.)
11
n.u.
03032511
Track A
Track A
Track B
Track B
Track N
Track N
SENSOR1XOUT
ENDX
PTCX
OPTO_GND
WH
BN
1
X4vr/
S
ee page 5-29
S
ee page 5-24
See page 4-1
0
S
ee page 5-22
S
ee page 5-26
S
ee page 5-23
S
ee page 3-9
S
ee page 4-12