D4+circuit(2006).pdf - 第88页
2 - 54 LPDT-010102LD3 PCB dual co nveyor, track 2, con veyor contr ol TSP 301E (sh . 3 of 8 ) Stromlaufplan/Circuit diagram Conveyor control TSP-30 1E +24V- A1.16 A1.41 A1.42 A2.28 A1.9 34 33 30 31 32 29 28 MOT3- 9 A1.10…

2 - 53
LPDT-010102LD3 PCB dual conveyor, track 2, conveyor control TSP 301E (sh. 2 of 8)
00372807-W2
03039618
00372807-W1
Power supply
Cable color code acc. to
DIN 47100
PCB dual conveyor, track 2
F6
H6
F1
+40V-
H1
F2
+40V-
H2
F3
F4
+40V-
+40V-
H4
H3
H5
F5
+40V-
DGND
DY0
n. u.
n. u.
19
18
17
AX0
DGND
DY7
35
34
33
28
32
31
29
30
27
26
40
41
39
38
37
36
48
47
46
45
SENSEY4
54
53
DGND
E_IN9
52
63
64
DGND
E_IN0
51
50
49
44
43
42
IORDY_
DGND
AX7
DGND
M_1
IOWRY-
ADC12
OUTP_EN
ADC11
RST_EXT
COD_300E
MRST
MTSR
SCLK
PWMY0
PWMY1
PWMY2
E_INT
ADC14
PWMY4
PWMY3
SENSEY3
SENSEY2
SENSEY1
SENSEY0
TSP-301
Conveyor control
To plug X10ao
00364767
(03042306)
01.
01.
02.
08.05.2006
08.05.2006
05.12.2006
08.05.2006
LPDT-010102LD3_SH02.DWG
SIEMENS AG
Copyright reserved
SIPLACE D4
LPDT-010102LD3
+40V
+24V
n.b.
GND
Status
Doc. status
Modified
Function status
Product status
Date
Hi
Hi
Hi
Name Stand.
Check.
Date
Author Hi
CAD file:
Mat. no.:
Orig./Repl.f/Replaced by
Sh.
Sh.8
2
6
10
9
8
7
4
5
3
2
X10ap
1
DGND
+5V
(ap) 03042307
Conveyor control TSP-301E
1
3
4
2
GND
+24V-
X21ao
Conveyor control
Power supply
TSP 301
Power supply
Conveyor control
TSP 301E
24V-
GND
1
3
4
2
X21ap
34V- ... 42V-
4
2
3
1
WH
BN
GN
WH
GN
BN
X79
WH 1
3
GN 4
BN 2
X6
03032368
Stromlaufplan/Circuit diagram
Conveyor control TSP-301E
See page 5-34
See page 3-17
See page 2-42

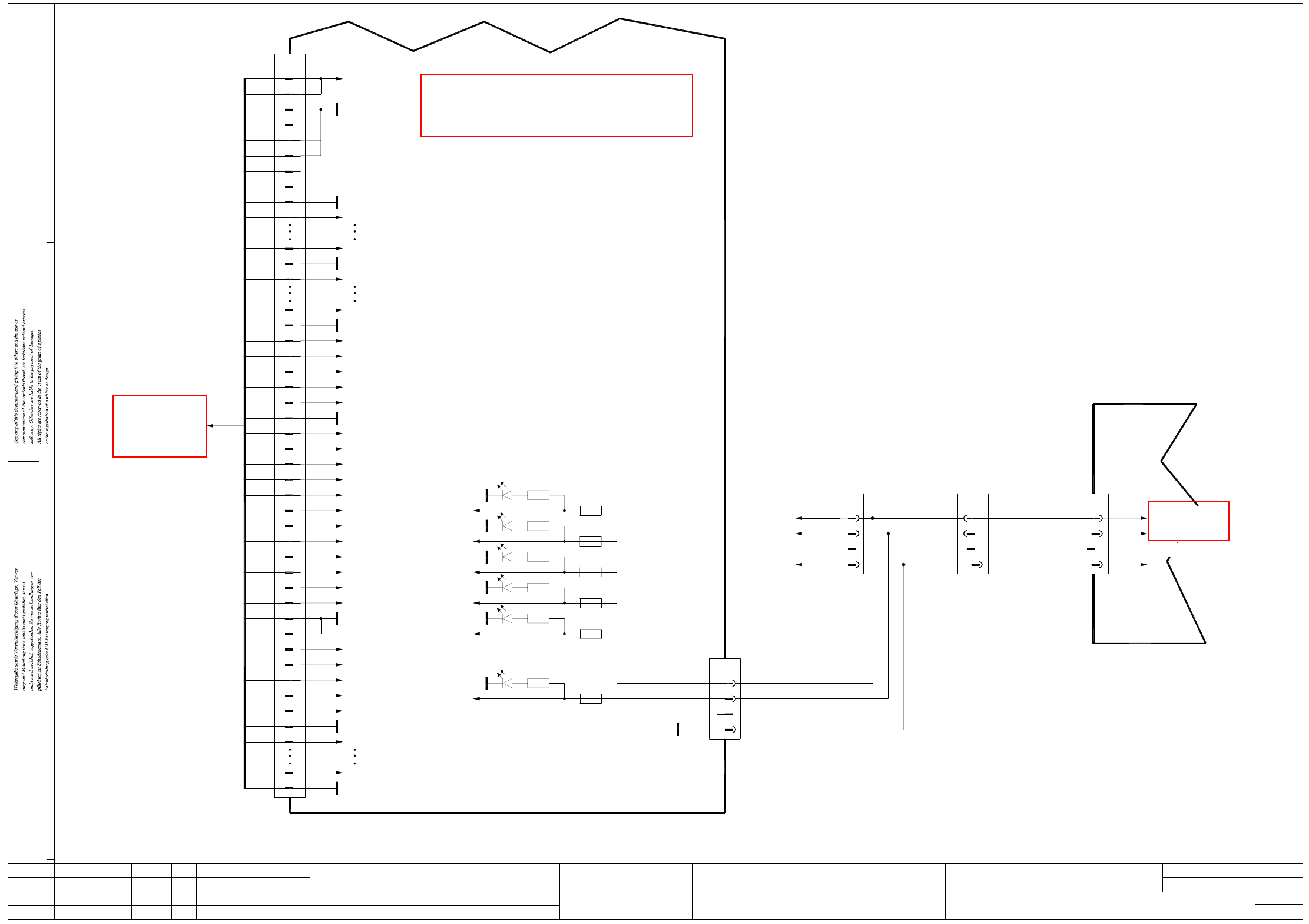
2 - 54
LPDT-010102LD3 PCB dual conveyor, track 2, conveyor control TSP 301E (sh. 3 of 8)
Stromlaufplan/Circuit diagram
Conveyor control TSP-301E
+24V-
A1.16
A1.41
A1.42
A2.28
A1.9
34
33
30
31
32
29
28
MOT3- 9
A1.10
GND
MOT5+
23
27
26
24
25
21
22
20
19
MOT5-
MOT4-
MOT4+
MOT3+
14
16
17
18
15
13
12
11
10
MOT2-
MOT1-
MOT2+
MOT1+
7
8
6
5
2
4
3
X55ku
1
34
33
30
31
32
29
28
9
(kz)
23
27
26
24
25
21
22
20
19
(sheet 7)
00359424
14
16
17
18
15
13
12
11
10
Side panel D
7
8
6
5
2
4
3
1
X16kz
Conversion board, "conveyor", track 2
(ku) 00359425
Conversion board
Transportation cheek Transportation cheek
Conversion boardConversion board
Transportation cheek
PCB dual conveyor, track 2
To plug X11ap
01.
01.
02.
08.05.2006
08.05.2006
05.12.2006
08.05.2006
LPDT-010102LD3_SH03.DWG
SIEMENS AG
Copyright reserved
SIPLACE D4
LPDT-010102LD3
26
25
24
23
20
21
19
18
13
15
17
16
14
12
11
10
9
6
7
5
4
1
3
2
X52ku
+24V-
35
36
37
38
39
40
41
42
43
44
45
46
47
48
49
50
A1.3
A1.4
A1.5
A1.6
A1.7
A1.8
A1.9
A1.10
A1.11
A1.12
A1.13
A1.14
A1.15
A1.16
A1.17
A1.18
A1.19
A1.20
A1.21
A1.22
A1.23
A1.24
A1.25
A1.26
A1.27
A1.28
A1.29
A1.30
A1.31
A1.32
A1.33
A1.34
A1.37
A1.38
A1.39
A1.40
A1.41
A1.42
A1.43
A1.44
A1.45
A1.46
A1.47
A1.48
GND
Conveyor control
(sheet 1)
TSP-301E (ap)
To plug X12ap
00363433
27
29
30
28
8
MOT5+
MOT5-
MOT4-
MOT4+
MOT3-
MOT3+
22
25
24
23
20
21
19
18
13
15
17
16
14
12
11
10
9
MOT2-
MOT2+
MOT1+
MOT1-
6
7
5
4
1
3
2
X54ku
26
31
32
33
34
GND
+24V-
A1.27
A1.28
A1.29
A1.30
A1.31
A1.7
A1.8
A1.15
A2.27
A1.11
27
29
30
28
8
22
26
25
24
23
20
21
19
18
13
15
17
16
14
12
11
10
9
6
7
5
4
1
3
2
X16ky
00363669
31
32
33
34
(ky)
00359424
Side panel C
(sheet 6)
00363670
Status
Doc. status
Modified
Function status
Product status
Date
Hi
Hi
Hi
Name Stand.
Check.
Date
Author Hi
CAD file:
Mat. no.:
Orig./Repl.f/Replaced by
Sh.
Sh.8
3
(ku) 00359425
Conversion board, "conveyor", track 2
31
34
33
32
1
30
29
28
27
26
25
20
19
18
17
16
15
14
13
12
11
10
9
8
7
6
5
4
3
2
X51ku
MOT1+
MOT1-
MOT2+
MOT2-
MOT3+
MOT3-
MOT4+
MOT4-
MOT5+
MOT5-
SM_A+
21
22
23
24
SM_A-
SM_B+
SM_B-
00363432
Conveyor control
TSP-301E (ap)
(sheet 1)
27
34
33
32
29
31
30
28
8
22
See page 5-12
See page 2-52See page 2-52
See page 5-12
See page 2-57
See page 2-58

2 - 55
LPDT-010102LD3 PCB dual conveyor, track 2, conveyor control TSP 301E (sh. 4 of 8)
Stromlaufplan/Circuit diagram
Conveyor control TSP-301E
Lifting table
Conversion board
1
2
X6lz
to plug X52ku see sheet 3
All connections from A1.xx
All connections from A1.xx
to plug X52ku see sheet 3
PCB dual conveyor, track 2
01.
01.
02.
08.05.2006
08.05.2006
05.12.2006
08.05.2006
LPDT-010102LD3_SH04.DWG
SIEMENS AG
Copyright reserved
SIPLACE D4
LPDT-010102LD3
A2.34
GND
Conveyor control
(sheet 1)
TSP-301E (ap)
To plug X13ap
00363434
A2.35
A2.36
2
4
5
3
6
7
8
1
4
6
8
7
5
00363440
3
2
X1ku
1
X6ly
9
10
GND
9
10
(ly)
Lifting table
Placement sector 1, track 2
(sheet 8)
00362766
Conversion board
A1.4
A1.37
A1.38
A1.13
A1.3
+24V-
Lifting table 1, valve down
Lifting table 1, valve up
Lifting table 1, track B
Lifting table 1, limit switch
Lifting table 1, track A
10
GND
9
8
10
9
8
Lifting table 2, valve up
Lifting table 2, valve down
Lifting table 2, track B
A1.6 3
Lifting table 2, limit switch
A1.40
7
6
A1.39
A1.14
4
5
Lifting table 2, track A
+24V- 1
A1.5
2
X2ku
00363441
3
Placement sector 2, track 2
7
6
4
5
00362766
(sheet 8)
(lz)
Status
Doc. status
Modified
Function status
Product status
Date
Hi
Hi
Hi
Name Stand.
Check.
Date
Author Hi
CAD file:
Mat. no.:
Orig./Repl.f/Replaced by
Sh.
Sh.8
4
(ku) 00359425
Conversion board, "conveyor", track 2
27
34
33
32
29
31
30
28
8
22
26
25
24
23
20
21
19
18
13
15
17
16
14
12
11
10
9
6
7
5
4
1
3
2
X53ku
+24V-
35
36
37
38
39
40
A2.3
A2.4
A2.5
A2.6
A2.7
A2.8
A2.9
A2.10
A2.11
A2.12
A2.13
A2.14
A2.15
A2.16
A2.17
A2.18
A2.19
A2.20
A2.21
A2.22
A2.23
A2.24
A2.25
A2.26
A2.27
A2.28
A2.29
A2.30
A2.31
A2.32
A2.33
See page 5-12
See page 2-52
See page 2-59
See page 2-59
See page 2-54
See page 2-54