D4+circuit(2006).pdf - 第69页
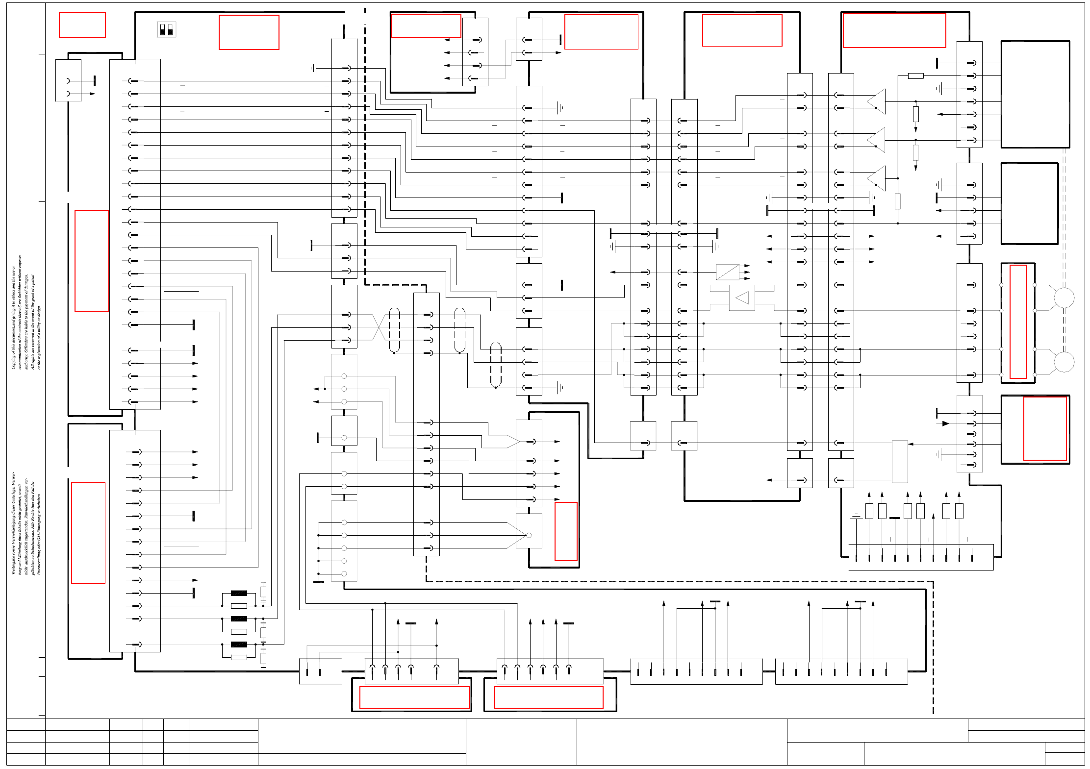
2 - 35 DP04-0 10102L D3 DP axis , 12-segme nt Col lect&Pla ce head , gant ry 4 X22_4sq 7 8 1,4 10-pole GND D21 E21 Track A Track A Track B Track B Track N Track N GND n.u . n.u . n.u . n.u . 03032519 C22 +15V Tachom.…

2 - 34
Z04-010102LD3 Z axis, 12-segment Collect&Place head, gantry 4
23
25GY
BK
Vin-
Vin+
4 (W1)
3 (W1)
16,18WH 2 (W1)
11
14
13BN
BN
VT
1 (W3)
2 (W3)
1 (W1)
03032448
3
2
1
X9
11
10
P48V
N48V
X15
0V
1 (W3)
2 (W3)
1 (W1)
2 (W1)
N40V
P40V
+150V_Star
12-pole
Power supply
03039618
DC/DC converter 5V/±15V
00353449
DC/DC converter ±15V
00353450
X49sq
X51sq
X50sq
PGND
Z4,8,20
Z8,16
GND
AGND
PGND
+40V_Z/DP
+150V_Star
R28
L13
BU
WH
X1dc
03040922
X1da
34-pole
20
20
13
X13dc
X2ds
13
X1dsX14dc
22
22
PE
Z_BOTTOM
Z_TOP
34-pole
32
33
35
39
38
36
35
33
32
39
38
36
Track A
Track A
Track B
Track B
Track N
Track N
Intermediate distributor
00330648 (ds)
angular position encoder
Incremental
10-pole
03047845 - W1
03047845-W2
77
6 6
4
5
5
4
+24V
24V
+5V
+15V
-15V
Z_TOP (reference point)
Light barrier
12 12
"Z axis top"
10-pole
X10ds
8
10
9
GND
6
7
+15V
Output
GND
Light barrier
+5V
00347297
"Z axis bottom"
Light barrier
6Track B
Track B
Track A
Track A
AGND
R
R
R
R
3
1
2
4
5
Track N
Track N
R
R
+5V 7
8
9
X13ds10-pole
n.u.
10
C22 +15V
1
2
7
3
6
8
X11bs
AGND
ENABLE
GND
Key
+15V
GND
Output
Key
3
7
10-pole
10-pole
3
5
7
8
9
4
1
13
AGND
VCC
11
10
VCC
VCC
R61
0R R59
2K2
AGND
2
14
3
R60
VCC
2K2
VCC
0R
R62
GND
AGND
Key
Key
00321220
+5V
Track B
Track A
GY
Key
YE
GN
GND
Track N
WH
BN
SENSORSTOP
END_SENSOR
X4ds
+15V
2929
30 30
22,34 22,34
28 28
31 31
15,19,25,37
1,40 1,40
PE PE
GND
GND
+5V
-15V
+15V
-15V
+15V
Track A
Track A
Track B
Track B
Track N
Track N
T -
T +
T -
T +
03040921
13
13
Light barrier
Z axis bottom - RESET
Light barrier
Z_BOTTOM (sensor stop)
X5:106
40-pole40-pole
40-pole 40-pole
LOGIC
LO=RESET
HI
9
7
8
5
6
4
9
7
8
6
5
4
Z motor (V)
Z motor (W)
Z motor (U)
n.u.
n.u.
X3ds
9
2
10
1
BU
WH
BK
RD
00321221
7
8
5
6
2
1
4
3
03014578
Interference suppression board, Z motor
SP6-12, digital
8-pole
00321524
10,19,25,31
GND GND
32
X26da
10
11
12
GND
1,34
1,34
5
2
3
29
30
33
32
X2da
29
30
33
8
9
27
26
27
26
X2dc
6
Gantry 4
03038002 (dc)
Gantry head distributor
WH
BN
n.u.
41
44
43
42
X32
03032506
1
2
3
X3ty/
03044425-W3
BN
RD
BK
BK
RD
BN
Phase_U
Phase_V
Phase_W
d22
+15V_Servo
-15V_Servo
+5V
+15V
-15V
D10,18
d30
Z28
Z20;D22
Z4; D6
d30
D10
Z28
Z16;D18
d6
-15V
+15V
2
1
8
X30_1sq
1
3
2
4
5
6
7
Powerfail_24VDC
BB1_CAN_L
GND
BB1_CAN_H
9
n.u.
n.u.
n.u.
n.u.
9
n.u.
1
5
n.u.
n.u.
7
8
6
n.u.
3
4
2
X30_2sq
BB2_CAN_H
BB2_CAN_L
Powerfail_24VDC
GND
2
X45sq
1
3
X40sq
4
2
X46sq
1
5
4
X41sq
3
2
1
1
2
3
GY
GY
GY 10+11
8+9
6+7
03032508
3 (W1)
4 (W1)
ModifiedStatus Date
CAD file : Z04-010102LD3.DWG
Orig./Repl. f./Repl. byStand.Name
Check.
Stromlaufplan/Circuit diagram
Mat. no. :
Author Hi
Date
Sh.
Sh.
SIPLACE D4
1
1
Z axis, 12-segment Collect&Place head
X8df X15da
+24V
03035887 (da)
Cable carrier distrib.
03032381-W2
+24V
Gantry 403032354 (df)
1
2
3
4
1,4,7
Distributor sector 4
Document st.
Product st.
Function st.
2. Hi
Hi1.
Hi1.
Z04-010102LD3
08.05.06
08.05.06
05.12.06
08.05.2006
Copyright reserved
SIEMENS AG
PE PE
Track A
Track A
Track B
Track B
Track N
Track N
14
13
GND
AGND
-15V
+15V_Servo
+5V
X4sb
C1
C5
AGND End signal
03036027 (sb)
A364 axis card, gantry 4 TBS/3S1 servo amplifier
03012564 (sq)
Track A
Track A
Track B
Track B
Track N
Track N
OPTO_GND
UB_Power_OK
Inom_W
Inom_U
+15V_Servo
-15V_Servo
Servo_Ready
AGND
Inom_W
Inom_U
Servo_Enable
+40V_Z/DP
UB_Power_OK
+150V_Star
Phase_V
Phase_U
Phase_W
Gantry 4
n.u.
D18
C15
Servo_Enable
Servo_Ready
I²t
PGND
C22; A/C24
C16 I²t
9
23
24
8
9
23
24
8
4
1
2
3
X12da
n.u.
GND1
2
OFF
ON
S1
12 +24V
+24V
GND
GND
OG
WH
OG
WH
X400:4B
X400:12A
X400:4C
X400:11A
26-pole
6
12
13
14
10
9
8
3
5
2
X1vp/
Axis unit
03039648 (sq)
Backplane
1,4,7
PE
(S1.2 n.u.)
11
03032514
Track A
Track A
Track B
Track B
Track N
Track N
WH
BN
A/D22; B/E22,24,25; C20,25
C23
B/E18
C12
C13
E13
D13
E15
D14
E14
X22_3sq
D15
X3sb
C16
D16; E17
D17
D24
E19
D19
D25
A/C/E3,4,7,8,11
E16
B/D1,2,5,6,9-11
Axis unit
03042047
X08_2sq
A/C32
A/C30
C26; A/C28
C10
C18; A/C20
C14
C12
A12
A8
C8
A/C2
C4
A4
X1sq
R29
L14
R30
L15
X08_1sq
n.u.
BN
WH
X08_3sq
X16da
5
6
1,4
10-pole
GND
X22_4sq
5
6
1,4
10-pole
GND
D23
E23
Track A
Track A
Track B
Track B
Track N
Track N
GND
Z_BOTTOM
Z_TOP
n.u.
n.u.
03032519
T +
T -
4-pole
n.u.
PE
T -
T +
Z motor +
Z motor -
13,16,28 13,16,28
MT
RD
BK
S
ee page 5-29
S
ee page 5-24
See page 4-1
0
S
ee page 5-22
S
ee page 5-4
S
ee page 3-9
S
ee page 5-26
See page 5-
7
S
ee page 5-6
S
ee page 5-18
S
ee page 5-1
S
ee page 3-17
S
ee page 4-12

2 - 35
DP04-010102LD3 DP axis, 12-segment Collect&Place head, gantry 4
X22_4sq
7
8
1,4
10-pole
GND
D21
E21
Track A
Track A
Track B
Track B
Track N
Track N
GND
n.u.
n.u.
n.u.
n.u.
03032519
C22
+15V
Tachom. +
Tachom. -
4-pole
n.u.
PE
Tachom. -
Tachom. +
DP motor +
DP motor -
Tachom. +
Tachom. -
DP motor +
DP motor -
X12dc
16 16
15V
24V
X3
10-pole
AGND
(da)
n.u.
3
4
2
1
BU
WH
BK
RD
Key
Key
5
6
7
8
T
RD
BK
BU
WH
00330573
Interference suppression board
DP motor
(dc)
VT
BK
WH
GY
BN
BN
11
16,18
25
23
13
14
X32
X31
3 (W1)
4 (W1)
2 (W1)
1 (W1)
2 (W3)
1 (W3)
Z4; D6
d30
D10
Z28
Z16;D18
d6
-15V
+15V
2
1
8
X30_1sq
1
3
2
4
5
6
7
Powerfail_24VDC
BB1_CAN_L
GND
BB1_CAN_H
9
n.u.
n.u.
n.u.
n.u.
9
n.u.
1
5
n.u.
n.u.
7
8
6
n.u.
3
4
2
X30_2sq
BB2_CAN_H
BB2_CAN_L
Powerfail_24VDC
GND
2
X45sq
1
3
X40sq
4
2
X46sq
1
5
4
X41sq
3
2
1
1
2
3
GY
GY
GY 10+11
8+9
6+7
03032508
Vin-
Vin+
4 (W1)
3 (W1)
03032448
3
2
1
X9
11
10
P48V
N48V
X15
0V
1 (W3)
2 (W3)
1 (W1)
2 (W1)
N40V
P40V
+150V_Star
12-pole
Power supply
03039618
12 +24V
+24V
GND
GND
OG
WH
OG
WH
X400:4B
X400:12A
X400:4C
X400:11A
26-pole
6
12
13
14
10
9
8
3
5
2
X3vp/
Axis unit
03039648 (sq)
Backplane
1,4,7
PE
(S1.2 n.u.)
11
03032513
Track A
Track A
Track B
Track B
Track N
Track N
WH
BN
A/D22; B/E22,24,25; C20,25
C23
B/E18
C12
C13
B13
A13
B15
A14
B14
X23_3sq
A15
X3sc
A12
A16; B17
A17
A24
B19
A19
A25
A/C/E3,4,7,8,11
B16
B/D1,2,5,6,9-11
Axis unit
03042047
X11_2sq
A/C32
A/C30
C26; A/C28
C10
C18; A/C20
C14
C12
A12
A8
C8
A/C2
C4
A4
X1sq
GND
AGND
18
21
20
X2da
Track B17
Track B18
Track A
Track A
21
20
X25da
10
11
12
9
15
14
Track N
Track N
15
14
X2dc
03040922
6
5
2
3
17
00335990
X7ds
9
4
10
7
88
5
3
2
ModifiedStatus Date
CAD file : DP04-010102LD3.DWG
Orig./Repl. f./Repl. byStand.Name
Check.
Stromlaufplan/Circuit diagram
Mat. no. :
Author Hi
Date
Sh.
Sh.
SIPLACE D4
1
1
DP axis, 12-segment Collect&Place head
M
GND
1,34
1,34
10,19,25,31
GND GND
X8df X15da
+24V
03035887
Cable carrier distrib.
03032381-W2
+24V
00321218
Gantry 403032354 (df)
DC/DC converter 5V/±15V
00353449
DC/DC converter ±15V
00353450
X49sq
X51sq
X50sq
PGND
Z4,8,20
Z8,16
GND
AGND
PGND
+40V_Z/DP
+150V_Star
R40
L19
R41
L20
R42
L21
X11_1sq
n.u.
BN
WH
X11_3sq
X16da
7
8
1,4
10-pole
GND
Track N
Track N
AGND
R
R
R
R
R
R
03047845 - W1
X14dc X1ds
1,40
20
21
23
27
26
24
PE
Track N
Track N
Track B
Track A
Track B
Track A
GND
GND
PE 1,40
20
21
23
27
26
24
40-pole40-pole
15,19,25,37
31
+15V (DLM)
31
+15V (DLM)
22,34
28
+5V
-15V
22,34
28
+5V
-15V
Gantry 4
03038002
Gantry head distributor
7
1
2
6
10
9
WH
BN
n.u.
35
38
37
36
X32
03032507
1
2
3
X3tz/
03044425-W2
BN
RD
BK
BK
RD
BN
Phase_U
Phase_V
Phase_W
d22
+15V_Servo
-15V_Servo
+5V
+15V
-15V
D10,18
d30
Z28
Z20;D22
-15V
+15V_Servo
+5V
X4sc
C1
C4
AGND End signal
03036027 (sc)
A364 axis card, gantry 4 SDS60/1D1 servo amplifier
03002142 (sq)
Track A
Track A
Track B
Track B
Track N
Track N
OPTO_GND
UB_Power_OK
Inom_W
Inom_U
+15V_Servo
-15V_Servo
Servo_Ready
AGND
Inom_W
Inom_U
Servo_Enable
+40V_Z/DP
UB_Power_OK
+150V_Star
Phase_V
Phase_U
Phase_W
Gantry 4
n.u.
n.u.
n.u.
A18
C19
Servo_Enable
Servo_Ready
I²t
PGND
C22; A/C24
C16 I²t
+24V
3
11
12
2
3
11
12
2
4
1
2
3
X11da
GND
Track N
Track N
Track B
Track B
Track A
Track A
+5V
+5V
Track A
Track A
Track B
Track B
+5V
6
+5V
SP6-12 intermediate distributor board, digital
00330648 (ds)
Motor / Tachom. , DP axis
1
2
3
4
15V
5V
+15V
1,4,7
RSF digital shaft encoder / DLM1
Distributor sector 4
1
3
2
4
5
8
7
6
10
9
X16ds
n.u.
1
Key
Document st.
Product st.
Function st.
2. Hi
Hi1.
Hi1.
DP04-010102LD3
08.05.06
08.05.06
05.12.06
08.05.2006
Copyright reserved
SIEMENS AG
10-pole
PE PE
Track A
Track A
Track B
Track B
Track N
Track N
14
13
n.u.
GND1
2
OFF
ON
S1
S
ee page 5-29
S
ee page 5-24
See page 4-1
0
S
ee page 5-22
S
ee page 5-4
S
ee page 3-17
See page 3-9
S
ee page 5-26
See page 5-
7
S
ee page 5-6
S
ee page 5-3
S
ee page 4-12

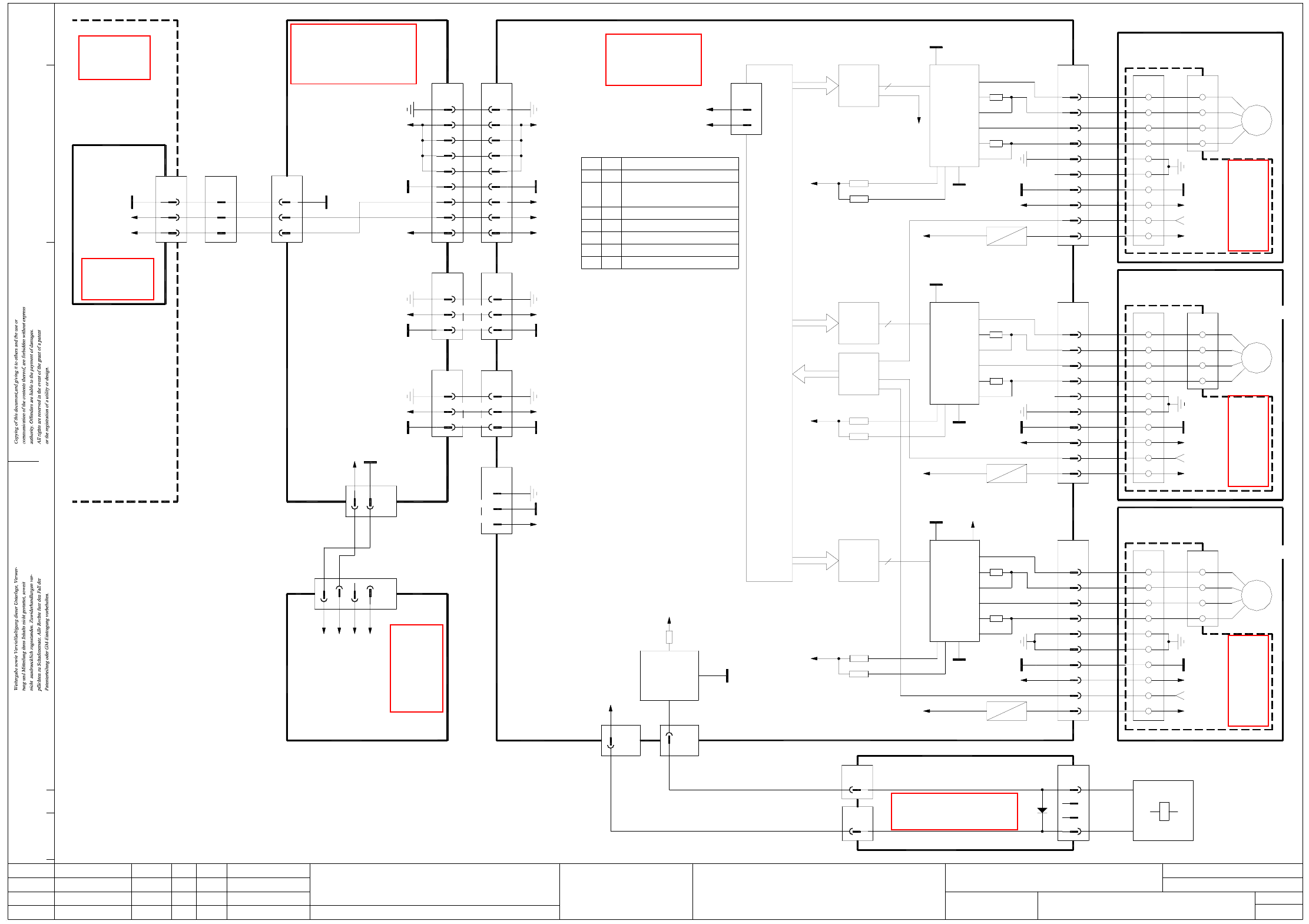
2 - 36
ZM04-010102LD3 Adjustment drive units, forced air,
12-segment Collect&Place head, gantry 4
ModifiedStatus Date
CAD file : ZM04-010102LD3.DWG
Orig./Repl. f./Repl. byStand.Name
Check.
Stromlaufplan/Circuit diagram
Mat. no. :
Author Hi
Date
Sh.
Sh.
SIPLACE D4
1
1
Adjustment drive units, forced air, 12-segment Collect&Place head
Document st.
Product st.
Function st.
2. Hi
Hi1.
Hi1.
+5V
+5V
VHC374
D8
21
14
34
PGND
PIO_D0-7
1,18,19,36
5
D4
L6258
Adjustment drive unit 2
M
Adjustment drive unit 3
X3X2
55
9
8
6
7
9
8
6
7
4
3
2
1
4
3
2
1
Output
+5V
4
3
2
1
YE
RD
OG
BN
Adjustment drive unit, placement circuit
X19dc
9
10
8
7
9
10
8
7
00368093
Output
+15V (LED)
+5V
00359364
M
Adjustment drive unit, reject circuit
22
4
5
OUT2A
OUT2B
OUT1A
OUT1B
PIO_D0-7
VHC374
D15
Head processor
34-pole
55
28
GND
PE
6,25,31
10
11
+24V
28
10
11
6,25,31
03040921
1,34
2
3
4
34-pole
X1da
3
4
1,34
2
X1dc
GND
PE
CAN_2L
+24V
43
38
X6dc
CAN_2H
CAN_2L
CAN_2H
CAN_2L
CAN_2H
P_SM+24V
03040922
1,34
10,19,25,31
PE
13,16,28
34-pole
X2da
34-pole
PE
1,34
X2dc
+24V +24V
GNDGND
6
3
4
5
6
3
X20dc
1
X2
1
OG2
4
3
YE
RD
00368092
X3
1
BN
X13dc
10
+24V
X14dc
10
V1
3
D8:19
2
BCR503
Gantry 4
03038002 (dc)
Gantry head distributor
n.u.
GND
1
A_FORCEDAIR_SP
R112
15V
15V
81+15V (DLM)
SM_BAS_INT
19
V1:2
A_FORCEDAIR_SP
P_SM
VS
27
GND
20
35
SENSE2
SENSE1
PIO_D0-7
VS
PGND
D11
VHC374
GND
34
27
20
21
35
14
L6258
D13
1,18,19,36
5
SENSE2
SENSE1
OUT2A
OUT2B
OUT1A
OUT1B
+5V
SM_DZS_INT
+15V (DLM)
15V
15V
81
SM_ZHS_INT
+15V (DLM)
15V
15V
81
PIO_D0-7
1,18,19,36
VS
PGND
D12
VHC374
GND
34
27
20
21
35
14
L6258
D21
5
SENSE2
SENSE1
4 YE
Adjustment drive unit, turning station
1
3
2
X18dc
1
3
2
X2
10 10
03029481
1
3
2
X3
BN
RD
OG
+15V (LED)
Key
Key
OUT2B
OUT2A
OUT1B
OUT1A
Forced air
Adjustment drive unit
M
88
10
9
10
9
6
7
5
4
6
7
5
4
+5V
03048125
Output
+15V (LED)
10
10
X2ds
X1ds
D5
+5V
03003526
Micro switching valve, Y1
RD3
Key
BK
1
4
2
X6ds
ZM04-010102LD3
08.05.06
08.05.06
05.12.06
08.05.2006
Copyright reserved
SIEMENS AG
Gantry 4
00367074
03047845-W2
03047845 - W1
Intermediate distributor
SP6-12, digital
00330648 (ds)
13,16,22,28
10,19,25,31
03040923
GND
+24V
X3da
34-pole
1,34
PE
GND
+24V
PE
34-pole
X3dc
1,34
34-pole
PE
+24V
GND
X4dc
1,34
10,19,25,31
13,16,22,28
n.u.
Distributor sector 4
4
03032354 (df)
2
3
1
X8df
Gantry 4
Cable carrier distrib.
03035887 (da)
GND
3
1,4
2
X16da
10-pole
WH
BN
OG
WH
WH
OG
X400:12A
X400:4C
X400:11A
X400:4B
+24V
GND
GND
+24V
X15da
2
1
+24V
GND
03032381-W2
Gantry 1+4
Axis unit
03042047 (sq)
03032519
CAN_2H
GND
1,4
10-pole
X2342sq
X22_4sq
1,4
2
3
CAN_2L
2
3
03039648 (sq)
Axis unit
Backplane
R45
R70
VS
8
R27P_SM
R32
VS
8
8
R24P_SM
R62
VS
13
3
7
13 31
3113
13 31
BN
WH
Gantry ID1
Internal function
Gantry ID0
Activation delay "OFF"
ONNo.2
CAN ID1No.7 OFF
No.8 OFF
No.4
No.5
No.6
No.3
BootOFF
CAN ID0
ResetOFF
OFF
LB bottom,OFF
Switch S1
No.1 ON
S
ee page 5-29
See page 4-1
0
S
ee page 5-22
S
ee page 5-10
S
ee page 3-9
S
ee page 5-26
S
ee page 5-4
S
ee page 5-15
S
ee page 5-37