识别装置.pdf - 第78页
HGR14 附录 1.3 各种形状输入数据项目 附录 1-78 7. 线 有直线形状的线时使用。 < 形状登录示教 > • 包含要登录的线后设定形状检测区域,并登录。 • 正常地完成检测形状时,被检测出的线部显示直线,并在线中央部显示 “ ¯ ” 。 ( 线两侧的白色等级 侧将显示 “W ” ,黑色等级侧将显示 “B” 。 ) < 注意事项 > • 设定形状检测区域时,请注意区域内只有 1 个要登录的线部。 区域…

HGR14
附录
1.3
各种形状输入数据项目
附录
1-77
6.
长方形
有
1
个矩形形状单独存在时使用。
<
形状登录示教
>
•
圈住要登录的长方形状整体后设定形状检测区域,并登录。
•
正常地完成检测形状时,被检测出的长方形外形将被四角框圈住,并在长方形中央部显示
“
¯
”
。
<
注意事项
>
•
设定形状检测区域时,请注意区域内只有
1
个长方形。
(
形状区域内若有复数长方形,检测时有
可能把这些长方形看作
1
个连接的长方形。
)
•
长方形
1
边的图像不稳定时
(
比如引线根部
)
,请把其作为形状
<
电极
>
进行对象形状的登录。
<
备注
>
如上图所示
1
边的边缘部
不明确时,将其作为
<
电
极
>
进行登录
HGR14-C-PMC01-A02-00

HGR14
附录 1.3 各种形状输入数据项目
附录
1-78
7.
线
有直线形状的线时使用。
<
形状登录示教
>
•
包含要登录的线后设定形状检测区域,并登录。
•
正常地完成检测形状时,被检测出的线部显示直线,并在线中央部显示
“
¯
”
。
(
线两侧的白色等级
侧将显示
“W”
,黑色等级侧将显示
“B”
。
)
<
注意事项
>
•
设定形状检测区域时,请注意区域内只有
1
个要登录的线部。
区域内若有复数线,以图像亮度判定自动选择亮度差异和长度最大的线位置。
(
与区域内的线无
关。
)
•
线中途上若有弯曲,设定形状区域的位置和尺寸时请注意只把直线部放在区域内。
<
备注
>
如上图所示,线上若有
弯曲,仅登录直线部
HGR14-C-PMC01-A02-00

HGR14
附录
1.3
各种形状输入数据项目
附录
1-79
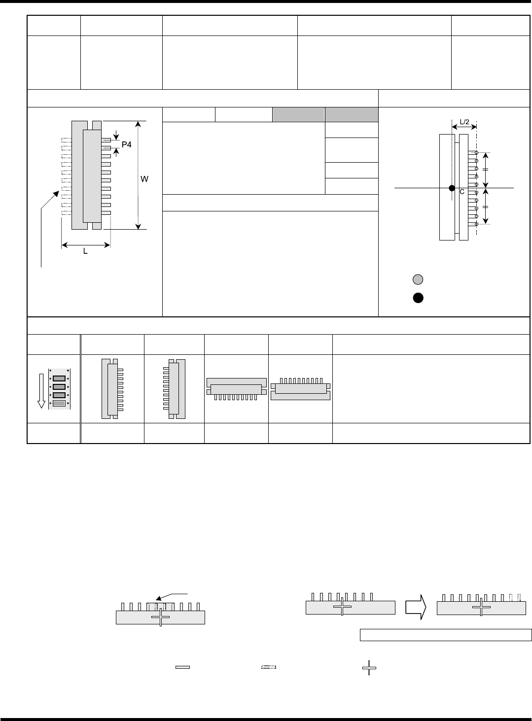
形状编号
对象形状
参考编号
对象部品
(
类别
)
对应
Ver.
4a
单向引线排列
234
(3D)
连接器
(
仅限于引线为
QFP
状的部品
)
V1.00
以上
3D (
选购件
)
专用
系统
形状以及输入数据
识别方式以及结果
长度
L
宽度
W
引线数
N4
临时引线数
V4
间距
P4
引线信息
4
判断标准
1)
间距
: Pn
±
(
间距容许值
)
2)
角度
:
识别角度
±
20[
°
]
3)
引线数
4)
共面性
(
引线浮起
)
等
假定引线排列
(Top view)
在全引线的顶端中心识别
:
检测位置
:
检测中心
可识别姿势
(
只可识别以下式样
<
也有一部分例外
> )
式样编号
0 1 2 3
式样
进给方向
式样角度
±
0
°
±
180
°
+
90
°
−
90
°
(
备注
)
1.
此参照号为
3D
专用。定位和引线浮起检查同时进行。用
PT
编制输入数据。
2. QFP
扩展数据,不管式样角度,请输入第
4
边的数据。
3.
关于间距容许量,一般请设定
20 ~ 30%
。
4.
输入引线信息时的注意事项。
登录到引线信息里的引线用于定位和合格品的判定。请勿登录有可能误看做是引线的散热片等。是
造成误识别和精度不良的原因。对没有登录到引线信息里的部分不会进行引线的检测。另外,根据
假想引线
(
实际引线及临时引线
)
计算识别结果。引线排列中心以
1/2
间距为单位可移动。
例
1)
引线排列中有散热片
、
模压时
例
2)
引线排列中心偏位的连接器
(
实际引线数
N4=6,
临时引线数
V4=10) (
实际引线数
N4=8,
临时引线数
V4=10)
散热片等
设定临时引线后对准中心
实际引线
临时引线
识别中心
5.
在机器上无法正常看到引线时,有必要通过使用现物来调整光量下限值,使其形状接近物理形状。
HGR14-C-PMC01-A02-01