APPENDIX.pdf - 第76页
Samsung Component Placer CP-45F(V)/FS Operations Manual D-12 Figur e D-8. Air Diagram 2

Samsung Component Placer CP-45F(V)/FS Operations Manual
D-10
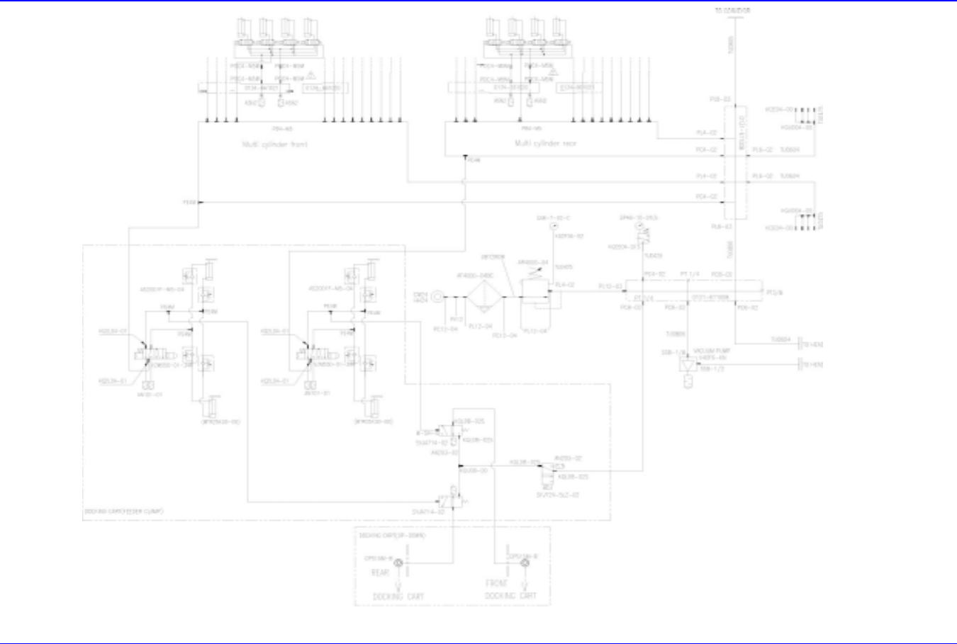
D.6. Air Diagram & Part List
Figure D-7. Air Diagram 1

Appendix D. Docking Cart
D-11
NO. PARTNO. PARTNAME TYPE Q'TY REMARK
FRONT REAR FRONT/REAR
28
J6711102A UNION TEE FITTING PE4M 4 4 8
29
J6711135A STRAIGHT FITTING PC8-02 1 1 1
30
J6711154A UNION Y KQU08-00 - - 1
31
J6711155A LIGHT COUPLING CPS15M-8 1 1 2
32
J6703012A SPEED CONTROLLER AS2001F-M5-04 4 4 8
33
J6719022A MECHANICAL VALVE VZM550-01-34R 1 1 2
34
J6705004A SILENCER AN101-01 2 2 4
35
J6711028A ELBOW FITTING KQ2L04-01 3 3 6
36
J6702019A SOLENOID VALVE SYJ724-5LZ-02 1 1 1
37
J6719029A AIR OPERATE VALVE SYJA714-02 1 1 2
38
J6705005A SILENCER AN203-02 2 2 3
39
J6711137A ELBOW FITTING KQL08-02S 3 3 6
40
J6711156A HOSE NIPPLE M-5H-4 1 1 2

Samsung Component Placer CP-45F(V)/FS Operations Manual
D-12
Figure D-8. Air Diagram 2