00191755-01.pdf - 第76页
2 Seguridad de servicio Instrucciones de uso S IPLACE HS-50 2.2 Dispositivos de seguridad Versión de software S R.501.xx Edición 12/9 9 ES 76 t I I t 2.2.5 Protección de acceso a la posición de las mesas de componentes P…

Instrucciones de uso SIPLACE HS-50 2 Seguridad de servicio
Versión de software SR.501.xx Edición 12/99 ES 2.2 Dispositivos de seguridad
75
t IIt
2
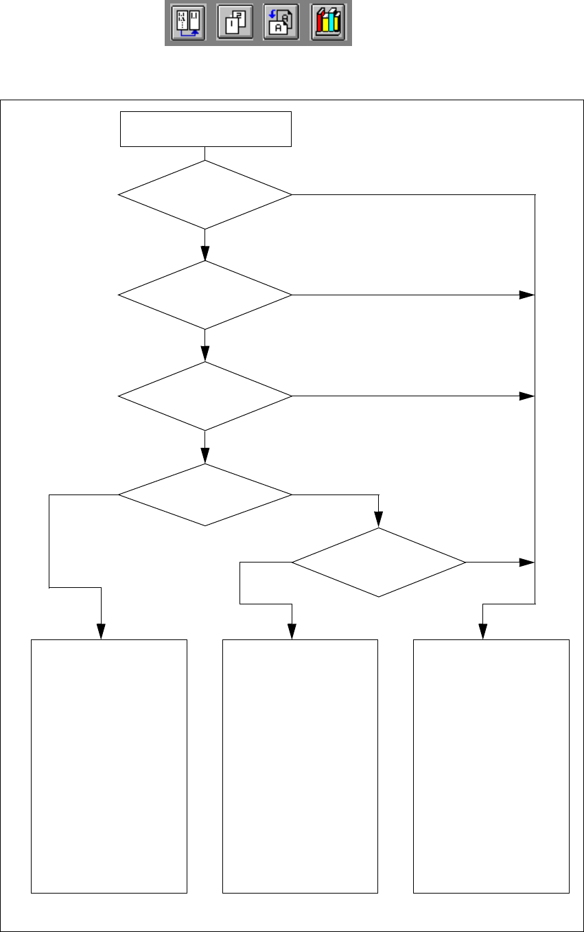
Fig. 2.2 - 7 Bucles de seguridad HS-50
2
Tecla de arranque pulsada
2
¿Pulsador fungi-
forme PARADA EMERG.
accionado?
2
¿Cubierta protec. abierta?
2
¿Interr. llave
cerrado (posición I)?
No
2
¿Bucle de
seguridad mesa compon.
interr.?
Sí
No
No
Sí
Sí
No
2
Activo
CCS*) Sí
Tensión
Eje-Y 200 V
Eje-X 200 V
Eje estrella 100 V
Eje-DP 30 V
Eje-Z 30 V
Activo
Trans. tarjetas circ. Sí
Bloq. tarjetas circ. Sí
Ajuste ancho Sí
Tope tarjetas. circ. Sí
Mesa elevadora Sí
Dispos. corte cinta Sí
Sí
2
Activo
CCS*) No
Tensión
Eje-Y 0 V
Eje-X 0 V
Eje estrella **) 6 V
Eje-DP 30 V
Eje-Z 30 V
Activo
Trans. tarjetas circ. Sí
Bloq. tarjetas circ. No
Ajuste ancho Sí
Tope tarjetas. circ. No
Mesa elevadora No
Dispos. corte cinta No
2
Activo
CCS*) No
Tensión
Eje-Y 0 V
Eje-X 0 V
Eje estrella **) 6 V
Eje-DP 30 V
Eje-Z 30 V
Activo
Trans. tarjetas circ. No
Bloq. tarjetas circ. No
Ajuste ancho No
Tope tarjetas. circ. No
Mesa elevadora No
Dispos. corte cinta No
2
*)
Combinación de contactores de seguridad (CCS)
2
Aire comprimido
¿mín. 5,0 bares?
Sí
No

2 Seguridad de servicio Instrucciones de uso SIPLACE HS-50
2.2 Dispositivos de seguridad Versión de software SR.501.xx Edición 12/99 ES
76
t IIt
2.2.5 Protección de acceso a la posición de las mesas de componentes
PELIGRO
Como premisa para la seguridad de servicio todas las posiciones deben estar equipadas con ali-
mentadores. Si no se dispone de suficientes alimentadores en lugar de los módulos se debe equi-
par con una protección de acceso (Dummy-Feeder). 2
Para ello dispone de las siguientes variantes: 2
2
Fig. 2.2 - 8 Protección de acceso a la mesa intercambiable de componentes
2
Artículo N° 00116820-01 SIPLACE Protección de acceso para 1 posición
Artículo N° 00116821-01 SIPLACE Protección de acceso para 6 - 10 posiciones
Artículo N° 00116822-01 SIPLACE Protección de acceso para 11 - 20 posiciones
(1) Protección de acceso para 1 posición
(2) Protección de acceso para 6 - 10 posiciones
(3) Protección de acceso para 11 - 20 posiciones

Instrucciones de uso SIPLACE HS-50 2 Seguridad de servicio
Versión de software SR.501.xx Edición 12/99 ES 2.3 Tensiones residuales en el servoinserto y tiempos de descarga al desconectar la
máquina
77
t IIt
2.3 Tensiones residuales en el servoinserto y tiempos
de descarga al desconectar la máquina
Si se acciona el pulsador fungiforme PARADA EMERG. o se desconecta la máquina automática
las tensiones de circuito intermedio 200 V para los ejes de portal ó 100 V para los ejes estrella en
un breve tiempo se descargan a tensiones residuales no peligrosas. 2
Usted puede medir las tensiones en los enchufes de prueba X1 - X4 en la unidad de medición de
tensión en el servoinserto. 2
PELIGRO
La máquina automática es alimentada con una tensión de red de 3 x 204 V CA (versión-US),
3 x 230 V CA, 3 x 380 V CA, 3 x 400 V CA ó 3 x 415 V CA ± 5 %, 50/60 Hz. Por lo tanto piezas
de esta instalación conducen tensiones peligrosas - también con el interruptor principal desco-
nectado. Por esta razón un manejo incorrecto de estas máquinas automáticas puede ocasionar
la muerte o graves lesiones, así como considerables pérdidas materiales. 2
Å Observe las prescripciones de prevención de accidentes y las normas DIN vigentes (especial-
mente DIN EN 60 204, parte 1).
Å La tapa sobre el servoinserto solamente la debe abrir personal calificado e instruido.