FX-2_2C维修手册-.pdf - 第151页
维修调整要领书 13-7 Rev2.0 NOT 尺 度 型式 品番 品名 承認 検図 設計 製図 作成 保管 類似 担 当 記号 日 付 変 更 番 号 変 更 記 事 R/N D C B A PCB NO LOCATION 5 4 3 2 1 C B A D * FX -2 1 5 * * * * 40 06 95 1 9 FX-2 POWER-UNIT WIRING DIAGRAM A1 A2 B1 B2 A1 A2 B1 B2 …

维修调整要领书
13-6
Rev2.0
No. 货号 英文名 中文名 数量 备考
1 HA005550000 MAGNETIC CONTACTOR 电磁接触器04 2 MC1(XL用),MC2(XR用)
2 HA00530000A MAGNETIC CONTACTOR 电磁接触器03 3
MC3(YL用),MC4(YR用),
MC5(YA用)
3 HA00558000A CIRCUIT PROTECTOR 电路保护器20A,3P 2 CP1(XL用),CP2(XR用)
4 HA005580000 CIRCUIT PROTECTOR 电路保护器15A,3P 3
CP3(YL用),CP4(YR用),
CP5(YA用)
5 HA005600000 CIRCUIT PROTECTOR 电路保护器40A,3P 1 CP6(Zθ用)
6 HA00542000C CIRCUIT PROTECTOR 电路保护器10A 3
CP7(115L用),CP8(100L用),
CP14(PS7用)
7 HA005570000 CIRCUIT PROTECTOR 电路保护器10A,1P 1 CP9(PS1用)
8 HA00524000E CIRCUIT PROTECTOR 电路保护器12A 2 CP10(PS2用),CP15(PS8用)
9 HA005420000 CIRCUIT PROTECTOR 电路保护器3A 1 CP11(PS3用)
10 HA00542000B CIRCUIT PROTECTOR 电路保护器8A 1 CP12(PS4用)
11 HA00524000F CIRCUIT PROTECTOR 电路保护器4A 1 CP13(PS5用)
12 HA00559000A CIRCUIT PROTECTOR 电路保护器30A,1P 1 CP16(PS6用)
13 HA005590000 CIRCUIT PROTECTOR 电路保护器20A,1P 1 CP17(Zθ48V用)
14 KX000000150 POWER SUPPLY 线路板电源6V75W 1 PS8
15 HX00543000A POWER SUPPLY 线路板电源24V300W 1 PS2
16 HX004790000 POWER SUPPLY 线路板电源24V75W 1 PS3
17 HX005420000 POWER SUPPLY 线路板电源12V100W 1 PS4
18 HX00494000B POWER SUPPLY 线路板电源12V50W 1 PS5
19 HX005770000 POWER SUPPLY 线路板电源5V150W 1 PS6
20 HX00494000A POWER SUPPLY 线路板电源3V50W 1 PS7
21 40076129 POWER SUPPLY 线路板电源24V150W 1 PS1
22 HB001280000 RELAY 电源继电器DC24V 3 RL1,RL2,RL3
23 HB001100000 RELAY 电源继电器DC24V 1 RL4
24 HB00110000A RELAY 电源继电器AC100V 1 RL5
25 HA005290000 SWITCH 平衡板开关 1
26 HM00033000A FAN AC阀 1
27 40007364 POWER PCB ASM 电源线路板组 1
28 40007366 ZθPOWERPCBASM Zθ电源线路板组 1
29 40000477 PSU SLIDE BAR PSU滑动杆 2
30 HB00128000C RELAY 电源继电器DC24V 1 RL6

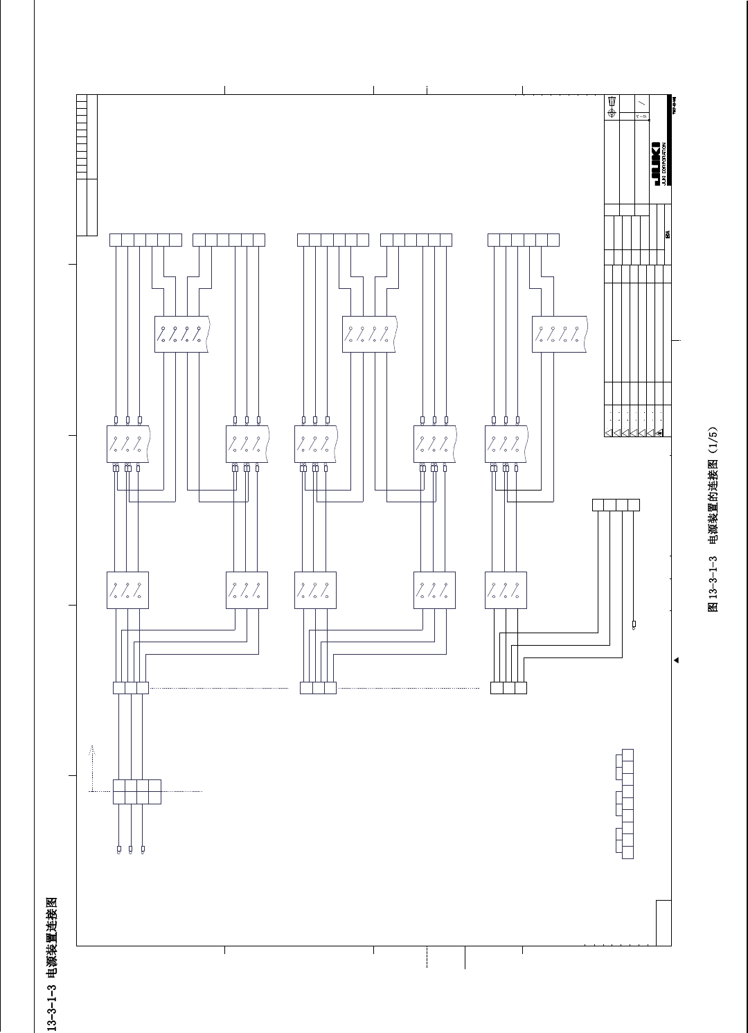
维修调整要领书
13-7
Rev2.0
NOT
尺
度
型式
品番
品名
承認
検図
設計
製図
作成
保管
類似
担当記号 日 付 変更番 号 変更 記 事
R/N
D
C
B
A
PCB NO
LOCATION
54321
C
B
A
D
*
FX-2
1
5
*
*
*
*
40069519
FX-2 POWER-UNIT
WIRING DIAGRAM
A1
A2
B1
B2
A1
A2
B1
B2
CN068
1
4
7
TB01
1
2
3
1
2
3
CP1 (20A)
2
4
6
1
3
5
MC1
14
24
34
RL1
1
2
3
1
2
3
CP2 (20A)
13
23
33
44 43
CP3 3PM/20
(富士電 機 )
CP3 3PM/20
(富士電 機 )
A1
A2
A3
B1
B2
B3
2
4
6
1
3
5
MC2
SC- 03/G DC2 4 V
(富士電機 )
SC- 03/G DC2 4 V
(富士電機 )
G7J -4A-T DC 2 4V
(オ ム ロン)
CN061(XL用)
B1
B2
B3
A1
A2
A3
CN062(XR用)
U200XL
V200XL
W200XL
U200
V200
N.C.
1-917809 -3(A MP)
U200XR
V200XR
W200XR
U200
V200
N.C.
1-9 17809-3( A MP)
U200
V200
W200
AC200V
INPUT
2
5
8
TB01
1
2
3
1
2
3
CP3 (15A)
2
4
6
1
3
5
MC3
14
24
34
RL2
1
2
3
1
2
3
CP4 (15A)
13
23
33
44 43
CP3 3PM/15
(富士電 機 )
CP3 3PM/15
(富士電 機 )
A1
A2
A3
B1
B2
B3
2
4
6
1
3
5
MC4
SC- 03/G DC2 4 V
(富士電機 )
SC- 03/G DC2 4 V
(富士電機 )
G7J -4A-T DC 2 4V
(オ ム ロン)
CN063(YL用)
B1
B2
B3
A1
A2
A3
CN064(YR用)
U200YL
V200YL
W200YL
U200
V200
N.C.
1-917809 -3(A MP)
U200YR
V200YR
W200YR
U200
V200
N.C.
1-9 17809-3( A MP)
3
6
9
TB01
1
2
3
1
2
3
CP5 (15A)
2
4
6
1
3
5
MC5
14
24
34
RL6
13
23
33
44 43
CP3 3PM/15
(富士電 機 )
A1
A2
A3
B1
B2
B3
SC- 03/G DC2 4 V
(富士電機 )
G7J -4A-T DC 2 4V
(オ ム ロン)
CN065(YA用)
U200YA
V200YA
W200YA
U200
V200
N.C.
TB01
1 2 3 4 5 6 7 8 9
1
2
3
4
CN100A(真空ポンプ用)
VAC-FG
U200VAC-PUMP
V200VAC-PUMP
W200VAC-PUMP
FG
40077019
840E1
840E2
840E3
LINE
LOAD
LINE
LOAD
LINE
LOAD
LINE
LOAD
LINE
LOAD
POWER UNIT INSIDE
U200
V200 W200
840E4
840E5
840E5
840E7
840E8
840E9
841E0
841E1
841E2
841E3
840E5
841E5
840E5
841E8
841E9
842E0
842E1
841E4
848E4
848E6
(富士电机)
(富士电机)
(富士电机)
(富士电机)
(富士电机)
(富士电机)
(富士电机) (富士电机)
(欧姆龙)
(欧姆龙)
(欧姆龙)
(富士电机)
(富士电机)
(富士电机)
(富士电机)
(XL 用)
(XR 用)
(YL 用)
(YR 用)
(YA 用)
(真空泵用)

维修调整要领书
13-8
Rev2.0
NOT
尺
度
型式
品番
品名
承認
検図
設計
製図
作成
保管
類似
担 当記 号 日 付 変 更 番 号 変 更 記 事
R/N
D
C
B
A
PCB NO
LOCATION
54321
C
B
A
D
*
FX-2
2
5
*
*
*
*
40069519
FX-2 POWER-UNIT
WIRING DIAGRAM
A1
A2
B1
B2
A1
A2
B1
B2
CN070
TB1
1
2
3
1
2
3
CP6 (40A)
CP5 3BM/4 0
(富 士 電 機 )
4
3
CP5 1BM D C 20V
(富 士 電 機 )
TB6
+48V
+48V
U34
V34
W34
AC34V
INPUT
TB02 1 2 3 4 5 6 7 8 9
1
1
TB2
TB3
1
1U34
V34
W34
+48V
2
3
4
+48V
+48VRET
+48VRET
CP17 (20A)
1
2
3
4
5
+24V
SVON24(N)
CN053
1
2
TB6
+48V
+48V
TB4
Z/θPOWERPCB
400 07366
1
2
TB3
+48V
+48V
1
2
3
4
5
1
3
17
NR W 10- 10 A(id ec)
CP8 (10A)
B1
B2
B1
B2
B3 B3
100L
100N
FG
AC100V
INPUT
CN069
A1
A2
A1
A2
A3 A3
NR W 10- 10 A(id ec)
CP7 (10A)
5
8
FG(3-1C)
1
2
1
2
1
2
3
1
2
3
1
2
1
2
1
2
1
2
3
1
6
SW01
2
5
4
LLN 35C1
(OT AX)
2
4
11
14
100VB(4-3B)
0VB(4-3B)
TB2
1/8
POWER PCB
10 11 12 13 14 15 16 17 18 19 20 21
100VB 0VB 100VA 100VC0VA 0VC FG
22 23 24 25
+24V
115L
115N
FG
100VA
0VA
AC100V
OUTPUT
100VA
0VA
AC100V
INPUT
100VA
0VA
AC100V
OUTPUT
100VA
0VA
AC100V
OUTPUT
FAN
TB02-17FG
26 27
+24VRET
14
24
34
RL3
13
23
33
44 43
A1 A2
842E2
842E3
842E4
842E5 842E6
842E7
848E1
842E9
843E5
844E1
843E4
843E6
843E9
843E7
842E1
847E9
848E0
844E0
LOAD
IN OUT
IN
OUT
IN OUT
CN066
CN067
CN071
CN072
POWER UNIT INSIDE
843E0
843E1
843E2
843E3
(富士电机)
(富士电机)