FX-2操作手册.pdf - 第50页
操作手册Ⅱ 1-8-2 电路接口 1-8-2-1 电路信号的种类与意义 图 1-8- 1 “电气信号连接概念图” , 是贴片机与对象设备连接电气信号的概念图。 在下图 里贴片机与上游设备间的电气信号为①②,主机与下游设备之间的电气信号为③④。 a) 电气信号①称为输入信号要求搬出 ( 或 Boa rd availabl e in) ,即收到上游设备要求搬出印 刷基板的信号。 b) 电气信号②称为输出信号许可搬出 ( 或 Re ady o…

操作手册Ⅱ
1-37
1-8 与外部设备的接口
1-8-1 配置
① 是主机与其他设备联机使用时,与其他设备连接信息用的接口(14 针),用于传输 Ready
Out(Ready In)信号。传送方向“左→右”、“右→左”方向相反时,[Ready Out](或
[Ready In])的接口针配置位置相反。
② USB 接口,相当于 USB2.0。
③ 为以太网接口(模块接口 8 针)。
主机左侧 主机右侧
④ 为手控操作盘(HOD)用接口(36 针)。
主机右侧面
④
①
③
②

操作手册Ⅱ
1-8-2 电路接口
1-8-2-1 电路信号的种类与意义
图 1-8-1 “电气信号连接概念图”,是贴片机与对象设备连接电气信号的概念图。在下图
里贴片机与上游设备间的电气信号为①②,主机与下游设备之间的电气信号为③④。
a)电气信号①称为输入信号要求搬出 (或 Board available in),即收到上游设备要求搬出印
刷基板的信号。
b)电气信号②称为输出信号许可搬出(或 Ready out),即向上游设备发出许可搬出印刷基板的
信号。
c)电气信号③称为输出信号要求搬出(或 Board available out),是向下游设备发出要求搬出
印刷基板的信号。
d)电气信号④称为输入信号许可搬出(或 Ready in),是收到下游设备许可搬出印刷基板的信号。
图 1-8-1 电器信号连接概念图
下游设备
贴片机
上游设备
③
④
①
②
1-38

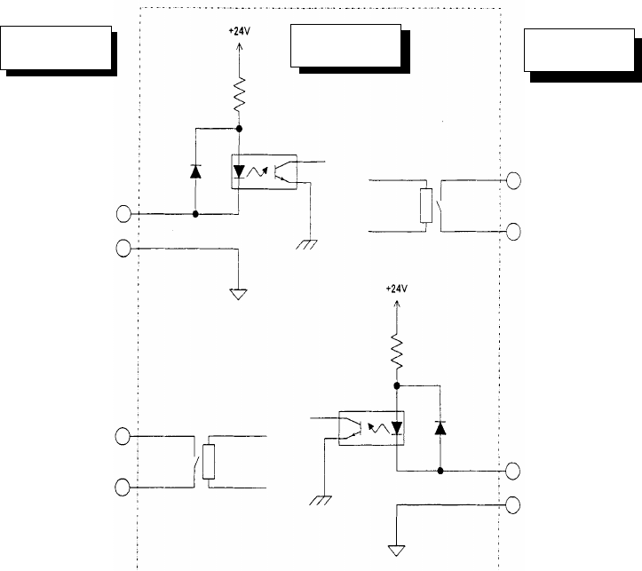
操作手册Ⅱ
1-8-3 输入及输出信号接口
输出输入信号接口图示如下
图 1-8-2 信号接口与连接终端
针号:1
输出信号要求搬出
针号:2
要求搬出信号公用
针号:4
许可搬出信号公用
针号:1
输入信号要求搬出
针号 2
要求搬出信号公用
针号:3
输出信号许可搬出
针号:4
许可搬出信号公用
针号:3
输入信号许可搬出
继电器接点
下游设备
主机
上游设备
继电器接点
1-39