FX-1R-FX-1动作说明书.pdf - 第71页
Rev.2 . 0 0 动作说明书 3-58 ③ 32mm 纸粘合式带式供料器 4 0 8 0 ( 待机时间 ) 5 ~ 1 0 U P Z 轴 D O W N O N 吸嘴检测传感器 O F F 7 4 压出 气缸 拉进 ↑ ↑ 真空检测 ① ② 単 位 : m s ec ① 带剥离动作时间 ② 元件传送动作时间

Rev.2 . 0 0
动作说明书
3-57
3-10.供料器的驱动
时间曲线图
①标准的供料传送(仅传送)
上升 A : byOnTime
Z B : byOffTime
下降 C : byPickhoid
供料器传送用推料器
A B A B
②需要保持吸附姿势时
Z下降
剥离等待时间 C
真空检查
供料器传送用推料器
A B A B

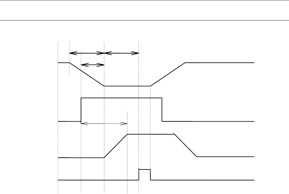
Rev.2 . 0 0
动作说明书
3-58
③ 32mm 纸粘合式带式供料器
40 80 (待机时间)
5~10
UP
Z轴
DOWN
ON
吸嘴检测传感器
OFF 74
压出
气缸
拉进
↑ ↑
真空检测 ① ②
単位 : msec
① 带剥离动作时间
② 元件传送动作时间

Rev.2 . 0 0
动作说明书
3-59
3-11.BOC标记识别
3-11-1.动作时间
BOC标记识别时的 XY 轴动作和识别装置的动作时间如下所示。
① 开始了 BOC 识别动作之后,在 BOC 标记识别位置,XY 轴开始移动的同时,发送向识别装置和向
BOC 摄像机的变换指令。此时 BOC 灯也亮灯。
② 移动到 BOC 标记识别位置之后,发送识别装置的 BOC 标记识别指令。
③ 接收到从识别装置读取标记的画像完了的信号之后,开始把 XY 轴移动到下一个标记的识别位置。此
时,识别装置继续进行标记的识别处理。
④ 接收到从识别装置发来的识别结果之后,再次发送摄像机变换指令。
⑤ 反复②~④的操作,直到最后的 BOC 标记,接收到最后的 BOC 标记图像读取完了的信息之后,BOC
灯灭灯。
⑥ 待机接收最后的 BOC 标记的识别结果,进行下一个动作。
XY轴
识别装置
变换摄像机
读取图像
识别标记
接下一动作
图3-11-1