TR6SNR_维修调整.pdf - 第72页
维修调整要领书 4- 28 天线与标签的调节 更换天线后,请按下图所示调节天线的位置。 请在初始化停止的原点位置实施调节。 Z 单元上下移动时,请注意天线单元和安装天线单元的螺丝与堆垛机、传感器、 Z 单元不要发生碰撞。 螺丝 E 螺丝 F 螺丝 G Z 单元 托盘随堆垛机晃动左右移动时, 请调节 「螺 丝 F 」 , 使晃动的行程中心和天线的标记中 心,能 够与最上层的托盘和最下层的托盘 对应上。 同时,请用「螺丝 G 」 调节 传感…

维修调整要领书
4-27
4-27. IS 装置天线的更换及调整(IS:选配)
天线的更换
在CD单元的内侧,用 M3 的圆头螺丝(6 处)将上部天线与 SHEILD BRACKET 一起拧紧进行安装。
更换天线时,请将天线的传感器检测面(有标记的面)朝着堆垛机侧进行安装。
圆头螺丝上请涂抹乐泰 242 胶。
① Antenna (part No.:40073666 ANTENNA ARRAY 14MM PITCH / 20 POSITION)
SHEILD BRACKET
圆头螺丝
1

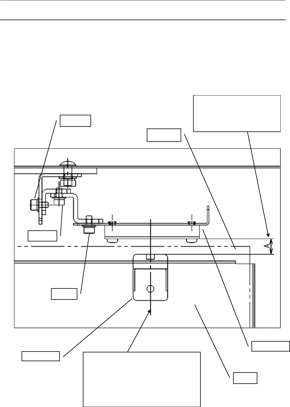
维修调整要领书
4-28
天线与标签的调节
更换天线后,请按下图所示调节天线的位置。
请在初始化停止的原点位置实施调节。
Z 单元上下移动时,请注意天线单元和安装天线单元的螺丝与堆垛机、传感器、Z 单元不要发生碰撞。
螺丝
E
螺丝
F
螺丝
G
Z
单元
托盘随堆垛机晃动左右移动时,请调节「螺
丝 F
」,使晃动的行程中心和天线的标记中
心,能够与最上层的托盘和最下层的托盘
对应上。
同时,请用「螺丝 G」调节传感器标签与
天线的上下方向位置。
托盘随堆垛机晃动前后移动时,
请调节「螺丝 E」,使传感器标
签与天线的间隙 A 在 2~6mm
范围内。
传感器标签
托盘
天线

维修调整要领书
5-1
5.
电动机的更换及调整
5-1. 电动机配置图
①ZM 电动机(货号:40045703)
②X MOTOR ASM(货号:40045057)
③Y MOTOR ASM(货号:40045060)
④S MOTOR ASM(货号:40045063)
⑤传送电动机(货号:40045718)
⑥自动调整宽度电动机(货号:40045712)