D系列电路图00194841-02_DC_SIPLACED12_DE+EN.pdf - 第26页
1 - 13 0303792 9-010301 LD3 Modula rer Einf achtranspo rt 1587 m m (Bl. 4 v . 4) Modula r single conveyor, 1587 mm ( sh. 4 of 4) Raabe Modu larer Einfachtra nsport 1587m m Modu lar sing le conveyor 1587 mm 03037929-01030…

1 - 12
03037929-010301LD3 Modularer Einfachtransport 1587 mm (Bl. 3 v. 4)
Modular single conveyor, 1587 mm (sh. 3 of 4)
Raabe
Modularer Einfachtransport 1587mm
Modular single conveyor 1587mm
03037929-010301LD31
4
SIPLACE D1/D2
RS03
04.04.08 Hick
Vers. Modification Date Name Standard
Date
Drawn
Checked
Sheet
Sh.
W
e
i
t
e
r
g
a
b
e
s
o
w
i
e
V
e
r
v
i
e
l
f
ä
l
t
i
g
u
n
g
d
i
e
s
e
r
U
n
t
e
r
l
a
g
e
,
V
e
r
-
w
e
r
t
u
n
g
u
n
d
M
i
t
t
e
i
l
u
n
g
i
h
r
e
s
I
n
h
a
l
t
s
n
i
c
h
t
g
e
s
t
a
t
t
e
t
,
s
o
w
e
i
t
n
i
c
h
t
a
u
s
d
r
ü
c
k
l
i
c
h
z
u
g
e
s
t
a
n
d
e
n
.
Z
u
w
i
d
e
r
h
a
n
d
l
u
n
g
e
n
v
e
r
-
p
f
l
i
c
h
t
e
n
z
u
S
c
h
a
d
e
n
e
r
s
a
t
z
.
A
l
l
e
R
e
c
h
t
e
v
o
r
b
e
h
a
l
t
e
n
,
i
n
s
b
e
s
o
n
d
e
r
e
f
ü
r
d
e
n
F
a
l
l
d
e
r
P
a
t
e
n
t
e
r
t
e
i
l
u
n
g
o
d
e
r
G
M
-
E
i
n
t
r
a
g
u
n
g
P
r
o
p
r
i
e
t
a
r
y
d
a
t
e
,
c
o
m
p
a
n
y
c
o
n
f
i
d
e
n
t
i
a
l
.
A
l
l
r
i
g
h
t
s
r
e
s
e
r
v
d
.
C
o
n
f
i
e
a
t
i
t
r
e
d
e
s
e
c
r
e
t
d
´
e
n
t
r
e
p
r
i
s
e
.
T
o
u
s
d
r
o
i
t
s
r
e
s
e
r
v
e
s
.
C
o
m
u
n
i
c
a
d
o
c
o
m
o
s
e
g
r
e
d
o
e
m
p
r
e
s
a
r
i
a
l
.
R
e
s
e
r
v
a
d
o
s
t
o
d
o
s
o
s
d
i
r
e
i
l
o
s
.
C
o
n
f
i
a
d
o
c
o
m
o
s
e
c
r
e
t
e
i
n
d
u
s
t
r
i
a
l
.
N
o
s
r
e
s
e
r
v
a
m
o
s
t
o
d
o
s
l
o
s
d
e
r
e
c
h
o
s
.
A
B
C
D
E
F
1 2 3 4 5 6 7 8
1
2 3 4 5 6 7 8
A
B
C
D
E
F
24.05.05
RaabeDS02
23.03.06
Copyright reserved
Siemens AG
DT EA
0
3
0
4
1
7
1
0
-
x
x
Umsetzplatine Seitenteil / Conversion board, side panel A
X2 X3
X11 X13
L
a
s
e
r
E
m
p
f
ä
n
g
e
r
B
e
s
t
ü
c
k
b
e
r
e
i
c
h
E
n
d
s
c
h
a
l
t
e
r
B
r
e
i
t
e
n
v
e
r
s
t
e
l
l
u
n
g
B
a
n
d
m
o
t
o
r
E
i
n
g
a
b
e
b
a
n
d
B
a
n
d
m
o
t
o
r
B
e
s
t
ü
c
k
b
e
r
e
i
c
h
B
a
n
d
m
o
t
o
r
Z
w
i
s
c
h
e
n
b
a
n
d
Umsetzplatine Montagewanne / Conversion board, assembly tray
00359426-xx
00359424-xx
(kt)
(kv)
X2kv X3kv X4kv
X6kv
X7kv X8kvX5kv X9kv X10kv X11kv X12kv X14kv X15kvX13kv
X1
X1kv
2
6
M
O
T
-
M
O
T
+
2
6
M
O
T
-
M
O
T
+
2
6
M
O
T
-
M
O
T
+
2
3
6
P
2
4
G
N
D
I
N
X16kv
X54kt
X54kt
1
2
3
4
X16kv
1
2
3
4
2
3
P
2
4
I
N
Umsetzplatine Seitenteil / Conversion board, side panel B
L
a
s
e
r
S
e
n
d
e
r
B
e
s
t
ü
c
k
b
e
r
e
i
c
h
00359424-xx(kw)
X2kw X3kw X4kw X5kw
X1kw
X14X13
E
n
d
s
c
h
a
l
t
e
r
B
r
e
i
t
e
n
v
e
r
s
t
e
l
l
u
n
g
X6kw
X7kw X8kw X9kw X10kw X11kw X12kw X14kw X15kwX13kw
2
I
N
2
6
G
N
D
O
U
T
X16kw
X55kt
X55kt
1
2
3
4
X16kw
1
2
3
4
2
3
P
2
4
I
N
0
3
0
3
9
3
1
1
-
x
x
K
a
b
e
l
B
a
n
d
m
o
t
o
r
E
i
n
g
a
b
e
b
a
n
d
0
3
0
3
9
3
1
2
-
x
x
K
a
b
e
l
B
a
n
d
m
o
t
o
r
B
e
s
t
ü
c
k
b
e
r
e
i
c
h
0
3
0
3
9
3
1
3
-
x
x
K
a
b
e
l
B
a
n
d
m
o
t
o
r
A
u
s
g
a
b
e
b
a
n
d
0
3
0
4
1
7
1
1
-
x
x
X6 X7 X8
3
6
P
2
4
G
N
D
2
3
6
P
2
4
G
N
D
I
N
2
3
6
P
2
4
G
N
D
I
N
w
2
w
1
L
i
c
h
t
s
c
h
r
a
n
k
e
L
P
-
E
r
k
e
n
n
u
n
g
,
E
m
p
f
ä
n
g
e
r
E
i
n
g
a
b
e
b
a
n
d
L
i
c
h
t
s
c
h
r
a
n
k
e
L
P
-
E
r
k
e
n
n
u
n
g
,
E
m
p
f
ä
n
g
e
r
B
e
s
t
ü
c
k
b
a
n
d
L
i
c
h
t
s
c
h
r
a
n
k
e
L
P
-
E
r
k
e
n
n
u
n
g
,
E
m
p
f
ä
n
g
e
r
A
u
s
g
a
b
e
b
a
n
d
X6 X7
L
i
c
h
t
s
c
h
r
a
n
k
e
L
P
-
E
r
k
e
n
n
u
n
g
,
S
e
n
d
e
r
E
i
n
g
a
b
e
b
a
n
d
L
i
c
h
t
s
c
h
r
a
n
k
e
L
P
-
E
r
k
e
n
n
u
n
g
,
S
e
n
d
e
r
B
e
s
t
ü
c
k
b
a
n
d
3
6
G
N
D
P
2
4
3
6
G
N
D
P
2
4
X9
L
i
c
h
t
s
c
h
r
a
n
k
e
L
P
-
E
r
k
e
n
n
u
n
g
,
S
e
n
d
e
r
A
u
s
g
a
b
e
b
a
n
d
3
6
G
N
D
P
2
4
2
I
N
X6.1
X6.1
0
3
0
3
9
2
6
9
-
x
x
0
3
0
3
9
2
6
9
-
x
x
w
2
w
1
X7.1
X7.1
0
3
0
3
9
2
7
0
-
x
x
0
3
0
3
9
2
7
0
-
x
x
0
3
0
3
9
2
7
1
-
x
x
0
3
0
3
9
2
7
2
-
x
x
0
3
0
3
9
0
0
9
-
x
x
w
2
w
1
X6.1
X6.1
0
3
0
3
9
2
8
3
-
x
x
0
3
0
3
9
2
8
3
-
x
x
w
2
w
1
X7.1
X7.1
0
3
0
3
9
2
8
4
-
x
x
0
3
0
3
9
2
8
4
-
x
x
0
3
0
3
9
2
8
5
-
x
x
0
3
0
3
9
2
8
7
-
x
x
0
3
0
3
9
0
0
9
-
x
x
3
B
e
l
t
m
o
t
o
r
,
i
n
p
u
t
b
e
l
t
B
e
l
t
m
o
t
o
r
,
p
l
a
c
e
m
e
n
t
a
r
e
a
B
e
l
t
m
o
t
o
r
,
i
n
t
e
r
m
e
d
i
a
t
e
b
e
l
t
L
i
c
h
t
s
c
h
r
a
n
k
e
L
P
-
E
r
k
e
n
n
u
n
g
,
S
e
n
d
e
r
E
i
n
g
a
b
e
b
a
n
d
L
i
c
h
t
s
c
h
r
a
n
k
e
L
P
-
E
r
k
e
n
n
u
n
g
,
S
e
n
d
e
r
B
e
s
t
ü
c
k
b
a
n
d
L
i
c
h
t
s
c
h
r
a
n
k
e
L
P
-
E
r
k
e
n
n
u
n
g
,
S
e
n
d
e
r
A
u
s
g
a
b
e
b
a
n
d
L
a
s
e
r
,
t
r
a
n
s
m
i
t
t
e
r
,
p
l
a
c
e
m
e
n
t
a
r
e
a
L
i
m
i
t
s
w
i
t
c
h
,
w
i
d
t
h
a
d
j
u
s
t
m
e
n
t
L
a
s
e
r
,
r
e
c
e
i
v
e
r
,
p
l
a
c
e
m
e
n
t
a
r
e
a
L
i
m
i
t
s
w
i
t
c
h
,
w
i
d
t
h
a
d
j
u
s
t
m
e
n
t
L
i
g
h
t
b
a
r
r
i
e
r
,
P
C
B
d
e
t
e
c
t
i
o
n
,
r
e
c
e
i
v
e
r
i
n
p
u
t
b
e
l
t
L
i
g
h
t
b
a
r
r
i
e
r
,
P
C
B
d
e
t
e
c
t
i
o
n
,
r
e
c
e
i
v
e
r
p
l
a
c
e
m
e
n
t
b
e
l
t
L
i
g
h
t
b
a
r
r
i
e
r
,
P
C
B
d
e
t
e
c
t
i
o
n
,
r
e
c
e
i
v
e
r
o
u
t
p
u
t
b
e
l
t
C
a
b
l
e
:
b
e
l
t
m
o
t
o
r
,
i
n
p
u
t
b
e
l
t
C
a
b
l
e
:
b
e
l
t
m
o
t
o
r
,
p
l
a
c
e
m
e
n
t
a
r
e
a
C
a
b
l
e
:
b
e
l
t
m
o
t
o
r
o
u
t
p
u
t
b
e
l
t
See page 5-14
See page 5-14
See page 5-15

1 - 13
03037929-010301LD3 Modularer Einfachtransport 1587 mm (Bl. 4 v. 4)
Modular single conveyor, 1587 mm (sh. 4 of 4)
Raabe
Modularer Einfachtransport 1587mm
Modular single conveyor 1587mm
03037929-010301LD31
4
SIPLACE D1/D2
RS03
04.04.08 Hick
Vers. Modification Date Name Standard
Date
Drawn
Checked
Sheet
Sh.
W
e
i
t
e
r
g
a
b
e
s
o
w
i
e
V
e
r
v
i
e
l
f
ä
l
t
i
g
u
n
g
d
i
e
s
e
r
U
n
t
e
r
l
a
g
e
,
V
e
r
-
w
e
r
t
u
n
g
u
n
d
M
i
t
t
e
i
l
u
n
g
i
h
r
e
s
I
n
h
a
l
t
s
n
i
c
h
t
g
e
s
t
a
t
t
e
t
,
s
o
w
e
i
t
n
i
c
h
t
a
u
s
d
r
ü
c
k
l
i
c
h
z
u
g
e
s
t
a
n
d
e
n
.
Z
u
w
i
d
e
r
h
a
n
d
l
u
n
g
e
n
v
e
r
-
p
f
l
i
c
h
t
e
n
z
u
S
c
h
a
d
e
n
e
r
s
a
t
z
.
A
l
l
e
R
e
c
h
t
e
v
o
r
b
e
h
a
l
t
e
n
,
i
n
s
b
e
s
o
n
d
e
r
e
f
ü
r
d
e
n
F
a
l
l
d
e
r
P
a
t
e
n
t
e
r
t
e
i
l
u
n
g
o
d
e
r
G
M
-
E
i
n
t
r
a
g
u
n
g
P
r
o
p
r
i
e
t
a
r
y
d
a
t
e
,
c
o
m
p
a
n
y
c
o
n
f
i
d
e
n
t
i
a
l
.
A
l
l
r
i
g
h
t
s
r
e
s
e
r
v
d
.
C
o
n
f
i
e
a
t
i
t
r
e
d
e
s
e
c
r
e
t
d
´
e
n
t
r
e
p
r
i
s
e
.
T
o
u
s
d
r
o
i
t
s
r
e
s
e
r
v
e
s
.
C
o
m
u
n
i
c
a
d
o
c
o
m
o
s
e
g
r
e
d
o
e
m
p
r
e
s
a
r
i
a
l
.
R
e
s
e
r
v
a
d
o
s
t
o
d
o
s
o
s
d
i
r
e
i
l
o
s
.
C
o
n
f
i
a
d
o
c
o
m
o
s
e
c
r
e
t
e
i
n
d
u
s
t
r
i
a
l
.
N
o
s
r
e
s
e
r
v
a
m
o
s
t
o
d
o
s
l
o
s
d
e
r
e
c
h
o
s
.
A
B
C
D
E
F
1 2 3 4 5 6 7 8
1
2 3 4 5 6 7 8
A
B
C
D
E
F
24.05.05
RaabeDS02
23.03.06
Copyright reserved
Siemens AG
DT EA
Umsetzplatine Hubtisch (Spur 1)
X6
00362766-xx
I
n
k
r
e
m
e
n
t
a
l
g
e
b
e
r
S
p
u
r
A
H
u
b
t
i
s
c
h
I
n
k
r
e
m
e
n
t
a
l
g
e
b
e
r
S
p
u
r
B
H
u
b
t
i
s
c
h
0
0
3
6
3
1
1
1
-
x
x
K
a
b
e
l
I
n
k
r
e
m
e
n
t
a
l
g
e
b
e
r
S
p
u
r
B
E
n
d
s
c
h
a
l
t
e
r
H
u
b
t
i
s
c
h
K
a
b
e
l
I
n
k
r
e
m
e
n
t
a
l
g
e
b
e
r
S
p
u
r
A
K
a
b
e
l
V
e
n
t
i
l
H
u
b
t
i
s
c
h
a
b
w
ä
r
t
s
K
a
b
e
l
V
e
n
t
i
l
H
u
b
t
i
s
c
h
a
u
f
w
ä
r
t
s
0
0
3
6
3
1
1
3
-
x
x
0
3
0
3
2
8
7
9
-
x
x
0
3
0
4
8
8
5
1
-
x
x
0
3
0
4
8
8
5
2
-
x
x
(
o
b
e
r
e
G
a
b
e
l
l
i
c
h
t
s
c
h
r
a
n
k
e
)
(
u
n
t
e
r
e
G
a
b
e
l
l
i
c
h
t
s
c
h
r
a
n
k
e
)
Z
y
l
i
n
d
e
r
s
c
h
a
l
t
e
r
H
u
b
t
i
s
c
h
H
u
b
t
i
s
c
h
V
e
n
t
i
l
a
u
f
w
ä
r
t
s
(
A
n
s
c
h
l
u
s
s
"
1
4
"
)
H
u
b
t
i
s
c
h
V
e
n
t
i
l
a
b
w
ä
r
t
s
(
A
n
s
c
h
l
u
s
s
"
1
2
"
)
X1 X2
(lv)
2
3
6
P
2
4
G
N
D
I
N
2
3
6
P
2
4
G
N
D
I
N
X3 X4 X5
2
6
G
N
D
O
U
T
2
6
G
N
D
O
U
T
2
3
6
P
2
4
G
N
D
I
N
X6lv
X1kt
1
2
1
0
1
2
1
0
X1kt X2kt
00359426-xx
Umsetzplatine Montagewanne
(kt)
0
3
0
3
9
6
1
4
-
x
x
4
I
n
c
r
e
m
e
n
t
a
l
e
n
c
o
d
e
r
,
t
r
a
c
k
A
,
l
i
f
t
i
n
g
t
a
b
l
e
I
n
c
r
e
m
e
n
t
a
l
e
n
c
o
d
e
r
,
t
r
a
c
k
B
,
l
i
f
t
i
n
g
t
a
b
l
e
(
u
p
p
e
r
f
o
r
k
l
i
g
h
t
b
a
r
r
i
e
r
)
(
l
o
w
e
r
f
o
r
k
l
i
g
h
t
b
a
r
r
i
e
r
)
C
y
l
i
n
d
e
r
s
w
i
t
c
h
,
l
i
f
t
i
n
g
t
a
b
l
e
L
i
f
t
i
n
g
t
a
b
l
e
,
v
a
l
v
e
u
p
(
c
o
n
n
e
c
t
o
r
"
1
4
"
)
L
i
f
t
i
n
g
t
a
b
l
e
,
v
a
l
v
e
d
o
w
n
(
c
o
n
n
e
c
t
o
r
"
1
2
"
)
C
a
b
l
e
:
i
n
c
r
e
m
e
n
t
a
l
e
n
c
o
d
e
r
,
t
r
a
c
k
B
L
i
m
i
t
s
w
i
t
c
h
,
l
i
f
t
i
n
g
t
a
b
l
e
C
a
b
l
e
:
i
n
c
r
e
m
e
n
t
a
l
e
n
c
o
d
e
r
,
t
r
a
c
k
A
C
a
b
l
e
:
v
a
l
v
e
,
l
i
f
t
i
n
g
t
a
b
l
e
d
o
w
n
C
a
b
l
e
:
v
a
l
v
e
,
l
i
f
t
i
n
g
t
a
b
l
e
u
p
Conversion board, lifting table (track 1)
Conversion board, assembly tray
See page 5-15
See page 5-16

1 - 14
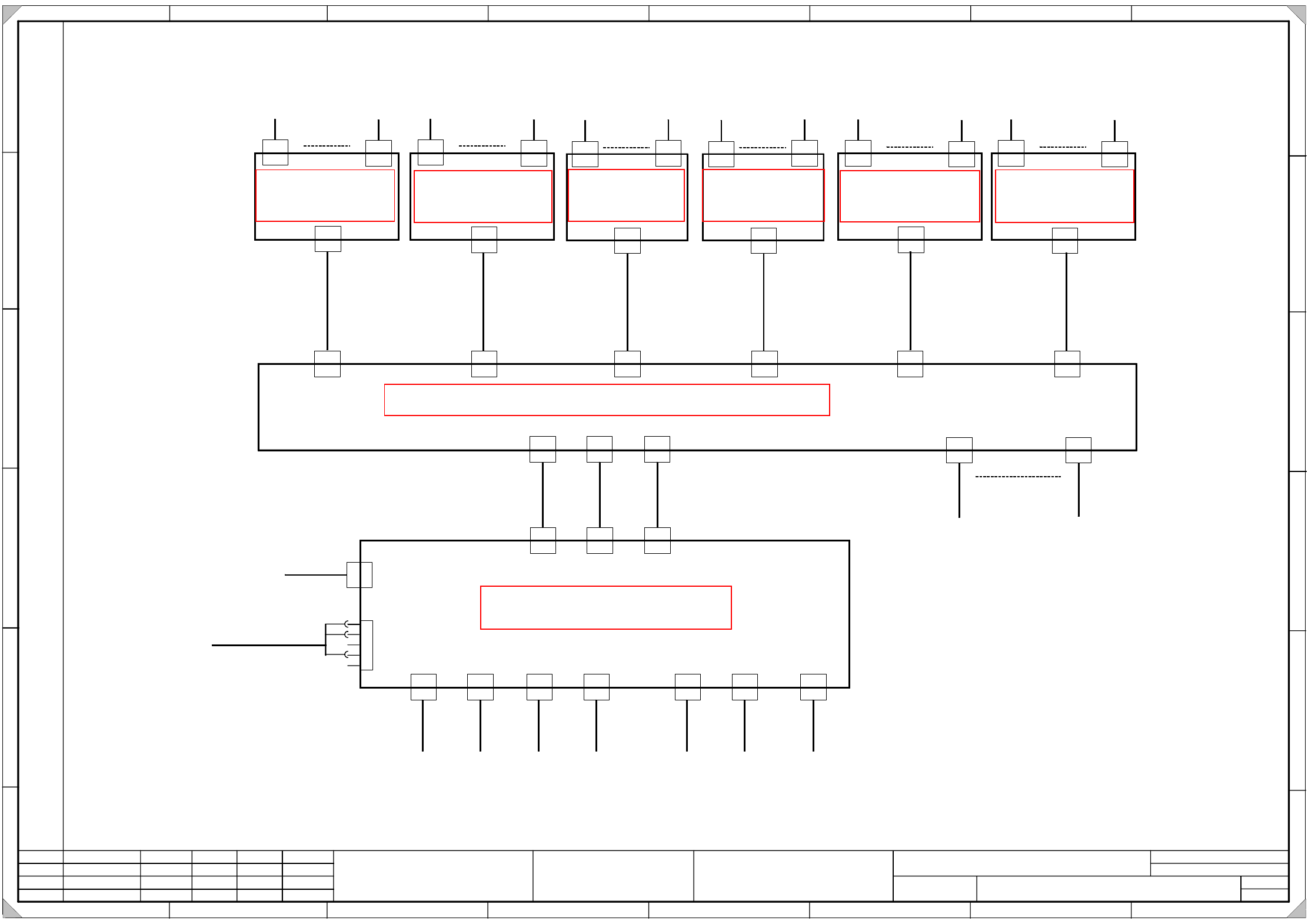
03037930-010401LD3 Modularer Doppeltransport 1587 mm (Bl. 1 v. 5)
Modular dual conveyor, 1587 mm (sh. 1 of 5)
Raabe
Modularer Doppeltransport 1587mm
Modular dual conveyor 1587mm
03037930-010401LD3
5
Vers. Modification Date Name Standard
Date
Drawn
Checked
Sheet
Sh.
W
e
i
t
e
r
g
a
b
e
s
o
w
i
e
V
e
r
v
i
e
l
f
ä
l
t
i
g
u
n
g
d
i
e
s
e
r
U
n
t
e
r
l
a
g
e
,
V
e
r
-
w
e
r
t
u
n
g
u
n
d
M
i
t
t
e
i
l
u
n
g
i
h
r
e
s
I
n
h
a
l
t
s
n
i
c
h
t
g
e
s
t
a
t
t
e
t
,
s
o
w
e
i
t
n
i
c
h
t
a
u
s
d
r
ü
c
k
l
i
c
h
z
u
g
e
s
t
a
n
d
e
n
.
Z
u
w
i
d
e
r
h
a
n
d
l
u
n
g
e
n
v
e
r
-
p
f
l
i
c
h
t
e
n
z
u
S
c
h
a
d
e
n
e
r
s
a
t
z
.
A
l
l
e
R
e
c
h
t
e
v
o
r
b
e
h
a
l
t
e
n
,
i
n
s
b
e
s
o
n
d
e
r
e
f
ü
r
d
e
n
F
a
l
l
d
e
r
P
a
t
e
n
t
e
r
t
e
i
l
u
n
g
o
d
e
r
G
M
-
E
i
n
t
r
a
g
u
n
g
P
r
o
p
r
i
e
t
a
r
y
d
a
t
e
,
c
o
m
p
a
n
y
c
o
n
f
i
d
e
n
t
i
a
l
.
A
l
l
r
i
g
h
t
s
r
e
s
e
r
v
d
.
C
o
n
f
i
e
a
t
i
t
r
e
d
e
s
e
c
r
e
t
d
´
e
n
t
r
e
p
r
i
s
e
.
T
o
u
s
d
r
o
i
t
s
r
e
s
e
r
v
e
s
.
C
o
m
u
n
i
c
a
d
o
c
o
m
o
s
e
g
r
e
d
o
e
m
p
r
e
s
a
r
i
a
l
.
R
e
s
e
r
v
a
d
o
s
t
o
d
o
s
o
s
d
i
r
e
i
l
o
s
.
C
o
n
f
i
a
d
o
c
o
m
o
s
e
c
r
e
t
e
i
n
d
u
s
t
r
i
a
l
.
N
o
s
r
e
s
e
r
v
a
m
o
s
t
o
d
o
s
l
o
s
d
e
r
e
c
h
o
s
.
A
B
C
D
E
F
1 2 3 4 5 6 7 8
1
2 3 4 5 6 7 8
A
B
C
D
E
F
24.05.05
Raabe
RS03
24.03.06
402063
Copyright reserved
Siemens AG
DT EA
SIPLACE D1/D2
RS04
04.04.08
Hick
1
X11kc X12kc X13kc
03043832-xx
X
2
2
k
c
X
2
2
k
c
X
2
1
k
c
X1kc X2kc
Maschinenschnittstelle
Vorgänger
Nachfolger
Maschinenschnittstelle
Vorgänger
Nachfolger
CAN-Bus
S
p
a
n
n
u
n
g
s
v
e
r
s
o
r
g
u
n
g
X23kc X24kc
Barcodeleser
X25kc
Boot/Debug
Spur/Track 1 (Siemens)
Spur/Track 2 (Siemens)
X4kc X5kc
00359424-xx
00359426-xx
X54kt
X55kt
X54kt X55kt
X51kt X52kt X53kt
X51kt X52kt X53kt
(kv)
Umsetzplatine Seitenteil A
X1kv
X16kv
X16kv
X1kv
X15kv
X15kv
00359424-xx
(kw)
Umsetzplatine Seitenteil B
X1kw
X16kw
X1kw
X15kw
X15kw
X16kw
Umsetzplatine Montagewanne / Conversion board, assembly tray
(kt)
00359424-xx
(ky)
Umsetzplatine Seitenteil C
X1ky
X16ky
X16ky
X1ky
X15ky
X15ky
00359424-xx01
(kz)
Umsetzplatine Seitenteil D
X1kz
X16kz
X1kz
X15kz
X15kz
X16kz
X6lv
X1lv
X5lv
Umsetzplatine Hubtisch
Spur/
Track 1
(lv)
00362766-xx
X6lv
X5lvX1lv
X6lw
X1lw
X5lw
Umsetzplatine Hubtisch
Spur/
Track 2
(lw)
00362766-xx
X6lw
X1lw
X5lw
X1kt X2kt
X1kt X2kt
X12kt X48kt
X48kt
X56kt X57kt
X56kt X57kt
Sensoren/Aktoren
auf Seitenteil A
Sensoren/Aktoren
auf Seitenteil B
Sensoren/Aktoren
auf Seitenteil C
Sensoren/Aktoren
auf Seitenteil D
Sensoren/Aktoren Hubtisch
Spur 1
Sensoren/Aktoren Hubtisch
Spur 2
(kc)
Sensoren / Aktoren in Montagewanne
RS-232
X11kc X12kc X13kc
X1kc X2kc X23kc X24kc X25kcX4kc X5kc
X12kt
Startsignal
1
2
4
3
34V
24V
5
GND
0
3
0
3
9
6
4
5
-
x
x
0
3
0
3
9
6
4
6
-
x
x
0
3
0
3
9
6
4
7
-
x
x
Anschluss Optionen
0
3
0
3
9
3
1
4
-
x
x
0
3
0
3
9
3
1
5
-
x
x
0
3
0
3
9
6
1
5
-
x
x
0
3
0
3
9
6
1
4
-
x
x
0
3
0
3
9
3
1
6
-
x
x
0
3
0
3
9
3
1
7
-
x
x
03041524-xx
Sensors/actors
on side panel A
Sensors/actors
on side panel C
Sensors/actors, lifting table
Track 1
Sensors/actors
on side panel B
Sensors/actors, lifting table
Track 2
Sensors/actors
on side panel D
Conversion board, side panel A
Conversion board, lift. table
Conversion board, side panel B
Conversion board, lift. table
Conversion board, side panel C Conversion board, side panel D
Sensors / actors in assembly tray
Connecting options
P
o
w
e
r
s
u
p
p
l
y
Transportsteuerung / Conveyor control TSP-201
Machine interface
Upstream station
Downstream station
Machine interface
Upstream station
Downstream station
Barcodescanner
Start signal
See page 5-15
See page 5-32
See page 5-16
See page 5-14
See page 5-14
See page 5-16
See page 5-14
See page 5-14