D系列电路图00194841-02_DC_SIPLACED12_DE+EN.pdf - 第47页
2 - 14 DR02_D2 -020101L D3 S te rnachse, C& P12-Kopf, Po rtal 2, SIPL ACE D2 S tar axis, C& P12 head, gantry 2, SIPLAC E D2 Modified St atus Date CAD file : DR02_D2-020101LD3.DWG Orig./Repl. f./Repl. by Stand. Na…

2 - 13
DR01_D2-020101LD3 Sternachse, C&P12-Kopf, Portal 1, SIPLACE D2
Star axis, C&P12 head, gantry 1, SIPLACE D2
ModifiedStatus Date
CAD file : DR01_D2-020101LD3.DWG
Orig./Repl. f./Repl. byStand.Name
Check.
Stromlaufplan/Circuit diagram
Mat. no. :
Author
Date
Sh.
Sh.
SIPLACE D2
1
1
M
5
3
2
03035602
X12s
9
4
10
7
8
WH
RD
BN
GY
PK
YE
GN
8
9
27
26
Track N
Track N
27
26
X3ac
03038787
6
5
2
3
29
30
33
32
X3aa
Track B29
Track B30
Track A
Track A
33
32
X23aa
10
11
12
GND 1,34
1,34
10,19,25,31
GND GND
X8af
X50aa
+24V
03038690 (aa)
Trailing cable distrib.
03040345 - W1
+24V
13,16,22,28
03018507
Gantry 1
03050177 (af)
6
BK+5V
SP6-12 intermediate distributor board, digital
00330648 (s)
Star motor C28, cpl.
1
2
3
4
15V
5V
+15V
1,4,7
Shaft encoder for star motor
Sub-distributor D2
1
3
2
4
5
8
7
6
10
9
X15s
n.u.
1
Key
Document st.
Product st.
Function st.
DR01_D2-020101LD3
26.09.2006
12-pole
12-pole
34-pole
PE PE
34-pole
Track A
Track A
Track B
Track B
Track N
Track N
14
13
n.u.
GND3
4
OFF
ON
S1
12
+24V
+24V
GND
GND
OG
WH
OG
WH
X200:3d
X200:9d
X200:3c
X200:10d
26-pole
6
12
13
14
10
9
8
3
5
2
Axis unit
03048879 (sq)
Backplane
1,4,7
PE
(S1.2 n.u.)
11
03040075
Track A
Track A
Track B
Track B
Track N
Track N
n.u.
n.u.
n.u.
GND
WH
BN
A/D22; B/E22,24,25; C20,25
C23
B/E18
C22
C13
B13
A13
B15
A14
B14
X21_3sq
A15
X3sa
A12
A16; B17
A17
A24
B19
A19
A25
A/C/E3,4,7,8,11
B16
B/D1,2,5,6,9-11
Axis unit
03057572
X03_2sq
A/C/32
A/C30
C26; A/C28
C10
C18; A/C20
C14
C12
A12
A8
C8
A/C2
C4
A4
X1sq
GND
AGND
-15V
+15V_Servo
+15V
X4sa
C1
C4
AGND End signal
03036027 (sa)
Axis card A364, gantry 1 Servo amplifier TBS/3S1
03012564 (sq)
Track A
Track A
Track B
Track B
Track N
Track N
OPTO_GND
UB_Power_OK
Inom_W
Inom_U
+15V_Servo
-15V_Servo
Servo_Ready
AGND
Inom_W
Inom_U
Servo_Enable
+40V_Z/DP
UB_Power_OK
+150V_Star
Phase_V
Phase_U
Phase_W
n.u.
n.u.
n.u.
n.u.
A18
C19
Servo_Enable
Servo_Ready
I²t
PGND
C22; A/C24
C16 I²t
+24V
9
8
7
4
5
6
9
8
7
4
5
6
U
W
V
GND
WHGN
RI
RI
T2
T2
T1
T1
Screen
+5V
+5V
Track A
Track A
Track B
Track B
+5V
Track N
Track N
GND
R
R
R
R
R
R
03047845-W2
X13ac X2s
1,40
32
33
35
39
38
36
PE
Track N
Track N
Track B
Track A
Track B
Track A
GND
+24V
GND
+24V
PE 1,40
32
33
35
39
38
36
40-pole40-pole
10 10
19,25,37 19,25,37
31 +15V31+15V
22,34
28
+5V
-15V
22,34
28
+5V
-15V
Gantry 1
03038002 (ac)
Gantry head distributor
+24V
24V
+15V
+5V
-15V
9
6
7
8
5
4
9
6
7
8
5
4
Motor_W
Motor_V
Motor_U
7
10
4
1
9
X5s
3
8
2
6
5
Key
BN
OGWH
RD
YEWH
OG
BNWH
YE
RDWH
Phase_U
Phase_V
Phase_W
d22
+15V_Servo
-15V_Servo
+5V
+15V_AXIS
-15V_AXIS
D10,18
d30
Z28
Z20;D22
Z4; D6
d30
D10
Z28
Z16;D18
d6
8
X30_1sq
1
3
2
4
5
6
7
Powerfail_24VDC
PA1_CAN_L
GND
PA1_CAN_H
9
n.u.
n.u.
n.u.
n.u.
9
n.u.
1
5
n.u.
n.u.
7
8
6
n.u.
3
4
2
X30_2sq
PA2_CAN_H
PA2_CAN_L
Powerfail_24VDC
GND
DC/DC converter 5V / ±15A
00353449
±15V DC/DC converter
00353450
X51sq
X50sq
Z4,8,20
Z8,16
GND
AGND
R10
L4
R11
L5
R12
L6
X03_1sq
C12
+5V
GND
5
2
1 P_SM
BK
WH
1.
2.
1.
01.04.08 Hick
01.04.08
01.04.08
Hick
Hick Hick
Copyright reserved
SIEMENS AG
DT EA
SIPLACE D2
Sternachse, C&P6/12-Kopf, Portal 1
BN
WH
GN
1
2
3
X03_3sq 03052609
4
GN 1
WH
BN
2
3
X15aa
+40V_Z/DP 1 (W1)1
GNYE
+150V_Star
GND_Z/DP
+150V_Star
43
5
42
2 3
(W1)
(W1)
(W1)
(W1)
X45sq 03052562
12
11
101
2
GNYE
4
2
4
3
3 1
12-pole
X8
03039393
Power supply
Vin(+)_AXIS
Vin(-)_AXIS
+40V_Z/DP
+150V_Star
GND_Z/DP
(W2)
(W2)
+15V_AXIS n.u.
-15V_AXIS n.u.
1
2
Vin(-)
Vin(+)
3
4
5
2
1
X46sq
See page 5-37
See page 5-26
See page 4-14
See page 5-30
See page 5-28
See page 5-10
See page 5-9
See page 3-15
See page 5-4
See page 4-6
See page 3-3

2 - 14
DR02_D2-020101LD3 Sternachse, C&P12-Kopf, Portal 2, SIPLACE D2
Star axis, C&P12 head, gantry 2, SIPLACE D2
ModifiedStatus Date
CAD file : DR02_D2-020101LD3.DWG
Orig./Repl. f./Repl. byStand.Name
Check.
Stromlaufplan/Circuit diagram
Mat. no. :
Author
Date
Sh.
Sh.
SIPLACE D2
1
1
M
5
3
2
03035602
X12s
9
4
10
7
8
WH
RD
BN
GY
PK
YE
GN
8
9
27
26
Track N
Track N
27
26
X3bc
03038794
6
5
2
3
29
30
33
32
X3ba
Track B29
Track B30
Track A
Track A
33
32
X23ba
10
11
12
GND 1,34
1,34
10,19,25,31
GND GND
03038690 (ba)
Trailing cable distrib.
+24V
13,16,22,28
03018507
Gantry 2
6
BK+5V
SP6-12 intermediate distributor board, digital
00330648 (s)
Star motor C28, cpl.
15V
5V
+15V
1,4,7
Shaft encoder for star motor
1
3
2
4
5
8
7
6
10
9
X15s
n.u.
1
Key
Document st.
Product st.
Function st.
DR02_D2-020101LD3
26.09.2006
12-pole
12-pole
34-pole
PE PE
34-pole
Track A
Track A
Track B
Track B
Track N
Track N
14
13
n.u.
OFF
ON
S1
12 26-pole
6
12
13
14
10
9
8
3
5
2
Axis unit
03048879 (sq)
Backplane
1,4,7
PE
(S1.2 n.u.)
11
03040086
Track A
Track A
Track B
Track B
Track N
Track N
n.u.
n.u.
n.u.
GND
A/D22; B/E22,24,25; C20,25
C23
B/E18
C12
C13
B13
A13
B15
A14
B14
X22_3sq
A15
X3sb
A12
A16; B17
A17
A24
B19
A19
A25
A/C/E3,4,7,8,11
B16
B/D1,2,5,6,9-11
Axis unit
03057572
X07_2sq
A/C/32
A/C30
C26; A/C28
C10
C18; A/C20
C14
C12
A12
A8
C8
A/C2
C4
A4
X1sq
GND
AGND
-15V
+15V_Servo
+5V
X4sb
C1
C4
AGND End signal
03036027 (sb)
Axis card A364, gantry 2 Servo amplifier TBS/3S1
03012564 (sq)
Track A
Track A
Track B
Track B
Track N
Track N
OPTO_GND
UB_Power_OK
Inom_W
Inom_U
+15V_Servo
-15V_Servo
Servo_Ready
AGND
Inom_W
Inom_U
Servo_Enable
+40V_Z/DP
UB_Power_OK
+150V_Star
Phase_V
Phase_U
Phase_W
n.u.
n.u.
n.u.
n.u.
A18
C19
Servo_Enable
Servo_Ready
I²t
PGND
C22; A/C24
C16 I²t
+24V
9
8
7
4
5
6
9
8
7
4
5
6
4
1
2
3
X15ba
U
W
V
GND
WHGN
RI
RI
T2
T2
T1
T1
Screen
+5V
+5V
Track A
Track A
Track B
Track B
+5V
Track N
Track N
GND
R
R
R
R
R
R
03047845-W2
X13bc X2s
1,40
32
33
35
39
38
36
PE
Track N
Track N
Track B
Track A
Track B
Track A
GND
+24V
GND
+24V
PE 1,40
32
33
35
39
38
36
40-pole40-pole
10 10
19,25,37 19,25,37
31 +15V31+15V
22,34
28
+5V
-15V
22,34
28
+5V
-15V
Gantry 2
03038002 (bc)
Gantry head distributor
+24V
24V
+15V
+5V
-15V
9
6
7
8
5
4
9
6
7
8
5
4
Motor_W
Motor_V
Motor_U
7
10
4
1
9
X5s
3
8
2
6
5
Key
BN
OGWH
RD
YEWH
OG
BNWH
YE
RDWH
1
2
3
X07_3sq
Phase_U
Phase_V
Phase_W
d22
+15V_Servo
-15V_Servo
+5V
+15V_AXIS
-15V_AXIS
D10,18
d30
Z28
Z20;D22
Z4; D6
d30
D10
Z28
Z16;D18
d6
8
X30_1sq
1
3
2
4
5
6
7
Powerfail_24VDC
PA1_CAN_L
GND
PA1_CAN_H
9
n.u.
n.u.
n.u.
n.u.
9
n.u.
1
5
n.u.
n.u.
7
8
6
n.u.
3
4
2
X30_2sq
PA2_CAN_H
PA2_CAN_L
Powerfail_24VDC
GND
DC/DC converter 5V / ±15A
00353449
±15V DC/DC converter
00353450
X51sq
X50sq
Z4,8,20
Z8,16
GND
AGND
R10
L4
R11
L5
R12
L6
X07_1sq
C22
+15V
GND
03050177 (af)
X8af
X200:3dGND
X200:10d
X200:3c
X200:9d
GND
+24V
+24V
WH
WH
OG
OG
2
3
4
1
Sub-distributor D2
BN
WH
WH
BK
03040345-W2
5
4
3
2
1
X50ba
+24V
P_SM
GND
1.
2.
1.
01.04.08 Hick
01.04.08
01.04.08
Hick
Hick Hick
Copyright reserved
SIEMENS AG
DT EA
SIPLACE D2
Sternachse, C&P6/12-Kopf, Portal 2
GND_Z/DP
+150V_Star
+40V_Z/DP
Vin(-)_AXIS
Vin(+)_AXIS
Power supply
03039393
BN
WH
GN
X8
12-pole
03052627
03052562X45sq
GN
WH
BN
13
3
4
2
4
GNYE
2
1
10
11
(W1)
(W1)
(W1)
(W1)
(W2)
(W2)
32
24
5
34
+150V_Star
GND_Z/DP
+150V_Star
X46sq
2
1
1
2
5
4
Vin(+)
Vin(-)
3
GNYE
-15V_AXIS n.u.
+15V_AXIS n.u.
211(W1)1+40V_Z/DP
See page 5-37
See page 5-26
See page 4-14
See page 5-30
See page 5-28
See page 5-10
See page 5-9
See page 3-15
See page 5-4
See page 4-6
See page 3-3

2 - 15
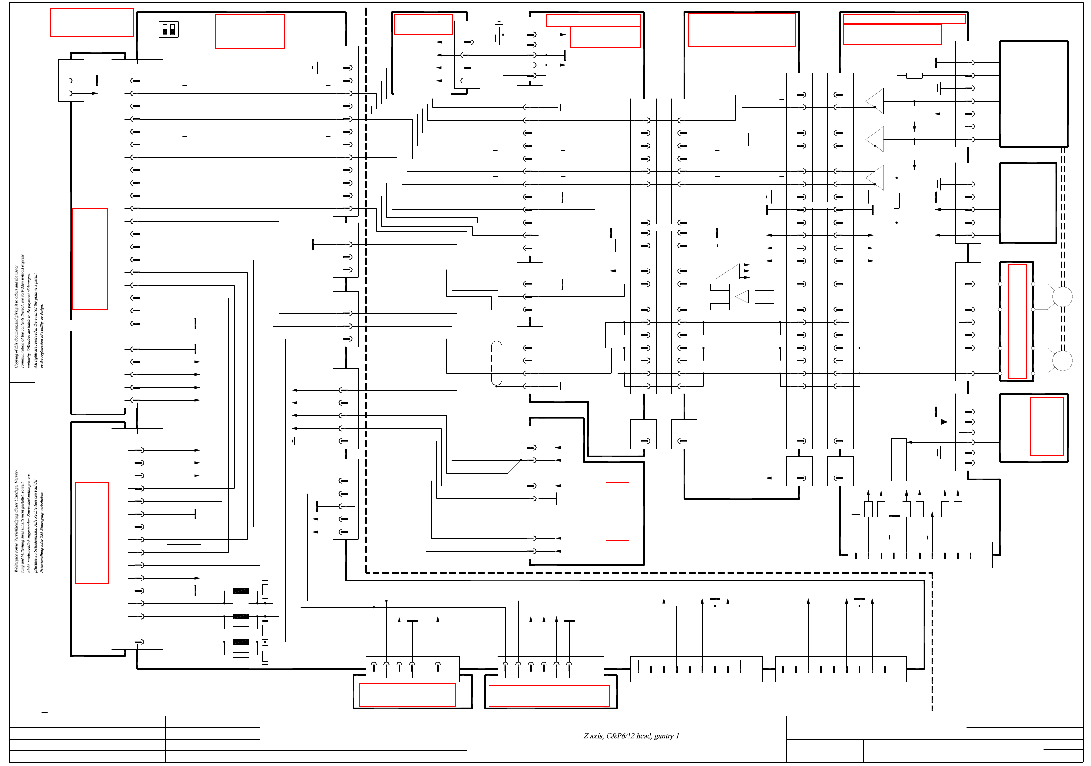
Z01_D1-020101LD3 Z-Achse, C&P12-Kopf, Portal 1, SIPLACE D1
Z axis, C&P12 head, gantry 1, SIPLACE D1
ModifiedStatus Date
CAD file : Z01_D1-020101LD3.DWG
Orig./Repl. f./Repl. byStand.Name
Check.
Stromlaufplan/Circuit diagram
Mat. no. :
Author
Date
Sh.
Sh.
SIPLACE D1
1
1
Z-Achse, C&P6/12-Kopf, Portal 1
8
9
27
26
27
26
X2ac
6
5
2
3
29
30
33
32
X2aa
29
30
33
32
X24aa
10
11
12
GND
1,34
1,34
10,19,25,31
GND GND
03038690 (aa)
Trailing cable distributor
+24V
Gantry 1
1,4,7
Document st.
Product st.
Function st.
Z01_D1-020101LD3
26.09.2006
PE PE
Track A
Track A
Track B
Track B
Track N
Track N
14
13
n.u.
OFF
ON
S1
12
26-pole
6
12
13
14
10
9
8
3
5
2
Axis unit
03048875 (sq)
Backplane
1,4,7
PE
(S1.2 n.u.)
11
03040063
Track A
Track A
Track B
Track B
Track N
Track N
A/D22; B/E22,24,25; C20,25
C23
B/E18
C12
C13
B13
A13
B15
A14
B14
X21_3sq
A15
X3sa
A12
A16; B17
A17
A24
B19
A19
A25
A/C/E3,4,7,8,11
B16
B/D1,2,5,6,9-11
Axis unit
03057572
X04_2sq
A/C32
A/C30
C26; A/C28
C10
C18; A/C20
C14
C12
A12
A8
C8
A/C2
C4
A4
X1sq
GND
AGND
-15V
+15V_Servo
+5V
X4sa
C1
C5
AGND End signal
03036027 (sa)
Axis card A364, gantry 1 Servo amplifier TBS/3S1
03012564 (sq)
Track A
Track A
Track B
Track B
Track N
Track N
OPTO_GND
UB_Power_OK
Inom_W
Inom_U
+15V_Servo
-15V_Servo
Servo_Ready
AGND
Inom_W
Inom_U
Servo_Enable
+40V_Z/DP
UB_Power_OK
+150V_Star
Phase_V
Phase_U
Phase_W
n.u.
A18
C19
Servo_Enable
Servo_Ready
I²t
PGND
C22; A/C24
C16 I²t
9
23
24
8
9
23
24
8
4
1
2
3
X13aa
Gantry 1
03038002 (ac)
Gantry head distributor
GN
WH
1
2
3
Phase_U
Phase_V
Phase_W
d22
+15V_Servo
-15V_Servo
+5V
+15V_AXIS
-15V_AXIS
D10,18
d30
Z28
Z20;D22
Z4; D6
d30
D10
Z28
Z16;D18
d6
8
X30_1sq
1
3
2
4
5
6
7
Powerfail_24VDC
PA1_CAN_L
GND
PA1_CAN_H
9
n.u.
n.u.
n.u.
n.u.
9
n.u.
1
5
n.u.
n.u.
7
8
6
n.u.
3
4
2
X30_2sq
PA2_CAN_H
PA2_CAN_L
Powerfail_24VDC
GND
DC/DC converter 5V / ±15A
00353449
±15V DC/DC converter
00353450
X51sq
X50sq
Z4,8,20
Z8,16
GND
AGND
R2
L1
R5
L2
R6
L3
X04_1sq
X04_3sq
X41aa
5
6
1,4
10-pole
GND
X21_4sq
5
6
1,4
10-pole
GND
D23
E23
Track A
Track A
Track B
Track B
Track N
Track N
GND
n.u.
n.u.
03040069
T +
T
4-pole
Z motor(W)
PE
T
T +
Z motor(U)
Z motor(V)
13,16,28 13,16,28
MT
RD
BK
BU
WH
X1ac
03038803
X1aa
34-pole
20
20
13
X13ac
X2s
13
X1sX14ac
22
22
PE
Z_BOTTOM
Z_TOP
34-pole
32
33
35
39
38
36
35
33
32
39
38
36
Track A
Track A
Track B
Track B
Track N
Track N
Intermediate distributor
00330648 (s)
angular position encoder
Incremental
+5V
Track B
Track A
GND
9
7
5
3
4
1
X4s
10-pole
GND
Track N
03047845 - W1
03047845-W2
77
6 6
4
5
5
4
+24V
24V
+5V
+15V
-15V
Z_TOP (reference point)
Light barrier
12 12
"Z axis top"
10-pole
X10s
8
10
9
GND
6
7
+15V
Output
GND
Light barrier
+5V
00347297
VCC
+15V
2929
30 30
22,34 22,34
28 28
31 31
15,19,25,37
1,40 1,40
PE
GND
GND
+5V
-15V
+15V
-15V
+15V
WH
BN
GN
YE
GY
Track A
Track A
Track B
Track B
Track N
Track N
T
T +
T
T +
03038804
13
13
Light barrier
Z axis bottom - RESET
Light barrier
Z_BOTTOM (sensor stop)
X5:106
40-pole40-pole
40-pole 40-pole
LOGIC
LO=RESET
Hi
9
7
8
5
6
4
9
7
8
6
5
4
Z motor(V)
Z motor(W)
Z motor(U)
n.u.
n.u.
X3s
9
2
10
1
BU
WH
BK
RD
00321221
10-pole
7
8
5
6
2
1
4
3
03014578
Interference suppression board Z motor
SP6-12, digital
X11s
8-pole
ENABLE
7
6
GND
2
1
00321524
Output
+15V
GND
"Z axis bottom"
Light barrier
6Track B
Track B
Track A
Track A
AGND
R
R
R
R
3
1
2
4
5
Track N
Track N
R
R
+5V 7
8
9
X13s10-pole
n.u.
10
C22 +15V
00321220
2
3
14
13
10
11
AGND
VCC
3
Key
Key
8
3
Key
7
Key
R590R
VCC
8
Key
AGND
AGND
R602K2
VCC
VCC
R612K2
R62
0R
AGND
SENSORSTOP
END_SENSOR
Z_BOTTOM
Z_TOP
03048966 (af)
X8af
X200:3dGND
X200:10d
X200:3c
X200:9d
GND
+24V
+24V
WH
WH
OG
OG
BN2
3
4
WH1
WH
BK
Sub-distributor D1
03040345 - W1
5
4
1
2
3
X50aa
+24V
P_SM
GND
BN
1.
2.
1.
01.04.08
Hick
01.04.08
01.04.08
Hick
Hick Hick
SIEMENS AG
Copyright reserved
DT EA
SIPLACE D1
11+40V_Z/DP
GNYE
-15V_AXIS n.u.
+15V_AXIS n.u.
3
Vin(-)
Vin(+)
4
5
2
1
1
2
X46sq
+150V_Star
GND_Z/DP
+150V_Star
34
5
42
2 3
X45sq
(W1)
(W2)
(W2)
(W1)
(W1)
(W1)
(W1)
03052562
21
10
11
1
2
GNYE
4
2
4
3
31
12-pole
X8
Power supply
03039393
Vin(-)_AXIS
Vin(+)_AXIS
GND_Z/DP
+150V_Star
+40V_Z/DP
GN
BN
WH
03052606
See page 5-37
See page 5-26
See page 5-30
See page 5-28
See page 4-4
See page 5-10
See page 5-9
See page 3-3
See page 3-11
See page 5-4
See page 4-14
See page 5-1
See page 5-21