D系列电路图00194841-02_DC_SIPLACED12_DE+EN.pdf - 第53页
2 - 20 DP02_D 2-020101L D3 DP -Achse, C&P 12-Kopf, P ortal 2, SIPLA CE D2 DP axis, C&P12 hea d, gantry 2, SIPLACE D 2 Modified St atus Date CAD file : DP02_D2-020101LD3.DWG Orig./Repl. f./Repl. by Stand. Nam e Ch…

2 - 19
DP01_D2-020101LD3 DP-Achse, C&P12-Kopf, Portal 1, SIPLACE D2
DP axis, C&P12 head, gantry 1, SIPLACE D2
ModifiedStatus Date
CAD file : DP01_D2-020101LD3.DWG
Orig./Repl. f./Repl. byStand.Name
Check.
Stromlaufplan/Circuit diagram
Mat. no. :
Author
Date
Sh.
Sh.
SIPLACE D2
1
1
M
5
3
2
00335990
X7s
9
4
10
7
88
9
15
14
Track N
Track N
15
14
X2ac
03038788
6
5
2
3
17
18
21
20
X2aa
Track B17
Track B18
Track A
Track A
21
20
X26aa
10
11
12
GND
1,34
1,34
10,19,25,31
GND GND
03038690
Trailing cable distrib.
+24V
00321218
Gantry 1
6
+5V
SP6-12 intermediate distributor board, digital
00330648 (s)
Motor / tachom., DP axis
15V
5V
+15V
1,4,7
RSF digital shaft encoder / DLM1
1
3
2
4
5
8
7
6
10
9
X16s
n.u.
1
Key
Document st.
Product st.
Function st.
DP01_D2-020101LD3
26.09.2006
10-pole
PE PE
Track A
Track A
Track B
Track B
Track N
Track N
14
13
n.u.
OFF
ON
S1
12
26-pole
6
12
13
14
10
9
8
3
5
2
Axis unit
03048879 (sq)
Backplane
1,4,7
PE
(S1.2 n.u.)
11
03040073
Track A
Track A
Track B
Track B
Track N
Track N
A/D22; B/E22,24,25; C20,25
C23
B/E18
C12
C13
E13
d13
E15
D14
E14
X23_3sq
D15
X3sc
C16
D16; E17
d17
D24
E19
D19
D25
A/C/E3,4,7,8,11
E16
B/D1,2,5,6,9-11
Axis unit
03057572
X12_2sq
A/C32
A/C30
C26; A/C28
C10
C18; A/C20
C14
C12
A12
A8
C8
A/C2
C4
A4
X1sq
GND
AGND
-15V
+15V_Servo
+5V
X4sc
C1
C5
AGND End signal
03036027 (sc)
Axis card A364, gantry 1 SDS60/1D1 servo amplifier
03002142 (sq)
Track A
Track A
Track B
Track B
Track N
Track N
OPTO_GND
UB_Power_OK
Inom_W
Inom_U
+15V_Servo
-15V_Servo
Servo_Ready
AGND
Inom_W
Inom_U
Servo_Enable
+40V_Z/DP
UB_Power_OK
+150V_Star
Phase_V
Phase_U
Phase_W
n.u.
n.u.
n.u.
d18
C15
Servo_Enable
Servo_Ready
I²t
PGND
C22; A/C24
C16 I²t
+24V
3
11
12
2
3
11
12
2
4
1
2
3
X14aa
GND
Track N
Track N
Track B
Track B
Track A
Track A
+5V
+5V
Track A
Track A
Track B
Track B
+5V
Track N
Track N
AGND
R
R
R
R
R
R
03047845 - W1
X14ac X1s
1,40
20
21
23
27
26
24
PE
Track N
Track N
Track B
Track A
Track B
Track A
GND
GND
PE 1,40
20
21
23
27
26
24
40-pole40-pole
15,19,25,37
31
+15V (DLM)
31
+15V (DLM)
22,34
28
+5V
-15V
22,34
28
+5V
-15V
Gantry 1
03038002
Gantry head distributor
7
1
2
6
10
9
1
2
3
Phase_U
Phase_V
Phase_W
d22
+15V_Servo
-15V_Servo
+5V
+15V_AXIS
-15V_AXIS
D10,18
d30
Z28
Z20;D22
Z4; D6
d30
D10
Z28
Z16;D18
d6
8
X30_1sq
1
3
2
4
5
6
7
Powerfail_24VDC
PA1_CAN_L
GND
PA1_CAN_H
9
n.u.
n.u.
n.u.
n.u.
9
n.u.
1
5
n.u.
n.u.
7
8
6
n.u.
3
4
2
X30_2sq
PA2_CAN_H
PA2_CAN_L
Powerfail_24VDC
GND
DC/DC converter 5V / ±15A
00353449
±15V DC/DC converter
00353450
X51sq
X50sq
Z4,8,20
Z8,16
GND
AGND
R46
L22
R47
L23
R48
L24
X12_1sq
X12_3sq
X41aa
7
8
1,4
10-pole
GND
X21_4sq
7
8
1,4
10-pole
GND
D23
E23
Track A
Track A
Track B
Track B
Track N
Track N
GND
n.u.
n.u.
n.u.
n.u.
03040080
C22
+15V
Tachom. +
Tachom.
4-pole
n.u.
PE
Tachom.
Tachom. +
DP motor(U)
DP motor(V)
Tachom. +
Tachom.
DP motor(U)
DP motor(V)
X12ac
16 16
15V
24V
X3
10-pole
AGND
(aa)
n.u.
3
4
2
1
BU
WH
BK
RD
Key
Key
5
6
7
8
T
RD
BK
BU
WH
00330573
Interference suppression board
DP motor
(ac)
03050177 (af)
X8af
X200:9d
X200:3c
X200:10d
X200:3d
GND
+24V
GND
+24V
WH
OG
WH
OG
4
3
BN
WH
2
1
WH
BK
Sub-distributor D2
03040345 - W1
5
4
2
3
1
X50aa
+24V
GND
P_SM
1.
2.
1.
01.04.08 Hick
01.04.08
01.04.08
Hick
Hick Hick
SIEMENS AG
Copyright reserved
DT EA
SIPLACE D2
DP-Achse, C&P6/12-Kopf, Portal 1
Vin(+)_AXIS
Vin(-)_AXIS
+150V_Star
+40V_Z/DP
GND_Z/DP
Power supply
03039393
X8
1
3
4
2
10
11
03052562
3
1(W1)
4
3
2
GNYE
1
(W1)
(W1)
(W1)
(W1)
(W2)
(W2)
1
2
2
4
2
1
GNYE
-15V_AXIS n.u.
+15V_AXIS n.u.
12-pole
GN
BN
WH
03052602
GN
WH
BN
Vin(+)
Vin(-)
X46sq
1
2
5
4
3
X45sq
2
4
5
3
+150V_Star
GND_Z/DP
+150V_Star
1+40V_Z/DP
See page 5-37
See page 5-26
See page 5-30
See page 5-28
See page 3-3
See page 3-15
See page 5-4
See page 4-14
See page 5-3
See page 5-10
See page 5-9
See page 4-6

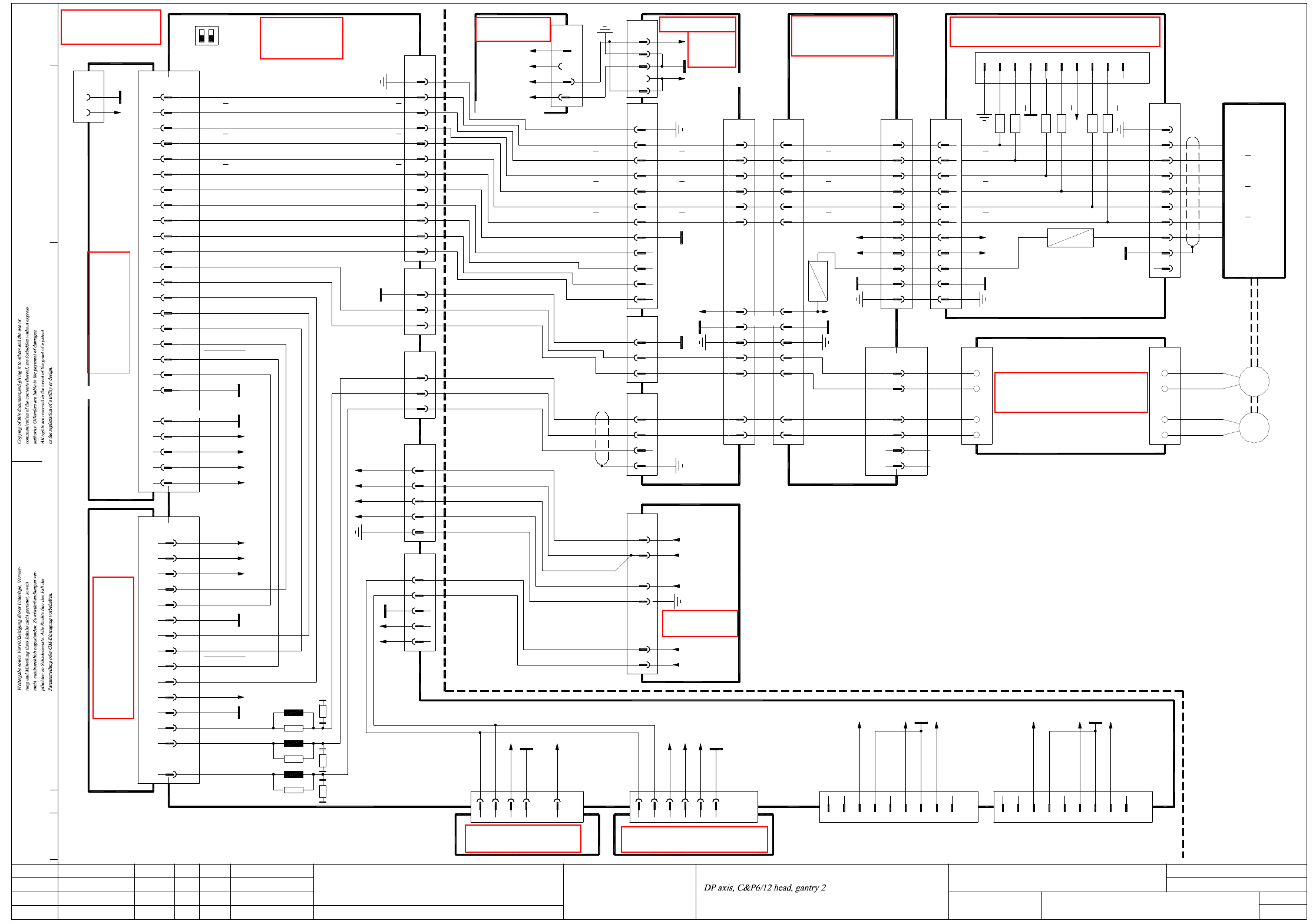
2 - 20
DP02_D2-020101LD3 DP-Achse, C&P12-Kopf, Portal 2, SIPLACE D2
DP axis, C&P12 head, gantry 2, SIPLACE D2
ModifiedStatus Date
CAD file : DP02_D2-020101LD3.DWG
Orig./Repl. f./Repl. byStand.Name
Check.
Stromlaufplan/Circuit diagram
Mat. no. :
Author
Date
Sh.
Sh.
SIPLACE D2
1
1
M
5
3
2
00335990
X7s
9
4
10
7
88
9
15
14
Track N
Track N
15
14
X2bc
03038795
6
5
2
3
17
18
21
20
X2ba
Track B17
Track B18
Track A
Track A
21
20
X26ba
10
11
12
GND
1,34
1,34
10,19,25,31
GND GND
03038690
Trailing cable distrib.
+24V
00321218
Gantry 2
6
+5V
SP6-12 intermediate distributor board, digital
00330648 (s)
Motor / tachom., DP axis
15V
5V
+15V
1,4,7
RSF digital shaft encoder / DLM1
1
3
2
4
5
8
7
6
10
9
X16s
n.u.
1
Key
Document st.
Product st.
Function st.
DP02_D2-020101LD3
26.09.2006
10-pole
PE PE
Track A
Track A
Track B
Track B
Track N
Track N
14
13
n.u.
OFF
ON
S1
12
26-pole
6
12
13
14
10
9
8
3
5
2
Axis unit
03048879 (sq)
Backplane
1,4,7
PE
(S1.2 n.u.)
11
03040084
Track A
Track A
Track B
Track B
Track N
Track N
A/D22; B/E22,24,25; C20,25
C23
B/E18
C12
C13
B13
A13
B15
A14
B14
X23_3sq
A15
X3sc
A12
A16; B17
A17
A24
B19
A19
A25
A/C/E3,4,7,8,11
B16
B/D1,2,5,6,9-11
Axis unit
03057572
X11_2sq
A/C32
A/C30
C26; A/C28
C10
C18; A/C20
C14
C12
A12
A8
C8
A/C2
C4
A4
X1sq
GND
AGND
-15V
+15V_Servo
+5V
X4sc
C1
C4
AGND End signal
03036027 (sc)
Axis card A364, gantry 2 SDS60/1D1 servo amplifier
03002142 (sq)
Track A
Track A
Track B
Track B
Track N
Track N
OPTO_GND
UB_Power_OK
Inom_W
Inom_U
+15V_Servo
-15V_Servo
Servo_Ready
AGND
Inom_W
Inom_U
Servo_Enable
+40V_Z/DP
UB_Power_OK
+150V_Star
Phase_V
Phase_U
Phase_W
n.u.
n.u.
n.u.
A18
C19
Servo_Enable
Servo_Ready
I²t
PGND
C22; A/C24
C16 I²t
+24V
3
11
12
2
3
11
12
2
4
1
2
3
X14ba
GND
Track N
Track N
Track B
Track B
Track A
Track A
+5V
+5V
Track A
Track A
Track B
Track B
+5V
Track N
Track N
AGND
R
R
R
R
R
R
03047845 - W1
X14bc X1s
1,40
20
21
23
27
26
24
PE
Track N
Track N
Track B
Track A
Track B
Track A
GND
GND
PE 1,40
20
21
23
27
26
24
40-pole40-pole
15,19,25,37
31
+15V (DLM)
31
+15V (DLM)
22,34
28
+5V
-15V
22,34
28
+5V
-15V
Gantry 2
03038002
Gantry head distributor
7
1
2
6
10
9
1
2
3
Phase_U
Phase_V
Phase_W
d22
+15V_Servo
-15V_Servo
+5V
+15V_AXIS
-15V_AXIS
D10,18
d30
Z28
Z20;D22
Z4; D6
d30
D10
Z28
Z16;D18
d6
8
X30_1sq
1
3
2
4
5
6
7
Powerfail_24VDC
PA1_CAN_L
GND
PA1_CAN_H
9
n.u.
n.u.
n.u.
n.u.
9
n.u.
1
5
n.u.
n.u.
7
8
6
n.u.
3
4
2
X30_2sq
PA2_CAN_H
PA2_CAN_L
Powerfail_24VDC
GND
DC/DC converter 5V / ±15A
00353449
±15V DC/DC converter
00353450
X51sq
X50sq
Z4,8,20
Z8,16
GND
AGND
R40
L19
R41
L20
R42
L21
X11_1sq
X11_3sq
X41ba
7
8
1,4
10-pole
GND
X22_4sq
7
8
1,4
10-pole
GND
D21
E21
Track A
Track A
Track B
Track B
Track N
Track N
GND
n.u.
n.u.
n.u.
n.u.
03040091
C22
+15V
Tachom. +
Tachom.
4-pole
n.u.
PE
Tachom.
Tachom. +
DP motor(U)
DP motor(V)
Tachom. +
Tachom.
DP motor(U)
DP motor(V)
X12bc
16 16
15V
24V
X3
10-pole
AGND
(ba)
n.u.
3
4
2
1
BU
WH
BK
RD
Key
Key
5
6
7
8
T
RD
BK
BU
WH
00330573
Interference suppression board
DP motor
(bc)
03050177 (af)
X8af
X200:9d
X200:3c
X200:10d
X200:3d
GND
+24V
GND
+24V
WH
OG
WH
OG
4
3
BN
WH
2
1
WH
BK
Sub-distributor D2
03040345-W2
5
4
2
3
1
X50ba
+24V
GND
P_SM
1.
2.
1.
01.04.08 Hick
01.04.08
01.04.08
Hick
Hick Hick
SIEMENS AG
Copyright reserved
DT EA
SIPLACE D2
DP-Achse, C&P6/12-Kopf, Portal 2
X8
1
3
4
2
10
11
03052562
3
1(W1)
4
3
2
GNYE
1
(W1)
(W1)
(W1)
(W1)
(W2)
(W2)
1
2
2
4
2
1
GNYE
-15V_AXIS n.u.
+15V_AXIS n.u.
12-pole
GN
BN
WH
03052622
GN
WH
BN
Vin(+)
Vin(-)
X46sq
1
2
5
4
3
X45sq
2
4
5
3
+150V_Star
GND_Z/DP
+150V_Star
1+40V_Z/DP
Power supply
03039393
Vin(+)_AXIS
Vin(-)_AXIS
+150V_Star
+40V_Z/DP
GND_Z/DP
See page 5-37
See page 5-26
See page 5-30
See page 5-28
See page 3-3
See page 3-15
See page 5-4
See page 4-14
See page 5-3
See page 5-10
See page 5-9
See page 4-6

2 - 21
ZM01-020101LD3 Zustelleinheiten, Blasluft, C&P12-Kopf, Portal 1, SIPLACE D1, D2
Adjustment units, forced air, C&P12 head, gantry 1, SIPLACE D1, D2
ModifiedStatus Date
CAD file : ZM01-020101LD3.DWG
Orig./Repl. f./Repl. byStand.Name
Check.
Stromlaufplan/Circuit diagram
Mat. no. :
Author
Date
Sh.
Sh.
SIPLACE D1/D2
1
1
Document st.
Product st.
Function st.
ZM01-020101LD3
26.09.2006
00367074
03047845-W2
03047845 - W1
Intermediate distributor
SP6-12, digital
00330648 (s)
10
10
X2s
X1s
D5
+5V
03003526
Micro switching valve, Y1
RD3
Key
BK
1
4
2
X6s
Air kiss
Adjustment drive unit
M
88
10
9
10
9
6
7
5
4
6
7
5
4
+5V
03048125
Output
+15V (LED)
4 YE
Adjustment drive unit turning station
1
3
2
X18ac
1
3
2
X2
10 10
03029481
1
3
2
X3
BN
RD
OG
+15V (LED)
Key
Key
OUT2B
OUT2A
OUT1B
OUT1A
+5V
+5V
VHC374
D8
21
14
34
PGND
PIO_D0-7
1,18,19,36
5
D4
L6258
Adjustment drive unit 2
M
Adjustment drive unit 3
X3X2
55
9
8
6
7
9
8
6
7
4
3
2
1
4
3
2
1
Output
+5V
4
3
2
1
YE
RD
OG
BN
Adjustment drive unit, placement circuit
X19ac
9
10
8
7
9
10
8
7
00368093
Output
+15V (LED)
+5V
00359364
M
Adjustment drive unit, reject circuit
22
4
5
6
3
4
5
6
3
X20ac
1
X2
1
OG2
4
3
YE
RD
00368092
X3
1
BN
X13ac
10
+24V
X14ac
10
V1
3
D8:19
2
BCR503
Gantry 1
03038002 (ac)
Gantry head distributor
LB bottom,
Gantry ID1
Boot
Internal function
CAN ID1
Gantry ID0
OFFNo.2
No.3
No.4
No.6
No.5
No.7
No.8 OFF
OFF
OFF
OFF
OFF
OFF
Switch S1
No. 1 OFF
n.u.
GND
1
A_FORCED_AIR_SP
R112
15V
15V
81+15V (DLM)
SM_BAS_INT
19
V1:2
A_FORCED_AIR_SP
P_SM
VS
27
GND
20
35
SENSE2
SENSE1
PIO_D0-7
VS
PGND
D11
VHC374
GND
34
27
20
21
35
14
L6258
d13
1,18,19,36
5
SENSE2
SENSE1
OUT2A
OUT2B
OUT1A
OUT1B
+5V
SM_DZS_INT
+15V (DLM)
15V
15V
81
SM_ZHS_INT
+15V (DLM)
15V
15V
81
PIO_D0-7
1,18,19,36
VS
PGND
D12
VHC374
GND
34
27
20
21
35
14
L6258
D21
5
SENSE2
SENSE1
OUT2A
OUT2B
OUT1A
OUT1B
PIO_D0-7
VHC374
D15
Head processor
CAN ID0
Reset
34-pole
55
28
GND
PE
6,25,31
10
11
+24V
28
10
11
6,25,31
03038789 (D2)
1,34
2
3
4
34-pole
X1aa
3
4
1,34
2
X1ac
GND
PE
CAN_2L
+24V
43
38
X6ac
CAN_2H
CAN_2L
CAN_2H
CAN_2L
CAN_2H
P_SMP_SM
03038788 (D2)
1,34
10,19,25,31
PE
13,16,28
34-pole
X2aa
34-pole
PE
1,34
X2ac
+24V +24V
GNDGND
13,16,22,28
10,19,25,31
03038787 (D2)
GND
+24V
X3aa
34-pole
1,34
PE
GND
+24V
PE
34-pole
X3ac
1,34
34-pole
PE
X4ac
1,34
13,16,22,28
10,19,25,31
Sub-distributor
4
03048966 (af) (D1)
2
3
1
X8af
Gantry 1
Trailing cable distributor
03038690 (aa)
GND
3
1,4
2
X41aa
10-pole
WH
BN
OG
WH
WH
OG
X200:9d
X200:3c
X200:10d
X200:3d
+24V
GND
GND
+24V
X50aa
2
1
+24V
GND
03040345 - W1
Axis unit
03057572 (sq)
03040080 (D2)
CAN_2H
GND
1,4
10-pole
X21_4sq
CAN_2L
2
3
03048879 (sq)
Axis unit
Backplane
R45
R70
VS
8
R27P_SM
R32
VS
8
8
R24P_SM
R62
VS
13
3
7
13 31
3113
13 31
BK
3
4
5 WH
03050177 (af) (D2)
(D1) = SIPLACE D1
(D2) = SIPLACE D2
PLEASE NOTE:
P_SM
03038801 (D1)
X4aa
1,34
PE
+24V
GND
not in D2
34-pole
+24V
GND
03038802 (D1)
03038803 (D1)
03038804 (D1)
Activation delay "OFF"
03040069 (D1)
1.
2.
1.
01.04.08 Hick
01.04.08
01.04.08
Hick
Hick Hick
Copyright reserved
SIEMENS AG
DT EA
SIPLACE D1, D2
Zustelleinheiten, Blasluft, C&P6/12-Kopf, Portal 1
2
3
X23_41sq
1,4
10-pole
2
3
X23_42sq
1,4
10-pole
CAN_2H
CAN_2L
GND
CAN_2H
CAN_2L
GND
03040069 (D1)
03040080 (D2) 03040069 (D1)
See page 5-37
See page 4-14
See page 5-30
See page 5-28
See page 5-4
See page 5-13
See page 5-18
See page 5-35
See page 3-15
See page 3-11