D系列电路图00194841-02_DC_SIPLACED12_DE+EN.pdf - 第36页
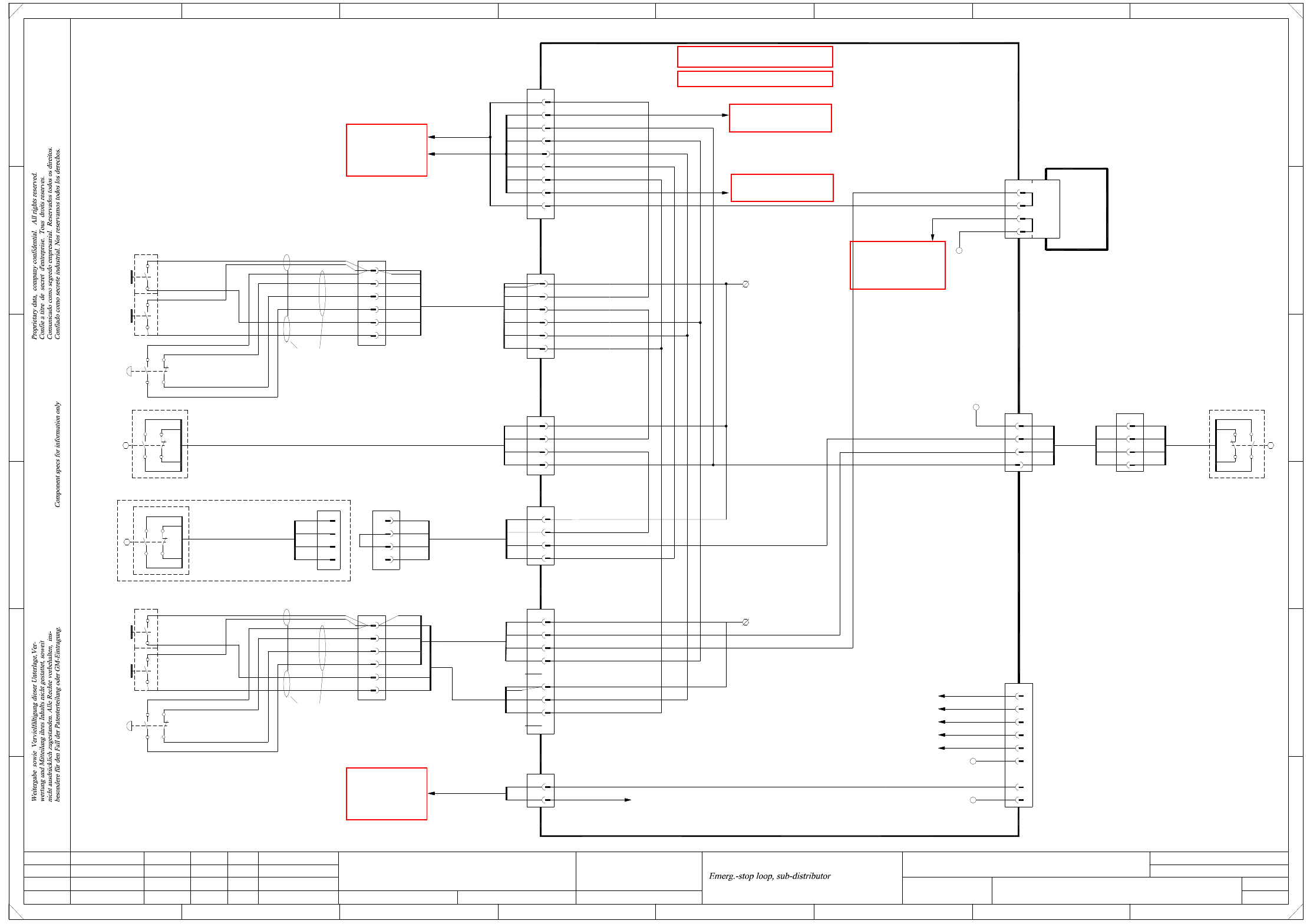
2 - 3 NH-020 101LD3 NOT-HAL T -Schl eife, Un terverteil er (Bl. 3 v . 3 ) Emergency stop loo p, sub-distr ibutor (sh. 3 of 3) = Date Check. Stand. Autho r Sheet Orig. Repl. f. Repl. by Name Date Modified Status Sh. + 2 F…

2 - 2
NH-020101LD3 NOT-HALT-Schleife, Hauptverteiler (Bl. 2 v. 3)
Emergency stop loop, main distributor (sh. 2 of 3)
3
14 22
13 21
GY
BU
BN
R1 1K
PK
YE
WH
GN
YE
GN
03041693
(W1 +W2)
BU+GY 9
W1
PK
YE
7
8
6
BN
GN
YE
4
5
3
Option
BN
WH
W2
03026242
WH+BN+WH
GN
1
2
4
3
2
1
YE
WH
GN
BN
BU
PK
GY
WH+BN
GN+YE
YE
03041515
W2
W1
X86
WH+BN
GN
YE
WH
GN
BN
3
4
2
1
=
Date
Check.
Stand.
Author
Sheet
Orig. Repl. f. Repl. byNameDateModifiedStatus
Sh.
+
2
F
3
F
8
A
2
D
3
C
B
A
5
B
41
E
5
41
X400_12d (+24V)
3BN
GN
X25bf
4
WH
YE
X5bf
2
1
L_End
S_Hood
L_Begin
+24V
1YE
GN
BN
WH
4
3
2
X4bf
+24V
S_Hood
L_Begin
L_End
BK
WH
BK
BK
BK
BK
BK
OG
BK
OG
BK
BK
OG
BK
BK
BK
BK
BK
BK
OG
5
6
X1bf
BK
BK
BK
BK
A6
RD
A3
A5
A4
BK
L_Begin
L_End
12-pole
Location 2
CO trolley
Emerg.-stop (loop begin)
X400_26a
X400_12a (24V)
X3qa_4
CAN bus terminator
03046863
A3 (qa)
X6bf
BK
BK
C
D
E
678
76
26.09.2006
NH-020101LD3
2
3
Function st.
Product st.
Document st.
SIPLACE D1/D2
NOT-HALT-Schleife, Hauptverteiler
CAD file : NH-020101LD3_SH02.DWG
Main distributor D1/D2
03050178 (ba)
R1d
22c
19c
20c
21c
28c
X400
X25b
YE
BN
GN
WH
1
2
CO counter
COM
RST
Start/StopButton,
Emergency-stop, CO counter
Power supply side
4
HS
Stop
3
Start
4
3
4
CO flap 2
EmergStop
3
YE
2
GN
9-pole
03040343
X5qb_7
X5qb_6
A1 (qb)
00355051
CAN I/O module 1
To X6af
D1: 03048966 (af)
Sub-distributor
D2: 03050177 (af)
(Sheet 3)
GY
GN+YE
BU
YE
GN
WH
BN
WH+BN
5
S_StartButton
L_End
S_CO_Begin
9
8
S_CO_Flap
6
7
S_Emerg.-StopButton
L_Begin
2
S_CO_end
S_Hood
4
3
X3bf
1
W2
D2: 03050177 (af)
(Sheet 3)
D1: 03048966 (af)
To X3af
Sub-distributor
PK
S_StopButton
W1
03040342
CAN bus terminator
A3 (qa)
03046863
X3qa_1
CO table
17c
S_StartButton
S_StopButton
S_CO_Flap
S_Emerg.-StopButton
S_Hood
Loop begin, emerg.-stop
Loop begin, S_CO
1.
1.
2.
01.04.08
01.04.08
01.04.08
Hick
Hick
Hick
Hick
Copyright reserved
SIEMENS AG
DT EA
03044618
BN
YE
WH
GN
BN
YE
WH
GN
14 22
Hood 2
13 21
Hood, PCB input
14 22
13 21
00335263
03032515
WH
YE
n.u.
n.u.
GN
BN
1YE
WH
GN
BN
4
6
5
3
2
X8b
03041513
X400_12c (+24V)
X7qb_5
X400_2a (GND)
S_StartButton
L_CO_Counter
GND
S_StopButton
L_End
L_Begin
S_Emerg.-StopButton
BU 9
PK
GY
WH+BN
GN+YE
YE
7
8
6
4
5
3
X10bf
WH+BN
GN
1
2
GN
YE
BN
WH
3
4
2
1
+24V
L_End
S_CO_Flap
+24V
L_Begin
See page 3-19
See page 2-3
See page 2-3
See page 5-11
See page 5-34
See page 5-34

2 - 3
NH-020101LD3 NOT-HALT-Schleife, Unterverteiler (Bl. 3 v. 3)
Emergency stop loop, sub-distributor (sh. 3 of 3)
=
Date
Check.
Stand.
Author
Sheet
Orig. Repl. f. Repl. byNameDateModifiedStatus
Sh.
+
2
F
3
F
8
A
2
D
3
C
B
A
5
B
41
E
5
41
C
D
E
678
76
26.09.2006
NH-020101LD3
3
3
Function st.
Product st.
Document st.
SIPLACE D1/D2
NOT-HALT-Schleife, Unterverteiler
CAD file : NH-020101LD3_SH03.DWG
GN
BN
EmergStop
42
31
YE
WH
GN
00335306
W1 W2
Option
03026242
Stop Start
Start/stop, emergency-stop
Compr. air side
4
4
3
YE
GN
WH
3
BN
2214
WH
YE
2113
GN
BN
WH+BN
BN
WH
YE
GN
YE
GN
WH+BN
1
4
6
5
3
2
YE
YE
GN
GN
BN
X87
WH
3YE
WH 4
GN
BN
2
1
X25a
3
4
2
1
GN
YE
BN
WH
00335263
Stop
EmergStop
WH
2113
2214
BN
YE
WH
31
42
4
YE
BN
GN
YE
Start
Start/StopButtonRight
Emergency-stop, PCB input
3
4
3
GN
WH
BN
GN 5 PK
W2W1
00335306
YE 6 BU
WH+BN
GN
WH
YE
BN
2
4
3
1
X82
GN
GY
YE
WH+BN
7GN
S_StartButton
W2
YE
9
8
S_StopButton
X25af
03041509
W1
4YE
WH+BN
6
5
GN
BN
3
2
WH 1
X16af
03044618
3
YE
4
WH
GN
BN
2
1
+24V
S_Emerg.-StopButton
+24V
L_End
L_Begin
S_CO_Flap
L_End
+24V
L_Begin
X200_15a(+24V)
4GY
2WH
BN
GN
3
4
YE 1
X5af
BU
PK
6
5
03041508
1WH+BN
YE
GN
3
2
X4af
S_Emerg.-StopButton
L_Begin
L_End
S_Hood
+24V
S_StartButton
S_StopButton
+24V
L_Begin
L_End
X200_14a(+24V)
7PK
S_StopButton
GN+YE
BN
9
8
S_CO_Begin
L_End
GY
YE
6
5
WH
BN
GN
3
4
2
WH+BN 1
X3af
L_Begin
S_CO_end
S_StartButton
S_Emerg.-StopButton
S_CO_Flap
S_Hood
BK
BK
BK
OG
BK
BK
OG
BK
BK
BK
OG
BK
BK
OG
BK
BK
BK
BK
OG
BK
BK
BK
BK
BK
BK
BK
BK
BK
BK
BK
Sub-distributor D2, 03050177 (af)
Sub-distributor D1, 03048966 (af)
Hood 1CO flap 1
X6af
GN
YE
2
3
BK
BK WPC ready
WPC S_Begin
9-pole
03040343
(Sheet 2)
03050178 (ba)
To X6bf
Main distributor D1/D2
X3rd_1
W2
Main distributor D1/D2
03050177 (bf)
(Sheet 2)
To X3bf
W1
03040342
CO table, 03046863, A2 (rb)
CO table, 03046863, A2 (rb)
X3rb_2, CAN bus terminator,
X3rb_1, CAN bus terminator,
X200_15c (+24V)
OG
BK
BK
BK
CAN bus terminator
03046863
CO table
L_Begin
X3rb_4
L_End
Location 1
A3
BK
RD
A6
A5
A4
CO trolley
X1af
12-pole
S_End
S_Begin
A2 (rb)
BK
BK
4
3
X10af
OG
BK
1
2
YE
GN
BN
WH
X200_12b (+24V)
L_Begin
L_End
S_Hood
9-pole
X83
YE
4
GN
GN
BN
WH
3
2
BN
WH
1
YE
GN
14
13
WH
BN
22
21
YE
0032526303040344
W1
Hood
PCB output
BK
BK
X9af_2
BK
X1af_A4
X3af_9
BK
X30af
A4
A1
A2
A3
A6
A7
A8
A5
OG
BK
OG
BK
X9af_1
X3rd_4
X200_12c (+24V)
X200_15d (+24V)
X6af_2WPC S_Begin
WPC S_End
L_Begin
L_End
(Sheet 1)
(Sheet 1)
SIPLACE D1 only
WPC connector
1.
1.
2.
01.04.08
01.04.08
01.04.08
Hick
Hick
Hick
Hick
(strcase (getvar "DWGNAME"))
Copyright reserved
SIEMENS AG
DT EA
See page 3-15
See page 3-11
See page 5-34
See page 5-34
See page 5-34
See page 2-2
See page 2-2

2 - 4
X01-020101LD3 X-Achse, Portal 1, SIPLACE D1, D2 (Bl. 1 v. 2)
X axis, gantry 1, SIPLACE D1, D2 (sh. 1 of 2)
+15V
1,341,34
6,25,31
GND
6,25,31
GND
X8af
X50aa
+24V
D1: 03048966 (af)
03038690 (aa)
Trailing cable distributor
03040345 - W1
2828
+24V
2424
X3aa
24
X3ac
24
5
X16ac
1
3
+24V
ModifiedStatus Date
CAD file : X01-020101LD3_SH01.DWG
Orig./Repl. f./Repl. byStand.Name
Check.
Stromlaufplan/Circuit diagram
Mat. no. :
Author Hick
Date
Sh.
Sh.
SIPLACE D1/D2
1
2
6x470 10Key
GND
Document st.
Product st.
Function st.
1. Hick
Hick1.
Hick2.
X01-020101LD3
01.04.08
01.04.08
01.04.08
26.09.2006
12-pole
12-pole
34-pole
PE PE
34-pole
Track A
Track A
Track B
Track B
Track N
Track N
2Key
4
Key
34-pole34-pole
15V
24V
14
13
n.u.
GND
XTEMP
OFF
ON
S1
12
JP2
1
2
3
X2:22
Z_TOP
X31:2
W1
X1abX8aa
28
29
28
29
31
30
31
30
03038797 (D1)
XTEMP
GND
+24V
1, 27, 34
2, 3, 4, 5, 6, 7, 8
X7aa X2ab
03038798 (D1)
3
03038799 (D1)
2, 3, 4, 5, 6, 7, 8
X6aa
1, 9 - 27, 34
X3ab
4
1
X axis motor
3 ~
1
2
3
4
15V
5V
+15V
1,4,7
Incremental encoder
Sub-distributor
X31:3
WH
BN
GN
V4
V12
V5
V3
1
3
2
4
5
8
7
6
10
9
X24ac
Key
X12aa
2
X8aa
03038797 (D1)
2
3
03035888 (ab)
Gantry distributor
Gantry 1
X1ab
1
X5ab
2, 3, 4, 5, 6, 7, 8
1, 27, 34
00343900
OG
BK
RD
4GNYE
Gantry 1
D2: 03050177 (af)
6
WH
00343441
+5V
+24V
X17ac
5
1
3
23 23
03038802 (D1)
X_REF
X_END
Sensor_X_B2
Gantry head distributor, gantry 1
03038002 (ac)
+24V
+24V
GND
X6ab
4
3
2
1
XTEMP +
_
GND
n.u.
Key
WH
BK
W2
T
+24V
+24V
GND
GND
OG
WH
OG
WH
X200:3d
X200:9d
X200:3c
X200:10d
26-pole
6
12
13
14
10
9
8
3
5
2
Axis unit
03048879 (sq)
Backplane
1,4,7
PE
(S1.2 n.u.)
11
n.u.
03040077 (D2)
Track A
Track A
Track B
Track B
Track N
Track N
X_REF
X_END
XTEMP
OPTO_GND
WH
BN
1
2
3
4
X01_3sq
GN
BN
WH
n.u.
To sheet 2, X01_4sq:B/D/Z18
To sheet 2, X01_4sq:B/D/Z22
To sheet 2, X01_4sq:B/D/Z20
A/D4; B/E1,2,4; C1,6
C4
A/D10; B/E8
C14
C13
B13
A13
B11
A12
B12
X21_1sq
A11
X1sa
A14
B9
A9
A2
B7
A7
A1
M
5
3
2
X axis
X15ac
9
1
7
4
8
WHGN
RD
BK
BN
GY
PK
YE
GN
8
9
27
26
Track N
Track N
27
26
X1ac
03038804 (D1)
6
5
2
3
29
30
33
32
X1aa
Track B29
Track B30
Track A
Track A
33
32
X22aa
10
11
12
GND
-15V
C3
Motor_W
Motor_V
Motor_U
03040079
2
1
3
4
5
P_SM
WH
WH
BN
BK
00335133
Temperature sensor
03038783 (D2)
03038784 (D2)
03038785 (D2)
03038783 (D2)
X_REF
Sensor_X_B2
03038787 (D2)
03038789 (D2)
X_REF
03040066 (D1)
(D2) = SIPLACE D2
PLEASE NOTE:
(D1) = SIPLACE D1
Copyright reserved
SIEMENS AG
DT EA
X-Achse, Portal 1
SIPLACE D1, D2
A/C/E15,18,19,22,23
B10
SENSOR1X
SENSOR2X
X_END
XW
XV
XU
B/D15-17,20,21,24,25
Axis unit
03057572
X01_2sq
B/D/Z/32
B/D/Z30
B/D/Z26,28
D10
B/D/Z18,20
D14
D12
Z12
Z8
D8
d6
Z4
B2,4; B/Z6; B8,10,12,14,16
D4
X1sq
B/D/Z22,24
GND
AGND
+15V
+15V_Servo
+5V
X4sa
A1
A4
AGND
End signal
03036027 (sa)
Axis card A364, gantry 1 Servo amplifier TBS200/10X1
00344204 (sq)
Track A
Track A
Track B
Track B
Track N
Track N
OPTO_GND
XTEMP
X_END
X_REF
Servo_Ready
Servo_Enable
UB_Power_OK
Inom_W
Inom_U
PGND_1
-15V_Servo
+15V_Servo
Servo_Ready
AGND
Inom_W
Inom_U
Servo_Enable
Brake_Enable
UB_Power_OK
+200V_1
Phase_V
Phase_U
Phase_W
To sheet 2, X01_4sq:B/D/Z32
To sheet 2, X01_4sq:B/D/Z30
To sheet 2, X01_4sq:B/D/Z26,28
To sheet 2
X01_4sq:Z2
To sheet 2, X43sq:2
+24V
n.u.
n.u.
24V
5V
+5V
X01_1sq
14-pole
See page 5-37
See page 5-26
See page 4-14
See page 5-30
See page 5-28
See page 5-25
See page 3-11
See page 4-4
See page 3-15