D系列电路图00194841-02_DC_SIPLACED12_DE+EN.pdf - 第75页
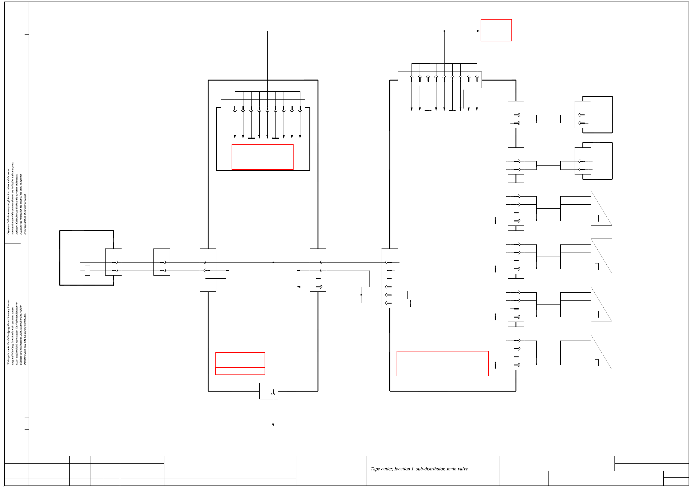
2 - 42 GS-010 101LD3 Gurtschne idgerät, Stellplat z 1, Unterver teiler, Hauptventi l (Bl. 2 v. 2) T ap e cutter, location 1, sub- d istributor, main valve (sh . 2 of 2) Document st. Product st. Function st. 1. H ick Hick…

2 - 41
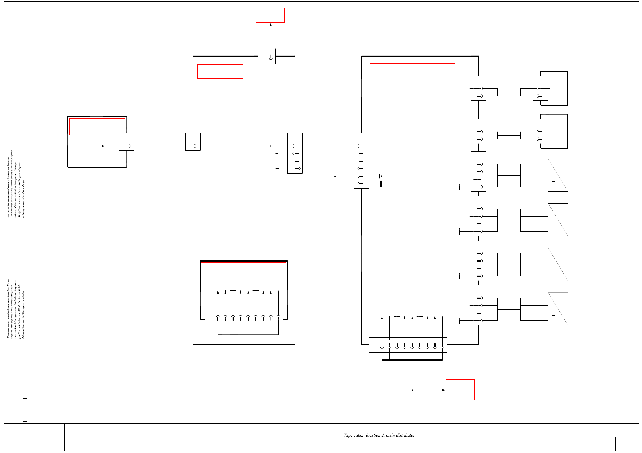
GS-010101LD3 Gurtschneidgerät, Stellplatz 2, Hauptverteiler (Bl. 1 v. 2)
Tape cutter, location 2, main distributor (sh. 1 of 2)
ModifiedStatus Date
CAD file : GS-010101LD3_SH01.DWG
Orig./Repl. f./Repl. byStand.Name
Check.
Stromlaufplan/Circuit diagram
Mat. no. :
Author Hick
Date
Sh.
Sh.
SIPLACE D1/D2
1
2
BN
BU
BK Output
-
+
~
~
Sensor, right
Piston extended
RD
BK
00332896
Signal
0V
Extend left piston
Valve
GND
Key
S3
BK6
5
3 BK
+5V
X9bh
2 BN
BK
BU
00332894
Output
-
BN +
Piston retracted
~
~
Sensor, right Sensor, left
Piston extended
5
GND
Key
6
BK BK Output
S2
+5V
3
2
BK
BN
X8bh
BN
BU
00332894
-
+
~
~
BK6GND
Key
S1
+5V
BK3
5
2
X7bh
BN
OutputBK
BU
BN
00332894
-
+
Piston retracted
~
~
Sensor, left
BK2
0V
Valve
5 RD
X6bh
1BK
RD
00334380
2
0V
Valve
Extend right piston
Signal
Power supply
03039393
X12
3
Ctrl_tape_cutter
1(W2)
ADR1_1
CANL
ADR1_0
GND
n.u.
GND
3
X5qe
1
2
5
4
6
GND_ADDR1
n.u.
CANH
8
7
9
CAN interface
03032346
03050165
X6bf
1
9-pole
WH+BN
03040343
To sheet 2
X6af:1
X22bf
3BK
n.u.
4
3
GND
+5V
Ctrl_tape_cutter
X11bf
2
1
03050178 (ba)
Main distributor
WH
PK
BK
X400:3c
X400:8c
GN+YE
03041504
03032383
BK
9-pole
1(W2)
Control signals
Power supply
To X4ah
Tape cutter
03006411 (ah)
Location 1
9-pole
Copyright reserved
SIEMENS AG
DT EA
Gurtschneidgerät, Stellplatz 2, Hauptverteiler
Document st.
Product st.
Function st.
1. Hick
Hick1.
Hick1.
GS-010101LD3
26.09.06
26.09.06
26.09.06
26.09.2006
X10bh
5
6
3
2
BK
BN
BK
Tape cutter
Location 2
03006411 (bh)
X2bh
5
6
3
4
2
1
GND
+5V
+30V switchable
YE
GN
BN
Key
Key
WH
X4bh
5
GND
6
n.u.
n.u.
3
4
2
1
9
7
8
CANH
GND
n.u.
CAN_Reset
CAN_INT
CANL
9-pole
S4
+5V
GND
Key
X5bh
Valve
0V
5
2
RD
BK
1
2
00332894
See page 3-19
See page 3-3
See page 5-23
See page 5-2

2 - 42
GS-010101LD3 Gurtschneidgerät, Stellplatz 1, Unterverteiler, Hauptventil (Bl. 2 v. 2)
Tape cutter, location 1, sub- distributor, main valve (sh. 2 of 2)
Document st.
Product st.
Function st.
1. Hick
Hick1.
Hick1.
GS-010101LD3
26.09.06
26.09.06
26.09.06
26.09.2006
X10ah
5
6
3
2
BK
BN
BK
Tape cutter
Location 1
03006411 (ah)
X2ah
5
6
3
4
2
1
GND
+5V
+30V switchable
YE
GN
BN
Key
Key
WH
S4
+5V
GND
Key
X5ah
Valve
0V
5
2
RD
BK
1
2
00332894
BN
BU
BK Output
-
+
~
~
Sensor, right
Piston extended
RD
BK
00332896
Signal
0V
Extend left piston
Valve
GND
Key
S3
BK6
5
3 BK
+5V
X9ah
2 BN
BK
BU
00332894
Output
-
BN +
Piston retracted
~
~
Sensor, right Sensor, left
Piston extended
5
GND
Key
ADR1_0
5
4
6
n.u.
GND
8
7
9
n.u.
CANH
CO table
03050165
BK
To X4bh
03006411 (bh)
Location 2
Tape cutter
(D1) = SIPLACE D1
(D2) = SIPLACE D2
PLEASE NOTE:
03046863
BN
WH
03049062
2
1
X90
Tape cutter
Main valve
SIEMENS AG
Copyright reserved
DT EA
Gurtschneidgerät, Stellplatz 1, Unterverteiler, Hauptventil
ModifiedStatus Date
CAD file : GS-010101LD3_SH02.DWG
Orig./Repl. f./Repl. byStand.Name
Check.
Stromlaufplan/Circuit diagram
Mat. no. :
Author Hick
Date
Sh.
Sh.
SIPLACE D1/D2
2
2
6
BK BK Output
S2
+5V
3
2
BK
BN
X8ah
BN
BU
00332894
-
+
~
~
BK6GND
Key
S1
+5V
BK3
5
2
X7ah
BN
OutputBK
BU
BN
00332894
-
+
Piston retracted
~
~
Sensor, left
BK2
0V
Valve
5 RD
X6ah
1BK
RD
00334380
2
0V
Valve
Extend right piston
Signal
2
X96
1
X6af
1
9-pole
WH+BN
03040343
To sheet 1
X6bf:1
4
3
X2af
2
1
BK
n.u.
4
3
GND
+5V
Ctrl_tape_cutter
X11af
2
1
03040177 (af) (D2)
Sub-distributor
03048966 (af) (D1)
WH
PK
BK
X200:4b GND
X200:2c
X200:8b
GN+YE
GN+YE
WH+BN
03041507 03041525
9-pole
CANL
CAN_INT
GND
n.u.
n.u.
2
X4ah
1
3
4
5
CAN_Reset
n.u.
CANH
GND
7
6
8
9
CAN bus terminator
ADR1_1 1
X1rb
2
3GND
CANL
GND_ADDR1
See page 3-11
See page 3-15
See page 5-34
See page 5-2

2 - 43
PW-010101LD3 Pipettenwechsler
Nozzle changer
ModifiedStatus Date
CAD file : PW-010101LD3.DWG
Orig./Repl. f./Repl. byStand.Name
Check.
Stromlaufplan/Circuit diagram
Mat. no. :
Author Hick
Date
Sh.
Sh.
SIPLACE D1/D2
1
1
Document st.
Product st.
Function st.
1. Hick
Hick1.
Hick1.
PW-010101LD3
26.09.06
26.09.06
26.09.06
26.09.2006
BK6S_NCright (closed)
Ctrl_ValveNC 3b
S_NCleft (open)
S_NCright (closed)
Ctrl_ValveNC 3a
X8qb
4
8
7
BK
BK
BK
X3qb
X8qb
3BK
S_NCleft (open)
Ctrl_ValveNC 2b
S_NCleft (open)
S_NCright (closed)
X3qb
5BK
X8qb
X3qb
2
4
3
BK
BK
BK
Ctrl_ValveNC 2a
S_NCleft (open)
S_NCright (closed)
13d
X400
GND
7d
+24V
WH
OG
X8qb
X3qb
1
2
1
BK
BK
BK
4GN3
03041519
WH
OG
n.u.
6
5
4
3
2
1
X20bf
5
6
4
PK
GY
YE
GY
GN
YE
PK
9
6
8
7
5
Valve control
GND
NC closed
GND
03041517
BK
OG
WH
OG
BK
WH
BK
BK
X19bf
2
1
WH
BN
6
n.u.
2
4
3
5
X18bf
1
WH
BK
WH
BK
OG
BK
X17bf
5
6
PK
GY
2
1
3
4
GN
YE
BN
WH
BN
BU
WH
X1ha
2
3
1
Nozzle changer (2a)
00331653 (ga)
00317353 (ga)
Nozzle changer
Control board
Location 2
NC open
spare
+24V
1BN
BU
WH
GY
GN
YE
PK
8
9
6
7
4
5
3
2
X1ga
+24V
Valve control
GND
NC closed
NC open
GND
spare
00331653 (fa)
Location 1
Nozzle changer (1a)
00317353 (fa)
Nozzle changer
Control board
CAN I/O module 2
03050178 (ba)
Main distributor
BK
WH
BK
BK
WH
WH
BK
BK
X400_6c
GND
X400_6d
GND
X400_7c
GND
00355051
CAN I/O module 2
00355051
CAN I/O module 2
00355051
CAN I/O module 2
00355051
SIEMENS AG
Copyright reserved
DT EA
Pipettenwechsler
See page 3-19
See page 5-11
See page 5-11
See page 5-11
See page 5-11