yamaha贴片机培训教材,yamaha贴片机编程培训,yamaha培训中心教材[1].pdf - 第82页
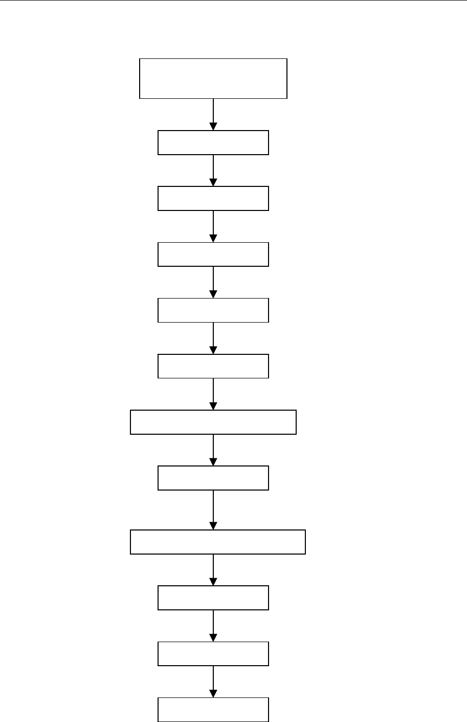
三. 基本操作 1 . 开机及关机 检查电源、气源是否正常, 各个轴系上是否有阻碍物 OK 打开主电源开关 执行回原点 暖机 10 分钟 输入用户密码 YVPXg 培训 教 材概要 5/19 Date: 18 Jan 2006 调出生产程序 PCB 板定位,放置钢网并对位 开始生产 关机 回收剩余锡膏,清洗刮刀和钢网 机器回原点 按急停开关 按急停开关 关闭主电源开关

2. 主要构成单元及功能
11) 轨道单元 :由主挡块、边夹、副翼、顶针工作台等组成。
主挡块:主要用来停板,由伺服马达根据 PCB 长度来调整其位置,
使每块板都能停在工作台中心位置。
边夹: 用来将板夹住,其压力可调。要根据 PCB 的厚度来决定压
力大小,使板刚好夹紧,又不至于拱起。
副翼: 主要用来压住板边缘,使顶针工作台顶板时不至于将板顶
出。
顶针工作台:用顶针将板顶起。在手动定位 PCB 时,应先将顶针放
置好,否则,自动进板时 PCB 要冲过主挡块。
12) 清洗单元:由钢网清洗纸、钢网清洗液、钢网吸附装置组成。
钢网清洗纸:用于擦拭钢网上残留的锡膏颗粒。分为干擦和湿擦
两种。
钢网清洗液:擦拭钢网时,将酒精喷射在清洗纸上。
钢网吸附装置:用于清洗钢网时,吸附钢网底部残留的锡膏颗粒。
13) 视觉图象装置:由 PCB 板相机、钢网相机、2D 检查相机组成。
PCB 板相机:用于识别 PCB 上 MARK 点。
钢网相机: 用于识别钢网上 MARK 点。
2D 检查相机:用于印刷后平面效果检查。主要检查多锡、少锡、
连锡及偏移。
YVPXg 培训教材概要 4/19
Date: 18 Jan 2006

三. 基本操作
1. 开机及关机
检查电源、气源是否正常,
各个轴系上是否有阻碍物
OK
打开主电源开关
执行回原点
暖机 10 分钟
输入用户密码
YVPXg 培训教材概要 5/19
Date: 18 Jan 2006
调出生产程序
PCB 板定位,放置钢网并对位
开始生产
关机
回收剩余锡膏,清洗刮刀和钢网
机器回原点
按急停开关 按急停开关
关闭主电源开关

四. 软件编程数据设置
1、主画面菜单
:生产主画面。所有菜单都放在此画面中。
:印刷程序编制画面。由板定义,钢网定义,刮刀定义及清洗装置。
:生产监控画面。
:2D 检查数据制作画面。
:机器状态报警信息画面。机器报警会再此画面中有记录。
:MARK 点参数定义,分 PCB MARK 点和钢网 MARK 点。
:机器控制单元,分轨道,钢网,刮刀,清洗器及 IO 控制。
YVPXg 培训教材概要 6/19
Date: 18 Jan 2006