KE-2050_KE-2050R_KE-2055R_KE-2060_KE-2060R-Rev14-.pdf - 第151页
- - REF. N O N O T E P A RT NO D E S C R I P T I O N Q t y 1 400-0223 3 XY BE A R ZT CABLES A S M . 1 2 400-0325 3 Z M OTO R 1 3 400-0325 4 T M OTO R 1 4 400-0225 8 M C M CABLE ( L)ASM 1 5 400-0231 4 Z T H ETA P WR CA …

- -
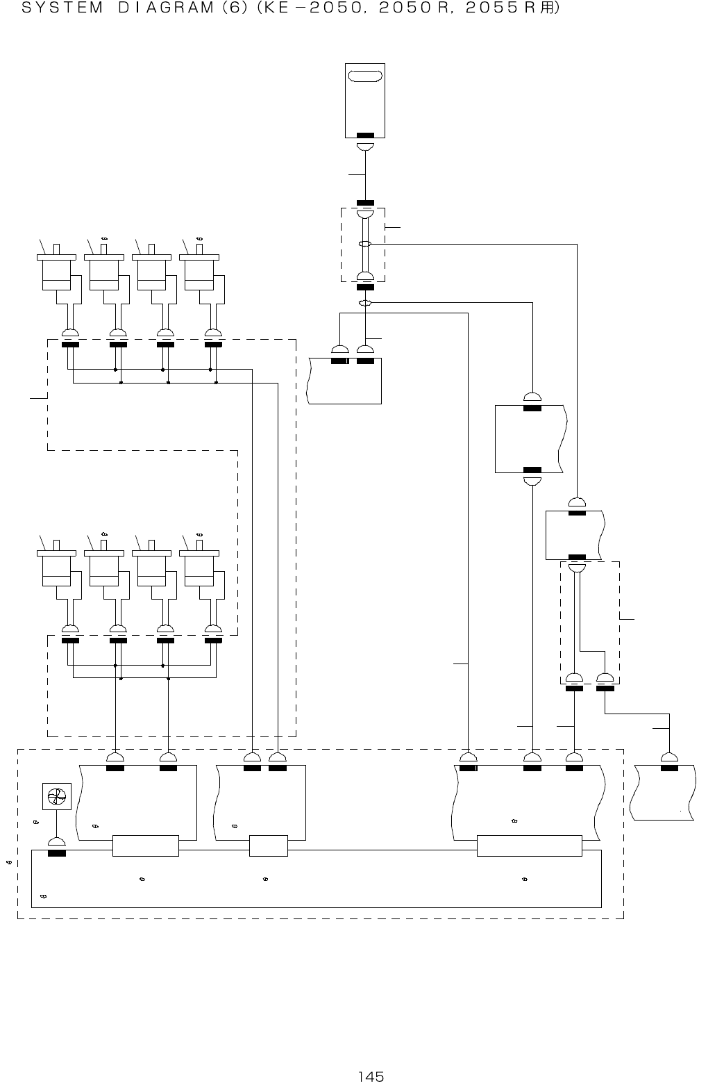
73.SYSTEM DIAGRAM (6)(FOR KE-2050,2050R,2055R)
1 - 3 C
L S 4 - 5
1 - 3 C
1 - 2 B
I / O C T R L
P C B
5 - 1 C
C N 5
C N 2 4 5
X Y C A B L E B E A R H E A D
C N 0 5 9
C N 6
M N L A
L A ( L )
Z 4 - C N 2 A
M C M ( L )
L A _ S I G
M C M ( L )
4 - 2 A
H E A D M A I N
P C B
C N 1
Z 4 - C N 4
C N 4
Z - D R I V E R F A N
C N 0 5 7
Z
S L O T _ 2
Z 2 - C N 2
Z D R I V E R ( 2 )
2 - 3 A
Z 2 - C N 1
C N 2 1 3
4 M O T O R
Z 4 M O T O R
3 M O T O R
Z 3 M O T O R
C N 2 1 4
C N 2 1 5
C N 2 1 6
Z 1 - C N 1
C N 2 1 2
C N 2 1 1
C N 2 1 0
X Y C A B L E B E A R H E A D
Z
S L O T _ 4
Z E X T
Z D R I V E R U N I T
6 - 2 C
2 - 1 A
Z 4 - C N 3
Z D R I V E R ( 1 )
C T R L - P W R
P C B
Z 1 M O T O R
1 M O T O R
Z 2 M O T O R
2 M O T O R
Z 1 - C N 2
C N 2 0 2
C N 2 0 9
4 - 1 B
X Y C A B L E B E A R Z T
Z B A C K
B O A R D
Z
S L O T _ 1
1
2 3 2 3
2 3 2 3
4
5 6
7
8
9
7
1 0
C N 8 4 8 C N 8 4 9

- -
REF.NO NOTE PART NO D E S C R I P T I O N Qty
1 400-02233 XY BEAR ZT CABLES ASM. 1
2 400-03253 Z MOTOR 1
3 400-03254 T MOTOR 1
4 400-02258 MCM CABLE(L)ASM 1
5 400-02314 Z THETA PWR CABLE ASM 1
6 400-02072 HEAD I O CABLE ASM. 1
7 400-02234 XY BEAR HEAD CABLES ASM. 1
8 400-02305 HEAD SP CABLE ASM. 1
9 400-02298 LA SENSOR CABLE ASM. 1
10 400-02299 LA SENSOR RELAY CABLE ASM 1

- -
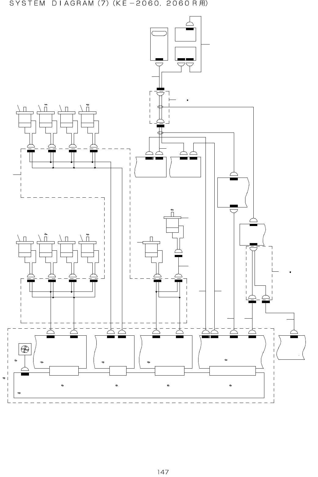
74.SYSTEM DIAGRAM (7)(FOR KE-2060,2060R)
1 - 3 C
1 - 3 C
L S 4 - 5
1 - 3 C
1 - 2 B
I / O C T R L
P C B
5 - 1 C
C N 5
C N 2 4 5
X Y C A B L E B E A R H E A D
L A ( R )
F M L A
C N 0 5 9
C N 6
M N L A
L A ( L )
Z 4 - C N 2 B
Z 4 - C N 2 A
M C M ( R )
M C M ( R )
L A _ S I G
M C M ( L )
L A _ S I G
M C M ( L )
4 - 2 A
H E A D M A I N
P C B
C N 1
Z 4 - C N 4
C N 4
Z - D R I V E R F A N
Z
S L O T _ 3
Z 5 M O T O R
5 M O T O R
C N 2 1 7
Z 3 - C N 2
Z D R I V E R ( 3 )
2 - 4 A
Z 3 - C N 1
C N 0 5 7
Z
S L O T _ 2
Z 2 - C N 2
Z D R I V E R ( 2 )
2 - 3 A
Z 2 - C N 1
C N 2 1 3
4 M O T O R
Z 4 M O T O R
3 M O T O R
Z 3 M O T O R
C N 2 1 4
C N 2 1 5
C N 2 1 6
Z 1 - C N 1
C N 2 1 2
C N 2 1 1
C N 2 1 0
X Y C A B L E B E A R H E A D
Z
S L O T _ 4
Z E X T
Z D R I V E R U N I T
6 - 2 C
2 - 1 A
Z 4 - C N 3
Z D R I V E R ( 1 )
C T R L - P W R
P C B
Z 1 M O T O R
1 M O T O R
Z 2 M O T O R
2 M O T O R
Z 1 - C N 2
C N 2 0 2
C N 2 0 9
4 - 1 B
X Y C A B L E B E A R Z T
Z B A C K
B O A R D
Z
S L O T _ 1
1
2 3 2 3
2 3 2 3
4
5
6 7
8 9
1 0 1 6
1 1
1 2
1 0 1 6
1 4
1 3
C N 2 1 8
1 5
C N 8 4 8 C N 8 4 9