KE-2050_KE-2050R_KE-2055R_KE-2060_KE-2060R-Rev14-.pdf - 第165页
- - REF.NO NOT E P A RT NO D E S C R I P T I O N Q ty 1 400-02198 OP POWE R CA B LE ASM. 1 2 400-02197 R S23 2C CA B LE ASM. 1 3 40 0 - 022 03 OP S P CABLE ASM. 1 4 40 0 - 021 05 MT C I/ F (R) CABLE ASM 1 5 40 0 - 022 …

- -
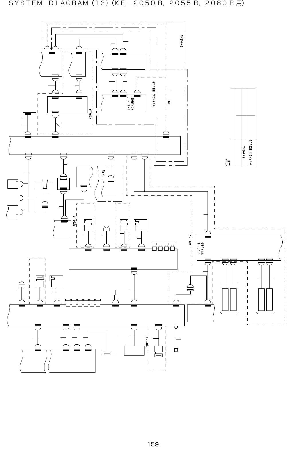
80.SYSTEM DIAGRAM (13)(FOR KE-2050R,2055R,2060R)
1 - 2 B
7 - 4 B
R S 2 3 2 C
R S 2 3 2 C
R E A R L C D
V I D E O
1 - 5 B
O U T 2
7 - 3 B
V I D E O
F R O N T L C D
1 - 3 C
O U T 1
P A N E L - L I N K
D I S T R I B U T O R
P A N E L
L I N K
I N
M O U S E
K B
C N 7 2 0
C N 2 0
E X K B / M S P C
K B 2
K E Y B O A R D
( R E A R )
T R A C K B A L L
M S 2
M S 1
T R A C K B A L L
( F R O N T )
K E Y B O A R D
K B 1
D C 1 2 V
7 - 5 A
F R O N T L C D
F D D P W R F D D
F D D
F D D I / F
C D R O M
H D D
C O P Y
H D D
C O V E R
P R I N T E R
C N 1 3
L P T
C P U
H D D I / F
C O M 1
P O W E R U N I T
1 - 1 C
R S - 2 3 2 C
( 2 / 2 )
U P S
C N 0 5 5
C T R L
- P W R
P C B
C O V E R
H A R D D I S K
A C C E S S L A M P
7 - 1 A
C N 2
C N 6
C N 7
F E E D E R
S W ( R )
C O V E R
O P E N
S W ( R )
E M G S W _ R R
C N 7 4 2
C N 7 4 6
N O N S T O P O P E R A T I O N
O P E R A T I O N
P C B .
C N 7 4 1
C N 1
C N 7 0 3
C N 7
N O N S T O P O P E R A T I O N
C N 7 1 9
C N 1 9
C N 7 1 8
C N 1 8
H O D
B O X
C N 0 2
C N 7 1 1
C N 1 1
C N 5 4
C N 1 2
M T C I / F ( R )
C O V E R
L S 4 - 1
C N 1
L S 4 - 2
C N 1
C N 7 0 1
C N 4
F G - T A P
F R O N T
O P E - E 1
K E Y
C H A N G E
S W
S T A R T S W
S T O P S W
S E R V O F R E E S W
C Y C L E S W
C T R L - P W R
C O N N E C T O R
P A N E L
O P E R A T I O N
P C B .
S W ( R )
C N 7 1 5
C N 1 5
C N 5
O N L I N E S W
O R I G I N S W
S T A R T S W
S T O P S W
S E R V O F R E E S W
C Y C L E S W
C N 7 0 5
E M G S W _ F R
C O V E R
O P E N
S W ( F )
I / O C O N T R O L
P C B .
5 - 3 C
7 - 3 B
5 - 1 D
6 - 2 B
S W 2
S W 1
S W 6
S W 5
S W 1 0
S W 9
S W 6
S W 5
S W 1 0
S W 9
C N 6
L S 4 - 6
F E E D E R
S W ( F )
1
2 3 4
8 3 3
9
5
7
6 1 1
1 4
1 6 1 7
1 5
1 8
7
1 2
6
1 9
2 1
2 0
2 2
2 3
2 6 2 7
2 6
3 0
7-1C
O P T I O N ( )
1 0
C N 3
C N 7 1 0
C N 1 0
R S 2 3 2
C H A N G E
P C B A S M
R S - C N 5
7 - 5 B
C H G - 4 P
C H G - 4 P - A
C H G
4 P - B
R S - C N 5
O P T I O N ( )
K B / M O U S E
O P T I O N ( )
C N 7 4 5
9
K E Y
C H A N G E
S W
C P U C O M 2
1
O P T I O N ( )
O P T I O N ( & )
O P T I O N ( )
R S 2
R S 1
R S - P C
R S - A
R S - A
R S - C N 2
R S - B
E X T 2
C N 3
C N 4
C N 2
C N 2
R S 2 3 2 C
C H A N G E
P C B A S M
1 3
3 1 3 2
2 5
4 0 0 2 7 8 1 5
&
C O N N E C T I O N P O I N T
F R O M T O
C P U C O M 2 F L C D R S 2 3 2 C
C P U C O M 2 R S - A
1
2 8
2 9
2 4
C N 5

- -
REF.NO NOTE PART NO D E S C R I P T I O N Qty
1 400-02198 OP POWER CABLE ASM. 1
2 400-02197 RS232C CABLE ASM. 1
3 400-02203 OP S P CABLE ASM. 1
4 400-02105 MTC I/F(R) CABLE ASM 1
5 400-02205 F-EMG SWITCH CABLE ASM 1
6 400-02252 FEEDER SWITCH CABLE ASM. 1
7 400-02254 COVER OPEN SW CABLE ASM 1
8 E9649-729-000 HOD ASM. 1
9 400-02251 OPERATION ON SW CABLE ASM 1
10 400-02207 OP FG CABLE ASM. 1
11 400-02204 R OP SWITCH CABLE ASM. 1
12 400-02206 R-EMG SWITCH CABLE ASM 1
13 400-26197 ADD CHANGE BOX CABLE ASM. 1
14 400-02302 KEYBOARD CABLE ASM. 1
15 400-02301 MOUSE CABLE ASM. 1
16 400-02304 R-KEYBOARD CABLE ASM 1
17 400-02303 R-MOUSE CABLE ASM 1
18 400-03282 MOUSE/KEYBOARD SELECTOR CABLE ASM 1
19 400-02325 HDD ACCESS LAMP ASM 1
20 400-02201 FDD MONITOR POWER CABLE ASM. 1
21 400-02200 CD HDD I F CABLE ASM. 1
22 400-02321 FDD I/F CABLE ASM 1
23 400-02311 PRINTER I/F CABLE ASM 1
24 400-25580 3.3K RESISTOR CABLE ASM 1
25 400-27815 F-232C CABLE ASM 1
26 400-28017 PANEL-LINK F CABLE 1
27 400-28018 PANEL-LINK R CABLE 1
28 400-02263 OP-232C CABLE(R)ASM 1
29 400-02260 F 232C CABLE ASM. 1
30 #01 400-03297 PANEL LINK RELAY CABLE ASM. 1
31 400-26196 ADD OP RS232C CABLE ASM. 1
32 400-26414 ADD OP RS232C CABLE 2 ASM. 1
33
#02
E9662-729-000 HOD (EN) 1

- -
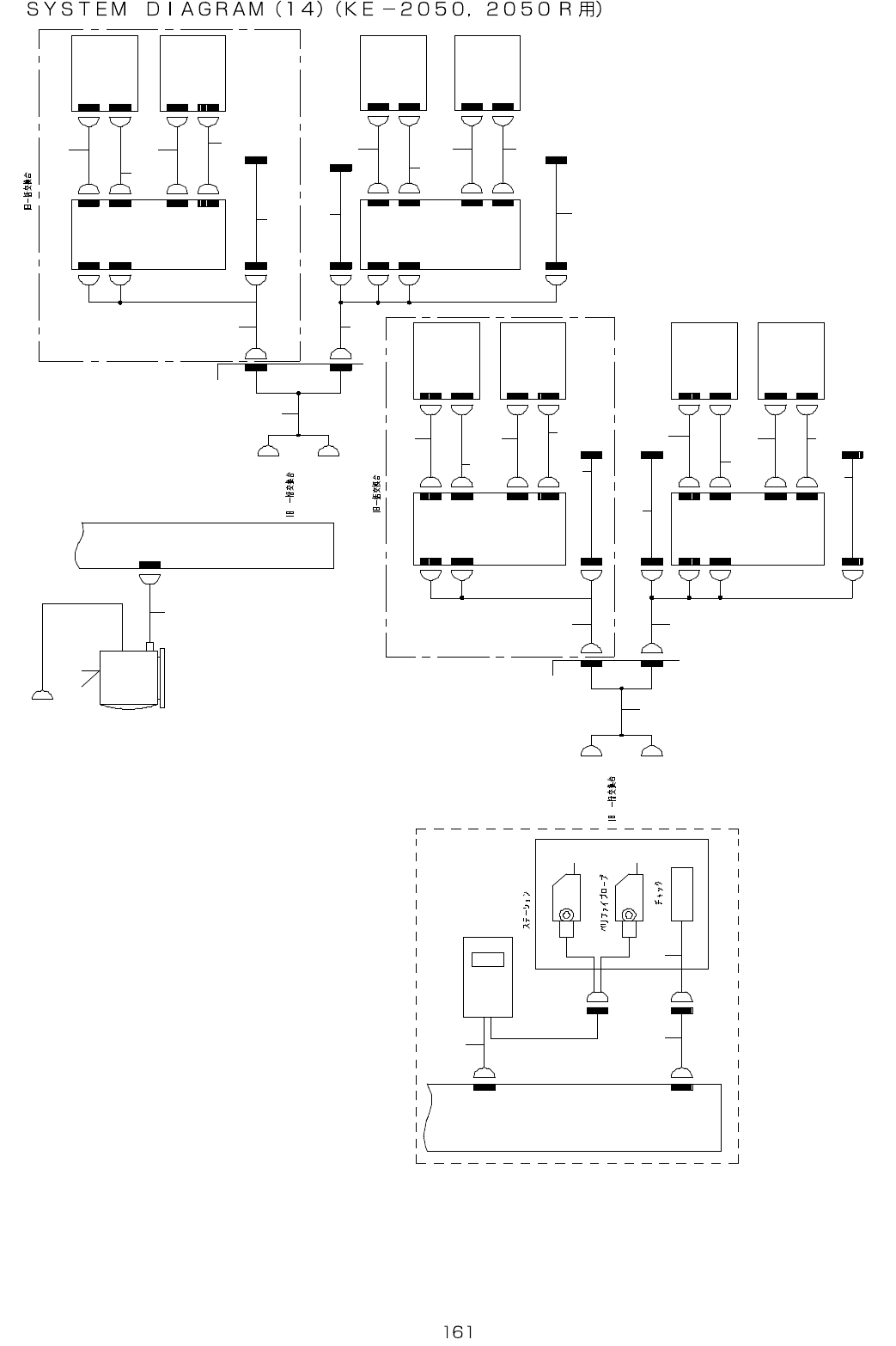
81.SYSTEM DIAGRAM (14)(FOR KE-2050,2050R)
4 - 3 D
1 - 3 C
( ) ( R )
( ) ( F )
1 - 3 C
C O V E R
C N 1 0C N 0 2
C N 0 3
C N 0 4
F E E D E R
B A N K P C B
( R L )
F E E D E R
I / F P C B
( R )
C N 6 6 1
C N 6 6 2
C N 1
C N 2
F E E D E R
B A N K P C B
( R R )
C N 6 4 9
I C F U L L
I C F U L L
C N 6 4 9
F E E D E R
B A N K P C B
( R R )
C N 7 6 0C N 6 6 9 - 2
C N 9
C N 6 7 0 - 2
C N 1 0
C N 7 6 1
C N 1 0 - 2
C N 9 - 2
C N 7 5 1
C N 1 0
C N 6 7 0 - 1
C N 1 0 - 1
C N 9C N 9 - 1
C N 6 6 9 - 1
C N 2
C N 1
C N 7 5 0
C N 6 6 2
C N 6 6 1
F E E D E R
I / F P C B
( R )
F E E D E R
B A N K P C B
( R L )
C N 5 0 7 C N 1 1
O P T I O N ( [ _ R ] )
C N 1 1C N 5 0 7
F E E D E R
B A N K P C B
( F L )
F E E D E R
I / F P C B
( F )
F E E D E R
B A N K P C B
( F R )
C N 6 4 9
I C F U L L
I C F U L L
C N 6 4 9
F E E D E R
B A N K P C B
( F R )
O P T I O N ( [ _ F ] )
F E E D E R
I / F P C B
( F )
F E E D E R
B A N K P C B
( F L )
C N 0 4
C N 0 1
C N 0 0
C N 1 0
C O V E R
O P T I O N ( C V S )
J 3
P / J 0 4 2
P / J 0 4 3
J 1
V E R F Y S . V .
V E R F Y
I / F
1 - 1 D
P W R
1 - 5 B
C N 7 0 9
I N
V C S ( O C S )
M O N I T O R
I P - X 3
P C B
C N 2
L S 5 - 2
C N 9
C N 1 0
C N 9
C N 1 0
C N 7 5 1
C N 7 5 0
C N 7 6 0
C N 7 6 1
C N 6 7 0 - 1
C N 6 6 9 - 1
C N 6 6 9 - 2
C N 6 7 0 - 2
C N 1 0 - 1
C N 9 - 1
C N 1 0 - 2
C N 9 - 2
C N 1
C N 2
C N 6 6 1
C N 6 6 2
C N 6 6 1
C N 6 6 2
C N 2
C N 1
C N 9 - 1
C N 1 0 - 1
C N 1 0 - 1
C N 9 - 1
C N 1 0 - 2
C N 9 - 2
C N 1 0 - 2
C N 9 - 2
C N 6 7 0 - 1
C N 6 6 9 - 1
C N 6 7 0 - 2
C N 6 6 9 - 2
C N 7 5 0
C N 7 5 1
C N 7 5 0
C N 7 5 1
C N 7 6 0
C N 7 6 1
C N 7 6 1
C N 7 6 0
C N 6 7 0 - 2
C N 6 6 9 - 2
C N 6 7 0 - 1
C N 6 6 9 - 1
C N 9
C N 1 0
C N 1 0
C N 9
C N 9
C N 1 0
C N 1 0
C N 9
1
2
3
3 5
2 8 3 6
2 9
3 4
3 0
3 1
3 2 3 3
2 7
2 6
2 4
2 52 3
4
5 1 1
1 7
1 61 5
1 4
1 3
1 2
6
1 0
9
8
7
1 8
1 9
2 0
2 1 2 2
( + )
( - )