KE-2050_KE-2050R_KE-2055R_KE-2060_KE-2060R-Rev14-.pdf - 第172页
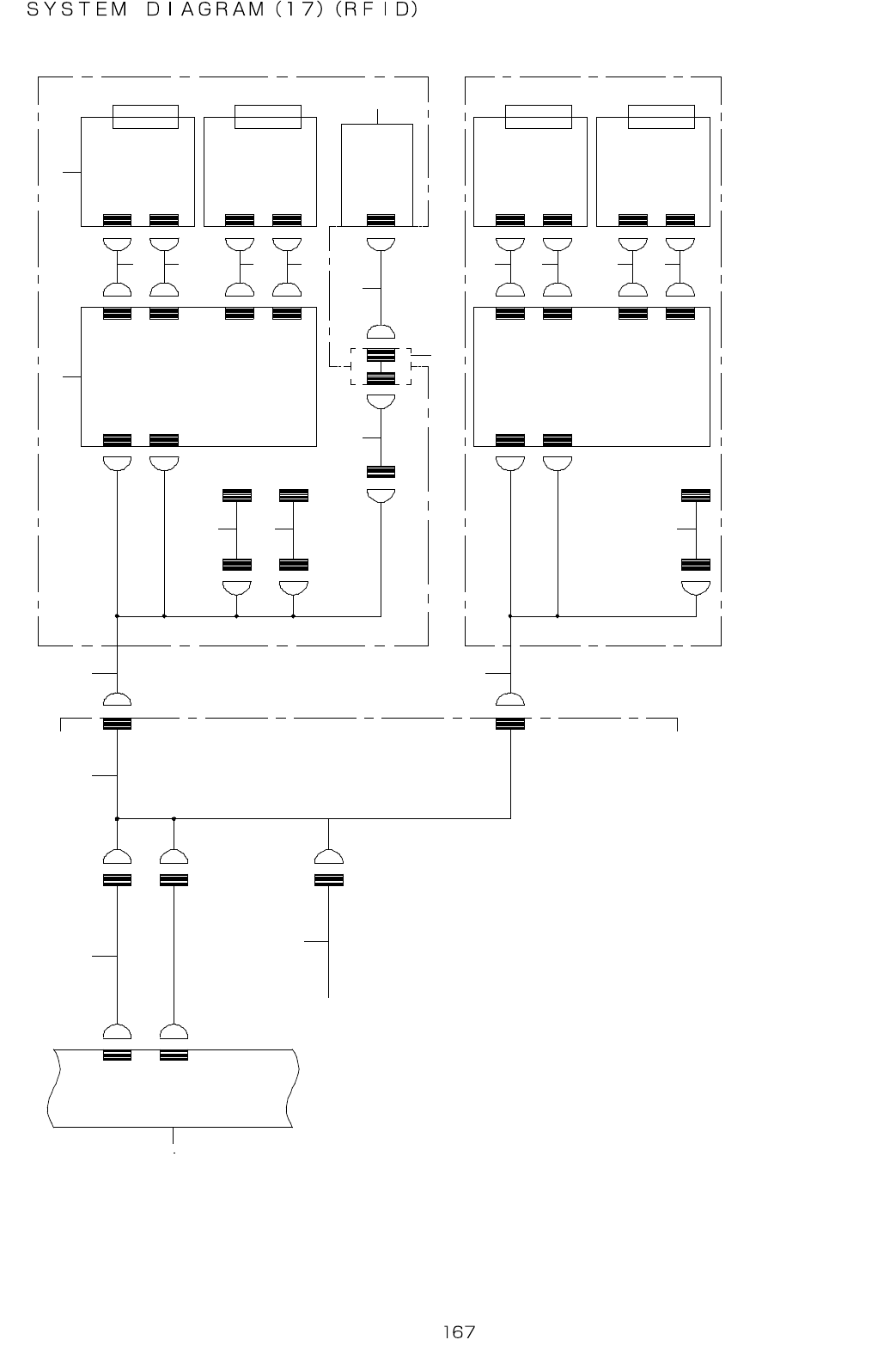
- - 84.S Y ST EM DIA G R AM (1 7) ( R FID) CN1F CN1F/ 2 R J NT F / R J NT F / R FE E DE R I / F P CB (F ) FE E DE R B A NK PC B (F R ) ( O L D - T Y P E _ O V E R A L L _ R E P L A C E M E N T _ T A B L E - F ) I C F U…

- -
REF.NO NOTE PART NO D E S C R I P T I O N Qty
1 HK -0651200-80 MODULAR KAPLA 1
2 400-73738 R FID LAN CABLE (4.5M) ASM 1
3 400-44475 C PU BOARD 1
4 400-73739 R FID LAN CABLE (4.0M) ASM 1
5 400-00466 P OWER UNIT 1
6 #01 400-00518 POWER UNIT(EN) 1
7 400-73736 R FID CONTROL BOX POWER CABLE ASM 1
8 400-02322 R -LCD POWER CABLE ASM 1
9 400-25669 LCD DS P 1
10 400-72912 H UB BOX 1
11 400-73033 S WITCHING HUB 1
12 400-72813 M PC RJ45 CABLE ASM 1
13 400-73032 4 PORT MPC 1
14 400-72814 M PC POWER CABLE ASM 1
15 400-73740 R FID CONTROL BOX FG CABLE ASM 1
16 400-73742 R FID BANK F CONTROL BOX CA BLE ASM 1
17 400-73743 R FID BANK R CONTROL BOX CABLE ASM 1
18 400-73751 R FID M BRANCH CONTROL BOX CABLE ASM 1
19 KK-0000009-50 CONNECTOR 1
20 400-01941 B ASE FEEDER PCB ASM. 1
21 400-02052 B ASE MTC CA BLE ASM 1
22 400-73749 R FID M BRANCH MTS I/F CABLE ASM 1
23 400-73745 R FID MTC I/F(L) CABLE ASM 1
24 400-73750 R FID S BRANCH MTS I/F CABLE ASM 1
25 KK-0000009-50 CONNECTOR 1
26 400-73752 R FID S BRANCH CONTROL BOX CABLE ASM 1
27 400-01943 I /O CTRL PCB ASM. 1
28 400-73746 R FID M BRANCH MTC I/F CABLE ASM 1
29 400-73744 R FID MTC I/F(R) CAB LE ASM 1
30 400-73748 R FID S BRANCH MTC I/F CABLE ASM 1

- -
84.SYSTEM DIAGRAM (17)(RFID)
CN1F CN1F/2R
JNT F/RJNT F/R
FEEDER I/F PCB (F)
FEEDER BANK PCB(FR)
(OLD-TYPE_OVERALL_REPLACEMENT_TABLE-F)
IC FULL
CN1CN661
CN2CN662
CN649
CN760 CN9CN9-2 CN669-2
CN761 CN10CN10-2 CN670-2
CN10-1 CN670-1 CN10CN751
CN669-1CN9-1 CN9CN750
FEEDER BANK PCB(FL)
ANT F/R
CN649
IC FULL
CN F/R
ANTENNA ARRAY
CN507
CN11
FEEDER I/F PCB (F)
FEEDER BANK PCB(FR)
CONNECTOR_BRACKET (OVERALL_REPLACEMENT_TABLE-F *RFID*)
CN1CN661
CN2CN662
CN760 CN9CN9-2 CN669-2
CN761 CN10CN10-2 CN670-2
CN10-1 CN670-1 CN10CN751
CN669-1CN9-1 CN9CN750
FEEDER BANK PCB(FL)
CN10
CN04
CN01CN020
CN025
N O T E 1
T h i s d i a g r a m s h o w s o n l y t h e p o r t i o n
r e l e v a n t t o " R F I D " .
REALY
CONECTOR
CN00
G X-5_ COV ER
(01_4A)CH1_FRON T
OVERALL REPLACEMENT TABLE F
POWER UNIT
1 2
3
1 3
4
1 4 5
9 2 3
2 4
2 2
7
1 5
1 71 0 1 1 1 2 1 8 1 9 2 0
6
8
1 6
2 1

- -
REF.NO NOTE PART NO D E S C R I P T I O N Qty
1 400-00466 POWER UNIT 1
2
#01
400-00518 POWER UNIT(EN) 1
3 400-02315 BANK RLY CABLE ASM F 1
4 400-75085 RFID BANK CABLE ASM 1
5 E9388-725-0A0 FEEDER BANK RELAY CABLE 3 ASM. 1
6 E8618-721-0A0 FEEDER I/F BOARD ASM. 1
7 E9378-721-0A0 FEEDER BANK CABLE 5 ASM 1
8 E8615-715-0A0 FEEDER BANK CIRCUIT BOARD ASM. 1
9 E9395-725-0A0 IC FULL RELAY CABLE 3 ASM. 1
10 E9384-721-0A0 FEEDER BANK DC CABLE 5 ASM. 1
11 E9379-721-0A0 FEEDER BANK CABLE 6 ASM. 1
12 E9385-721-0A0 FEEDER BANK DC CABLE 6 ASM. 1
13 400-73742 RFID BANK F CONTROL BOX CABLE ASM 1
14 400-73753 RFID BANK CABLE ASM 1
15 E9395-725-0A0 IC FULL RELAY CABLE 3 ASM. 1
16 400-75525 RFID-PARTS_BANK UNIT 1
17 E9378-721-0A0 FEEDER BANK CABLE 5 ASM 1
18 E9384-721-0A0 FEEDER BANK DC CABLE 5 ASM. 1
19 E9379-721-0A0 FEEDER BANK CABLE 6 ASM. 1
20 E9385-721-0A0 FEEDER BANK DC CABLE 6 ASM. 1
21 HK-0651200-60 CONNECTOR 1
22 400-75358 JOINT PARTS ANTENNA ARRAY F/R CABL E 1
23 E9532-729-0A0 CUTTER POWER SOURCE CABLE ASM. 1
24 400-75356 BANK F/R JOINT PARTS CABLE ASM 1