KE-2050_KE-2050R_KE-2055R_KE-2060_KE-2060R-Rev14-.pdf - 第169页
- - REF.NO NOT E P A RT NO D E S C R I P T I O N Q ty 1 400-02141 V CS LIG HT C A BLE AS M . 1 2 #01 400 -0 21 44 V CS LIGHT(OP)CABLE A SM. 1 3 400-02146 V CS ST SEN S ASM. 1 4 40 0 - 021 47 V CS OP S E NS A S M . 1 5 …

- -
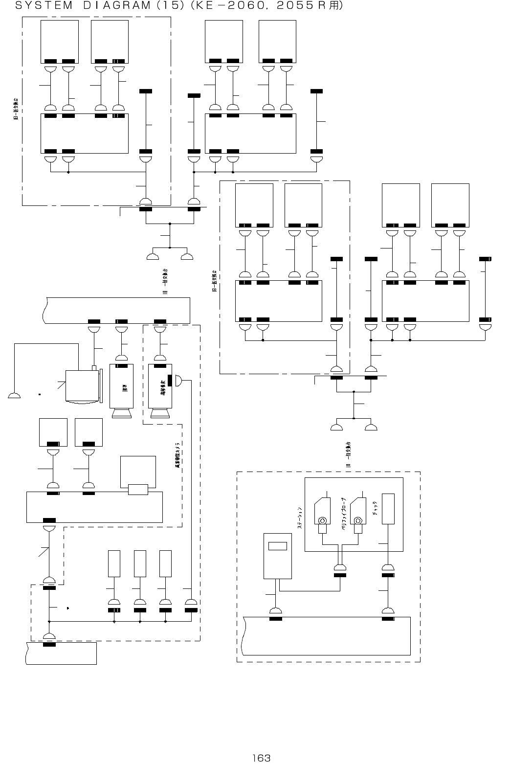
82.SYSTEM DIAGRAM (15)(FOR KE-2060,2055R)
4 - 3 D
1 - 3 C
( ) ( R )
( ) ( F )
1 - 3 C
C O V E R
C N 1 0C N 0 2
C N 0 3
C N 0 4
F E E D E R
B A N K P C B
( R L )
F E E D E R
I / F P C B
( R )
C N 6 6 1
C N 6 6 2
C N 1
C N 2
F E E D E R
B A N K P C B
( R R )
C N 6 4 9
I C F U L L
I C F U L L
C N 6 4 9
F E E D E R
B A N K P C B
( R R )
C N 7 6 0C N 6 6 9 - 2
C N 9
C N 6 7 0 - 2
C N 1 0
C N 7 6 1
C N 1 0 - 2
C N 9 - 2
C N 7 5 1
C N 1 0
C N 6 7 0 - 1
C N 1 0 - 1
C N 9C N 9 - 1
C N 6 6 9 - 1
C N 2
C N 1
C N 7 5 0
C N 6 6 2
C N 6 6 1
F E E D E R
I / F P C B
( R )
F E E D E R
B A N K P C B
( R L )
C N 5 0 7 C N 1 1
O P T I O N ( [ _ R ] )
C N 1 1C N 5 0 7
F E E D E R
B A N K P C B
( F L )
F E E D E R
I / F P C B
( F )
F E E D E R
B A N K P C B
( F R )
C N 6 4 9
I C F U L L
I C F U L L
C N 6 4 9
F E E D E R
B A N K P C B
( F R )
O P T I O N ( [ _ F ] )
F E E D E R
I / F P C B
( F )
F E E D E R
B A N K P C B
( F L )
C N 0 4
C N 0 1
C N 0 0
C N 1 0
C O V E R
O P T I O N ( C V S )
J 3
P / J 0 4 2
P / J 0 4 3
J 1
V E R F Y S . V .
V E R F Y
I / F
O P T I O N ( )
V C S C A M E R A
L S 5 - 1
C N 1
C N 5
L S 5 - 5
V C S C A M E R A
1 - 1 D
P W R
C N 4 7 3
S I D E
L I G H T
U N I T
C N 4 9 1
C N 4 7 7
V C S C H A N G E S V
C N 4 7 6
V C S S E N S O R _ O P
C N 4 7 5
C N 4 7 4
V C S S E N S O R _ S T
C N 2
1 - 5 B
4 - 3 C
C O A X I A L
L I G H T
P C B
C N 4 8 1
B A C K
L I G H T
P C B
B O T T O M
L I G H T
P C B
C N 4 7 2
C N 4 7 1
C N 7 0 9
C N 4 7 0
L I G H T
C T R L
P C B
I N
V C S ( O C S )
M O N I T O R
I P - X 3
P C B
L S 2 - 2
C N 2
L S 5 - 2
C N 9
C N 1 0
C N 9
C N 1 0
C N 7 5 1
C N 7 5 0
C N 7 6 0
C N 7 6 1
C N 6 7 0 - 1
C N 6 6 9 - 1
C N 6 6 9 - 2
C N 6 7 0 - 2
C N 1 0 - 1
C N 9 - 1
C N 1 0 - 2
C N 9 - 2
C N 1
C N 2
C N 6 6 1
C N 6 6 2
C N 6 6 1
C N 6 6 2
C N 2
C N 1
C N 9 - 1
C N 1 0 - 1
C N 1 0 - 1
C N 9 - 1
C N 1 0 - 2
C N 9 - 2
C N 1 0 - 2
C N 9 - 2
C N 6 7 0 - 1
C N 6 6 9 - 1
C N 6 7 0 - 2
C N 6 6 9 - 2
C N 7 5 0
C N 7 5 1
C N 7 5 0
C N 7 5 1
C N 7 6 0
C N 7 6 1
C N 7 6 1
C N 7 6 0
C N 6 7 0 - 2
C N 6 6 9 - 2
C N 6 7 0 - 1
C N 6 6 9 - 1
C N 9
C N 1 0
C N 1 0
C N 9
C N 9
C N 1 0
C N 1 0
C N 9
1 2
3 4 5 6
4 5
8 9
1 0
1 1 1 2
4 7
1 3 7
4 6
3 8 4 8
3 9
4 4
4 0
4 1
4 2 4 3
3 7
3 6
3 4
3 53 3
1 4
1 5 2 1
2 7
2 62 5
2 4
2 3
2 2
1 6
2 0
1 9
1 8
1 7
2 8
2 9
3 0
3 1 3 2
4 9
( + )
( - )

- -
REF.NO NOTE PART NO D E S C R I P T I O N Qty
1 400-02141 VCS LIGHT CABLE ASM. 1
2
#01
400-02144 VCS LIGHT(OP)CABLE ASM. 1
3 400-02146 VCS ST SENS ASM. 1
4 400-02147 VCS OP SENS ASM. 1
5 400-02148 VCS SV CABLE ASM. 1
6 400-02149 VCS HR CCD POWER CABLE ASM. 1
7 400-03294 HR CCD CAMERA CABLE ASM. 1
8 400-02142 BACKLIGHT WIRE ASM. 1
9 400-02143 SIDELIGHT WIREASM ASM. 1
10 E9455-715-0A0 MONITOR POWER CABLE 2 ASM. 1
11
#02
E9841-729-HA0 MONITOR CE ASM. 1
12
#03
400-33712 VISION MONITOR COMPLETION ASM 1
13 400-02152 VCS CAMERA CABLE ASM. 1
14 400-02102 BANK CABLE ASM. 1
15 E9388-725-0A0 FEEDER BANK RELAY CABLE 3 ASM. 1
16 E9395-721-0A0 IC FULL RELAY CABLE 3 ASM. 1
17 E9378-721-0A0 FEEDER BANK CABLE 5 ASM. 1
18 E9384-721-0A0 FEEDER BANK DC CABLE 5 ASM. 1
19 E9379-721-0A0 FEEDER BANK CABLE 6 ASM. 1
20 E9385-721-0A0 FEEDER BANK DC CABLE 6 ASM. 1
21 E9530-729-0A0 BANK CABLE ASM. 1
22 E9532-729-0A0 CUTTER POWER SOURCE CABLE ASM. 1
23 E9378-721-0A0 FEEDER BANK CABLE 5 ASM. 1
24 E9384-721-0A0 FEEDER BANK DC CABLE 5 ASM. 1
25 E9379-721-0A0 FEEDER BANK CABLE 6 ASM. 1
26 E9385-721-0A0 FEEDER BANK DC CABLE 6 ASM. 1
27 E9395-721-0A0 IC FULL RELAY CABLE 3 ASM. 1
28 E9587-705-0A0 VRFY DMM CABLE ASM. 1
29 E9588-705-0A0 VRFY SV I/F CABLE ASM. 1
30 E9589-705-0A0 VRFY SV CABLE ASM. 1
31 E9590-705-0A0 CABLE ASM. 1
32 E9591-705-0A0 CABLE ASM. 1
33 E9378-721-0A0 FEEDER BANK CABLE 5 ASM. 1
34 E9384-721-0A0 FEEDER BANK DC CABLE 5 ASM. 1
35 E9379-721-0A0 FEEDER BANK CABLE 6 ASM. 1
36 E9385-721-0A0 FEEDER BANK DC CABLE 6 ASM. 1
37 E9395-721-0A0 IC FULL RELAY CABLE 3 ASM. 1
38 E9388-725-0A0 FEEDER BANK RELAY CABLE 3 ASM. 1
39 E9532-729-0A0 CUTTER POWER SOURCE CABLE ASM. 1
40 E9378-721-0A0 FEEDER BANK CABLE 5 ASM. 1
41 E9384-721-0A0 FEEDER BANK DC CABLE 5 ASM. 1
42 E9379-721-0A0 FEEDER BANK CABLE 6 ASM. 1
43 E9385-721-0A0 FEEDER BANK DC CABLE 6 ASM. 1
44 E9395-721-0A0 IC FULL RELAY CABLE 3 ASM. 1
45
#02
400-02145 VCS LIGHT RELAY CABLE ASM. 1
46 400-02102 BANK CABLE ASM. 1
47 E9623-721-000 PORTRAIT MONITOR CABLE 1
48 E9530-729-0A0 BANK CABLE ASM. 1
49 400-02141 VCS LIGHT CABLE ASM 1

- -
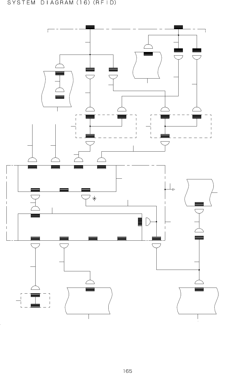
83.SYSTEM DIAGRAM (16)(RFID)
CN04SRCN4SR
CN03MR
CN4SLCN4S
CN3MR
CN04SL
CN03MLCN3MLCN3M
CN12
CN11
LS3-6CN6CN6
LS4-1CN1
CH4 CH4 _S
CH3_MCH3
03_1B
CH2_REAR
CH2 CH2 _R
CH1_FCH1
DC_INPUTDC_IN
PROG
ETHERNETX5
CN014R_LCD_PWR
RFID_PWR
(R_LCD_PWR)
CN014CN014ACN014CN14
X4
X3
X2CN01
CN02LAN
Not connected
Not connected
N O T E 1
T h i s d i a g r a m s h o w s o n l y t h e p o r t i o n
r e l e v a n t t o " R F I D " .
CH1_FRONT
02_1B
HUB _BOX
REAR LCD MONITOR(DVI_INTERFACE)
POWER_UNIT
CPU BOARD
HLC
GX-5_C OVER
I/O CTRL PCB ASM
MTC _I/F
BASE FEEDER PCB ASM
MTS _I/F
HUB_BOX
(-) (+)
DC_INPUT
SWITCHING HUB
X1
Not connected
MPC-4C
CN01
2
4 7
8
9
1 5
1 4
1 2
1 1
1 3
1 6 1 7
1 8
1 9
2 6
2 5
3 0
2 8
2 2
2 4
2 1
2 0
2 7
2 92 3
1 0
5 63
1