TR5S维修调整.pdf - 第90页
维修调整要领书 4- 22 上部天线与标签的调节 更换上部天线后,请按照下图所示调节天线的位置。 调节时,请在测试模式初始化之后,在『 Z JOG 』模式下将 Z 轴由原点位置上升至『 228800 面板』 位置,使天线与传感器标签对准。 Z 单元上下移动时,请注意避免天线单元与堆垛机、传感器、 Z 单元发生碰撞。 托盘随 堆垛机晃动前后移 动时,请调节「螺丝 E 」, 使传感 器标签与天线的间 隙 A 在 2 ~ 6mm 范围内。 螺…

维修调整要领书
4-21
下部天线的更换
在 E 单元电装盖罩的内侧,用 M3 的圆头螺丝(6 处)将下部天线与 SHEILD BRACKET 一起拧紧进行
安装。更换天线时,请将天线的传感器检测面(有标记的面)朝着堆垛机侧进行安装。
圆头螺丝上请涂抹乐泰 242 胶。
①天线(货号:40073666 ANTENNA ARRAY 14MM PITCH / 20 POSITION)
从正面观察机器时
40048920:天线组装在 FRONT E PL
的内侧。
FRONT E PL
1
SHEILD BRACKET
圆头螺丝

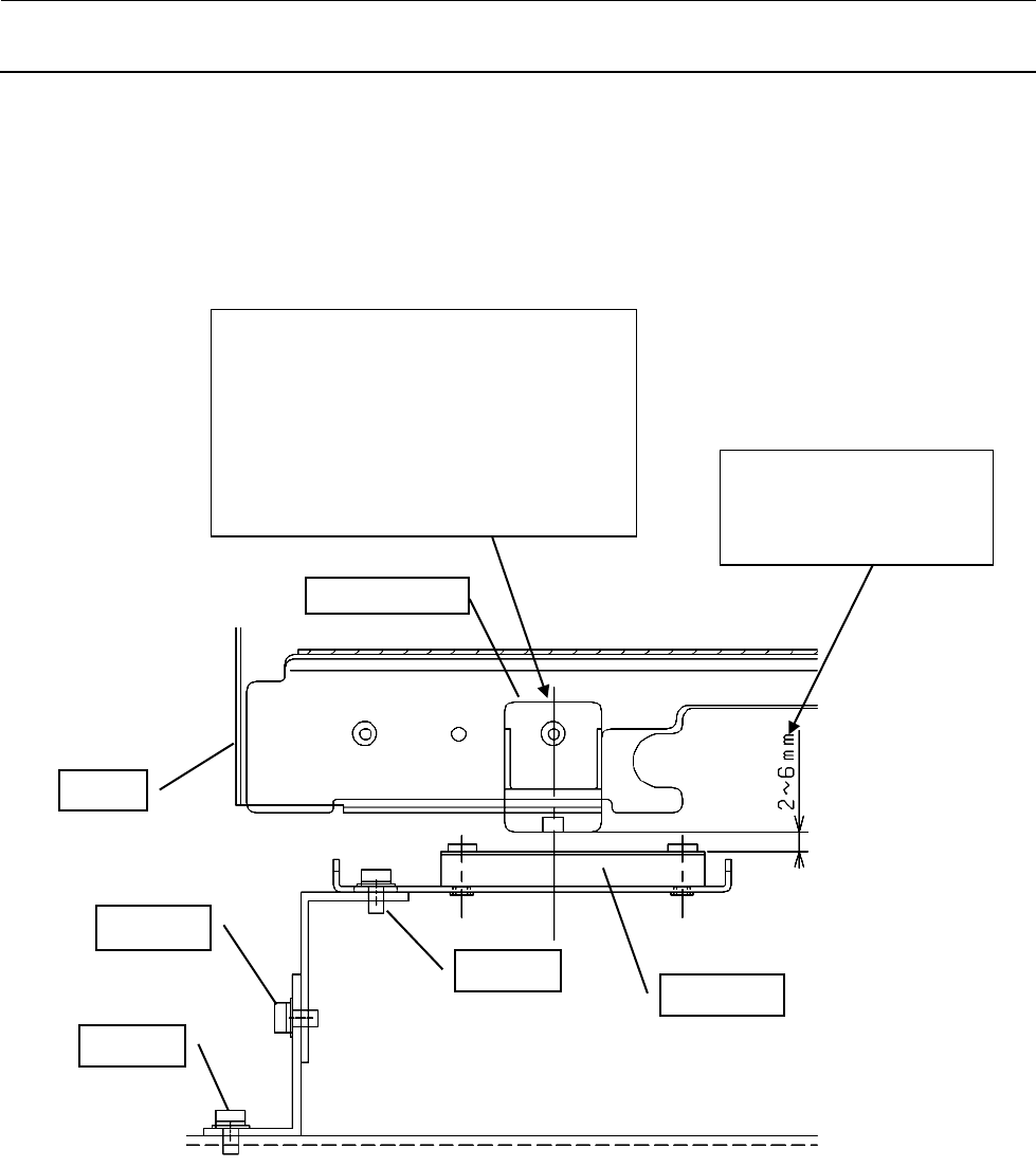
维修调整要领书
4-22
上部天线与标签的调节
更换上部天线后,请按照下图所示调节天线的位置。
调节时,请在测试模式初始化之后,在『Z JOG』模式下将 Z 轴由原点位置上升至『228800 面板』
位置,使天线与传感器标签对准。
Z 单元上下移动时,请注意避免天线单元与堆垛机、传感器、Z 单元发生碰撞。
托盘随堆垛机晃动前后移
动时,请调节「螺丝 E
」,
使传感器标签与天线的间
隙
A 在 2~6mm 范围内。
螺丝
E
托盘随堆垛机晃动左右移动时,请调节「螺
丝 F
」,使晃动的行程中心和天线的标记中
心,能够与最上层的托盘和最下层的托盘
对应上。
同时,请用「螺丝 G」调节传感器标签与
天线的上下方向位置。
螺丝
F
螺丝
G
传感器标签
天线

维修调整要领书
4-23
下部天线与标签的调节
更换下部天线后,请按下图所示调节天线的位置。
请在初始化停止的原点位置实施调节。
Z 单元上下移动时,请注意避免天线单元与堆垛机、传感器、Z 单元发生碰撞。
螺丝
E
螺丝
F
螺丝
G
天线
托盘随堆垛机晃动前后移
动时,请调节「螺丝 E
」,
使传感器标签与天线的间
隙
A 在 2~6mm 范围内。
托盘随堆垛机晃动左右移动时,请调节「螺
丝 F
」,使晃动的行程中心和天线的标记中
心,能够与最上层的托盘和最下层的托盘
对应上。
同时,请用「螺丝 G」调节传感器标签与
天线的上下方向位置。
传感器标签
托盘