PCBRM_User_Manual_R9.pdf - 第106页
在线预览 PCBRM_User_Manual_R9.pdf PDF 文档。

1 2 3 4
56
A
B
C
D
6
54321
D
C
B
A
Title
Number RevisionSize
B
Date: 6-Jul-2022 Sheet of
File: \\avexch\Engineering\Check\Jeff\4005.00.907-C.ddbDrawn By:
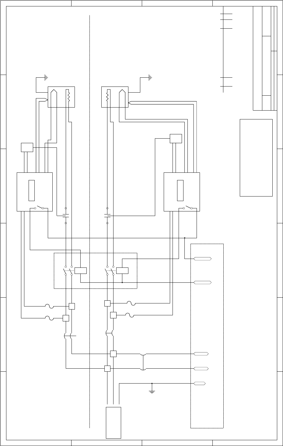
ELEC SCHEMATIC, PREHEATER, LIMIT CNTRLS
4005.00.907
11
JD
A
INITIAL RELEASE JD
REV ECN DESCRIPTION DATE BY
240 VAC
6 AWG FOR
PREHEATER
AND PCBRM SUPPLY
L1
L2
TS1
TS2
CB1
CB2
20A
CR1
BK
W
20A
CR2
BL
BK
BK
BL
UPPER HEATER
LOWER HEATER
E-STOP INTERLOCK
(FOR SYSTEMS)
CR2
CR1
52 32
TS4
TS5
TS6
TS3
BL
BK BL
BK
BL
93 92
BR
16 AWG
BL
16 AWG
LINE 1
LINE 2
E-STOP 1
E-STOP 2
BK
16 AWG
GY
16 AWG
BK
BL
BL BK
GND
PCBRM-15
GN
GN
G
94
SSR2
-
+
SSR2
SSR1
+
-
SSR1
CH GND
HEAT
HEAT
T/C+
T/C-
UPPER HEATER
CH GND
HEAT
HEAT
T/C+
T/C-
LOWER HEATER
GN
GN
BK
BK
NOTES:
1. ALL WIRING #12 AWG EXCEPT WHERE NOTED.
2. WATLOW AND SSR SIGNAL WIRES ARE #16 AWG.
3. THERMOCOUPLE CABLE IS K TYPE.
4. PROCESS AND OVERTEMP TC ARE INTEGRATED INTO
THE SAME PROBE.
5. FUSE F1- F4 TO BE MIN 5KA INTERRUPT RATING AT 240V
240V AC POWER TO
PCBRM-15 (FOR SYSTEMS)
E-STOP INTERCONNECT
(FOR SYSTEMS)
BK
BL
THERMOCOUPLE
HEATER
HEATER
THERMOCOUPLE
SEE 2004.00.902
CB3
20A
C
NONE
Apvd
JD
TEMP CNTRLR
98
99 Y1 (+)
W1 (-)
R1 (+)
S1 (-)
.
OPT4
BK
OVERTEMP TC
R2 (+)
S2 (-)
OVERTEMP TC
OPT 1
K4
L4
TEMP CNTRLR
98
99 Y1 (+)
W1 (-)
R1 (+)
S1 (-)
.
OPT4
R2 (+)
S2 (-)
OPT 1
K4
L4
29
GY
GY
R
W
R
W
25
4
36
17
8
11
12
21 22
16 18
10
9
26 27
15 17
13
14
24
20
19
25
23
28
30
31
32
5/24/12
0.5A
F1
0.5A
F2
0.5A
F3
0.5A
F4
B
WAS .5A BREAKERS, NOW .3A FUSES JD
NONE
JD5/6/14
C 1588 FUSES NOW .5A 7/6/22 JD JD

1 2 3 4 5 6
A
B
C
D
6
54321
D
C
B
A
Title
Number RevisionSize
B
Date: 29-Apr-2015 Sheet of
File: U:\Active\PCBRM Wiring update\4005.00.908-A.ddbDrawn By:
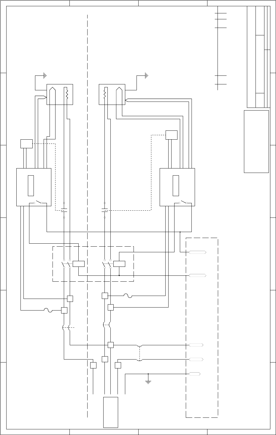
ELEC SCHEMATIC, PREHEATER, LIMIT CNTRLS - EURO
4005.00.908
11
JD
A
INITIAL RELEASE JD
REV ECN DESCRIPTION DATE BY
220 VAC
2.5 x 5 CABLE FOR
PREHEATER AND
PCBRM SUPPLY
L1
N
TS1
TS2
CB1
CB2
20A
CR1
BK
BL
CR2
BL
BK
BK
BL
UPPER HEATER
LOWER HEATER
E-STOP INTERLOCK
(FOR SYSTEMS)
CR2
CR1
52 32
TS4
TS5
TS6
TS3
BL
BK
BL
BK
BL
93 92
BR
16 AWG
BL
16 AWG
LINE 1
LINE 2
E-STOP 1
E-STOP 2
BK
16 AWG
GY
16 AWG
BK
BL
BL BK
GND
PCBRM-15
GN
GN
G
94
SSR2
-
+
SSR2
SSR1
+
-
SSR1
CH GND
HEAT
HEAT
T/C+
T/C-
UPPER HEATER
CH GND
HEAT
HEAT
T/C+
T/C-
LOWER HEATER
GN
GN
BK
BK
NOTES:
1. ALL WIRING #12 AWG EXCEPT WHERE NOTED.
2. WATLOW AND SSR SIGNAL WIRES ARE #16
AWG.
3. THERMOCOUPLE CABLE IS K TYPE.
4. PROCESS AND OVERTEMP TC ARE
INTEGRATED INTO THE SAME PROBE.
240V AC POWER TO
PCBRM-15 (FOR SYSTEMS)
E-STOP INTERCONNECT
(FOR SYSTEMS)
BK
BL
THERMOCOUPLE
HEATER
HEATER
THERMOCOUPLE
SEE 2004.00.902
CB3
20A
A
NONE
Apvd
JD
TEMP CNTRLR
98
99 Y1 (+)
W1 (-)
R1 (+)
S1 (-)
.
OPT4
BK
OVERTEMP TC
R2 (+)
S2 (-)
OVERTEMP TC
OPT 1
K4
L4
TEMP CNTRLR
98
99 Y1 (+)
W1 (-)
R1 (+)
S1 (-)
.
OPT4
R2 (+)
S2 (-)
OPT 1
K4
L4
29
GY
GY
R
W
R
W
2
5
4
3
6
17
8
11
12
21 22
18
10
9
26 27
15
13
14
24
20
19
25
23
28
30
31
32
4/22/15
0.5A SLO BLO F1
0.5A SLO BLO
F4
TS7
TS8
L2
L3
BN
GY