PCBRM_User_Manual_R9.pdf - 第110页
在线预览 PCBRM_User_Manual_R9.pdf PDF 文档。

1 2 3 4 5 6
A
B
C
D
6
54321
D
C
B
A
Title
Number RevisionSize
B
Date: 2-Apr-2014 Sheet of
File: L:\Check\Jeff\schematics-copies\5002.03.900_A.DdbDrawn By:
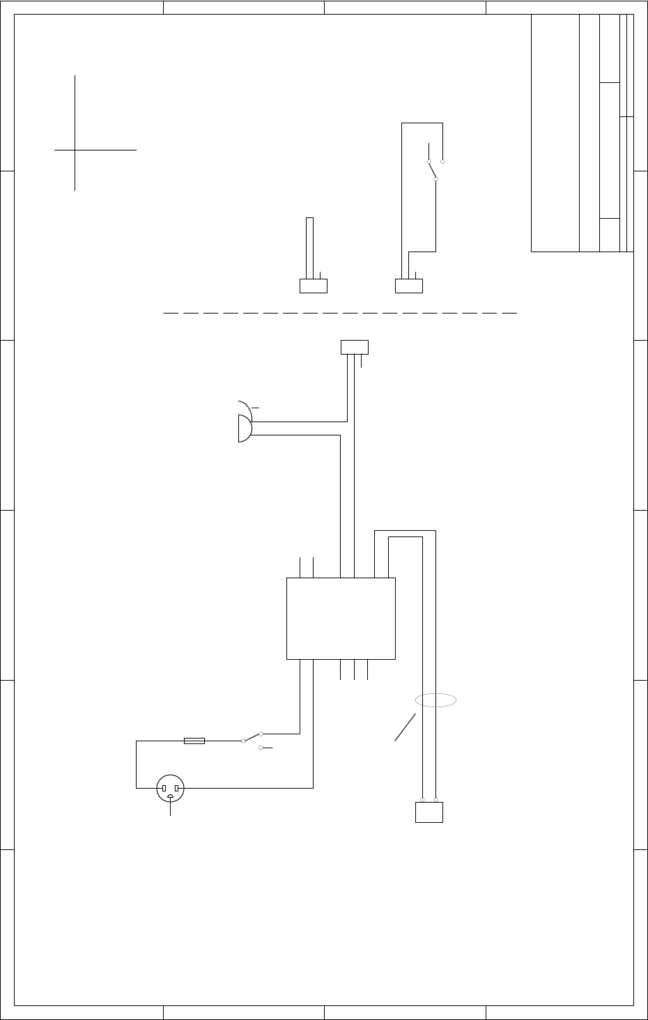
K TYPE
THERMOCOUPLE
JACK
F1
1/2 A slow
OFF ON
120VAC/220 VAC, 50/60Hz
P1
P/N 9002.18.043
Brown
Blue
L
N
Elect, Schem, Temp Monitor system V
1
A
Bernie Andrews
5002.03.900
K Type THERMOCOUPLE CABLE
S1
POWER
1
2
Black red
1
2
3
1
2
3
Shorting Jumper Plug (5003.03.104 Assembly)
CON3
1
2
3
In Preheater position switch (5003.03.101 assembly)
CON3
Switch located on the carrier arms
9002.13.014
1
2
JP?
Thermocouple conn.
L1(AC HOT)
7
L2 (AC RET)
8
RCV(B-)
9
XMT(A+)
10
COM
11
OUT1(NO)
3
OUT1(C)
4
OUT2
5
OUT2
6
T/C +
1
T/C -
2
Cal 3300
rev/date Description
A/7-01-05 Initital build release
In position
SW SPST
Red wire
Black wire
1
2, NC
3, NO
9002.13.014
Red
9002.00.075
1
2
3
S?
Buzzer-3
AIR-VAC Engineering Inc
30 Progress Ave, Seymour CT. 06483
www.air-vac-eng.com
Typical Optional Connections
(only one required, not included)
