文档中心
/
Eagle 3D-8800_MANUAL-中文.pdf
Eagle 3D-8800_MANUAL-中文.pdf - 第176页
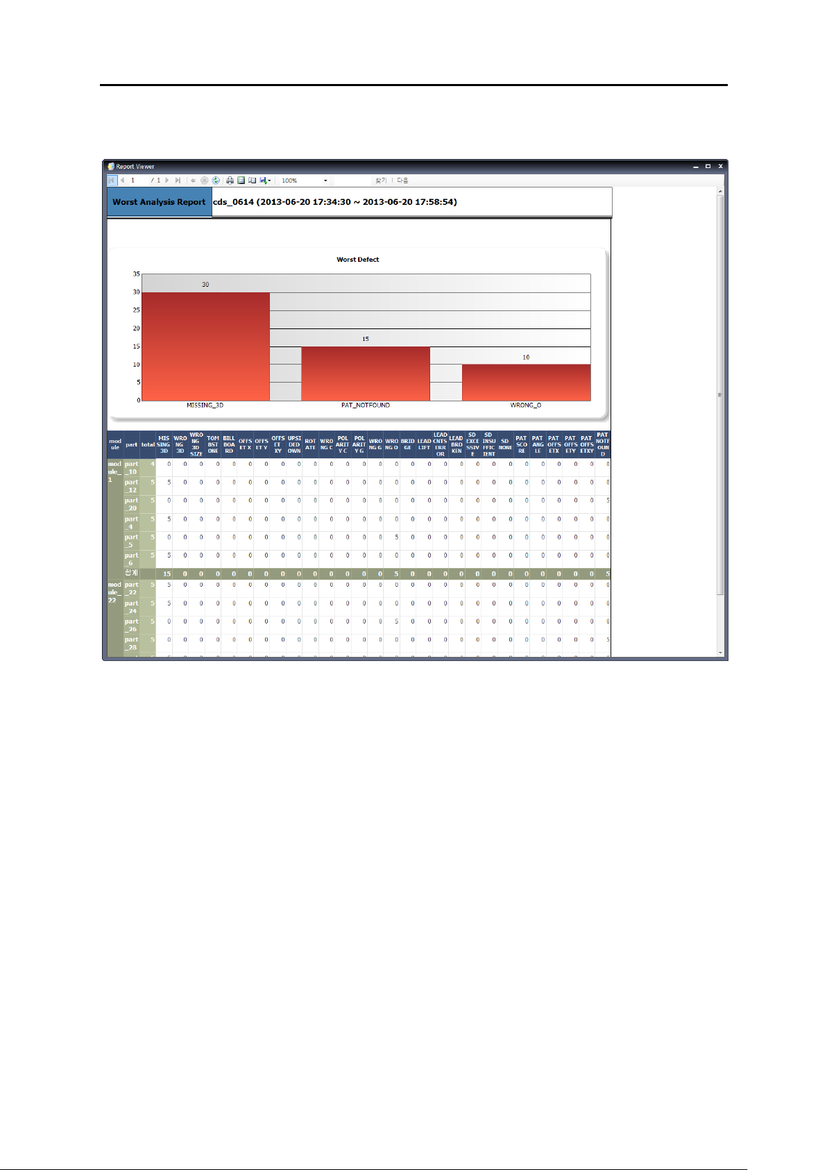
6. SPC 6.2. 使用者环境 Single Model Report
目录
100%
显示:宽度
宽度
1 / 208
回到旧版
旧版
?
6. SPC
6.2.
使用者环境
Single Model Report
6. SPC
6.2.
使用者环境
Single Model Report
6. SPC
6.2.
使用者环境
Single Model Report
该页面需要启用 JavaScript 才能进行交互式预览。